Abend zusammen. Ich habe eine Frage zur Linearität eines aktiven Gleichrichter. Ich betrachte dazu einen Präzisionsgleichrichter wie er in dieser Quelle in Bild 1 dargestellt ist: https://www.elektronik-kompendium.de/public/schaerer/syncrec.htm Wie man sieht, verringert dieser Gleichrichter zwar die Fluss-Spannung, bei der die Diode durchschaltet, die Schaltung ist jedoch insgesamt sehr empfindlich gegen eine Offsetspannung, die dem Eingangssignal überlagert ist. Durch einen Offset werden die Nulldurchgänge verschoben. Verschlechtert sich durch eine Offsetspannung im Eingangssignal auch die Linearität dieses Gleichrichters? Will sagen, wirkt er dadurch weniger linear? Gruß Phillip
Phillip F. schrieb: > Verschlechtert sich durch eine Offsetspannung im Eingangssignal auch die > Linearität dieses Gleichrichters? Sicher. Eine notwendige Bedingung für Linearität ist die Kausalität. Das heisst keine Wirkung (Ausgangsspannung) ohne Ursache (Eingangsspannung). Das Verstärkerrauschen gehört übrigens auch zu den nichtlinearen Effekten.
Hp M. schrieb: > Phillip F. schrieb: >> Verschlechtert sich durch eine Offsetspannung im Eingangssignal auch die >> Linearität dieses Gleichrichters? > > Sicher. > Eine notwendige Bedingung für Linearität ist die Kausalität. > Das heisst keine Wirkung (Ausgangsspannung) ohne Ursache > (Eingangsspannung). > Das Verstärkerrauschen gehört übrigens auch zu den nichtlinearen > Effekten. Hallo nachtmix, gut begründet. Der Kausalität widerspricht es, weil beispielsweise die Offsetspannung ein Ausgangssignal produziert bevor das gleichzurichtende Signal wirkt? So gesehen wird es aber doch nicht verletzt, denn die Offsetspannung erzeugt doch das (zusätzliche) Ausgangssignal. Könntest Du das näher in Bezug auf die Schaltung erläutern. Gruß Phillip
Phillip F. schrieb: > Könntest Du das näher in Bezug auf die Schaltung erläutern. Ich will Nachtmix nicht vorgreifen, aber ich denke, er hat eine abstruse Antwort auf eine ebenso abstruse Frage gegeben :) Der Präzisionsgleichrichter ist ein Betragsbildner und als solcher lt. Definition nichtlinear. Wenn ein Offset beteiligt ist -- egal, ob gewollt als Bestandteil des Eingangssignales oder ungewollt als Fehler in der Schaltung -- muss das natürlich Auswirkungen auf das Ausgangssignal des Gleichrichters haben. Klar. Wie auch anders. Je nach betroffenem OPV und Polarität des Offset sind bestimmte Teile des Signales in bestimmte Richtung verschoben. Das müsste man sich aber am konkreten Beispiel überlegen, wenn das wichtig ist. Von einer Verschlechterung der Linearität bei einer nichtlinearen Schaltung zu reden ist... eigenwillig :)
Danke. Ist der Lock-In-Verstärker in dem obigen Link denn linear? Er führt doch auch eine Betragsbildung durch, wobei er nicht auf das Durchschalten von Halbleiterdioden angewiesen ist. Gruß Phillip
ich glaube, ich verwechsle da etwas. Folgender Fall: Ich lege nacheinander Sinussignale unterschiedlicher Amplitude an den Aktivgleichrichter im Link oben und notiere mir jeweils die tiefpassgefilterte (Kondensator parallel zu 2R2) Ausgangsspannung. Bekomme ich dann einen linearen Verlauf, also ein Gerade, auf der die Punkte (Eingangsspannung, Gleichspannungswert) liegen? Gruß Phillip
Ein Offset der OPs, oder auf dem Eingansgsignal gibt für den aktiven Gleichrichter eine Nichtlinearität, vor allem bei kleinen Amplituden. Ohne Offset oder sonstige ähnlich Fehler hätte man einen linearen Zusammenhang von AC Amplitude zum gefilterten DC Ausgang. Auch Rauschen gibt schon Fehler ähnlich wie ein Offset, denn damit kann das Ausgangssignal nicht ganz bis 0 runter. Die Betragsfunktion ist nicht linear: |A| + |B| ist nicht immer gleich | A+B|. Beim Lockin-verstärker hat man ebenfalls einen Linearen Zusammenhang. Allerdings geht hier auch die Phase mit ein und man hat keine untere grenze bei 0. Das Ausgangssignal kann auch negativ werden, was der um 180 Grad verschobenen Phasen, bzw. einem negativen Amplitudenfaktor entspricht. Rauschen hat im Idealfall (nach genügend langem Mitteln) keinen Einfluss auf die Linearität. Der Lockin führt halt gerade keine Betragsbildung durch sondern die Projektion auf eine Fourier-komponente, und damit eine lineare Funktion.
Phillip F. schrieb: > Ich lege nacheinander Sinussignale unterschiedlicher > Amplitude an den Aktivgleichrichter im Link oben und > notiere mir jeweils die tiefpassgefilterte (Kondensator > parallel zu 2R2) Ausgangsspannung. Bekomme ich dann > einen linearen Verlauf, also ein Gerade, auf der die > Punkte (Eingangsspannung, Gleichspannungswert) liegen? Ja.
Lurchi schrieb: > Ein Offset der OPs, oder auf dem Eingansgsignal gibt für den aktiven > Gleichrichter eine Nichtlinearität, vor allem bei kleinen Amplituden. > Ohne Offset oder sonstige ähnlich Fehler hätte man einen linearen > Zusammenhang von AC Amplitude zum gefilterten DC Ausgang. Auch Rauschen > gibt schon Fehler ähnlich wie ein Offset, denn damit kann das > Ausgangssignal nicht ganz bis 0 runter. > Die Betragsfunktion ist nicht linear: |A| + |B| ist nicht immer gleich > | A+B|. Vielen Dank. Wenn durch eine Offsetspannung auf dem Eingangssignal die Halbwellen am Ausgang des Gleichrichters unterscheidlich hoch sind, bekomme ich dann keinen linearen Verlauf, wenn ich die gleichgerichtete Ausgangsspannung über den Eingangsspannungen auftrage? Gruß Phillip
Phillip F. schrieb: > Wenn durch eine Offsetspannung auf dem Eingangssignal die > Halbwellen am Ausgang des Gleichrichters unterscheidlich > hoch sind, bekomme ich dann keinen linearen Verlauf, wenn > ich die gleichgerichtete Ausgangsspannung über den > Eingangsspannungen auftrage? Das wirst Du schon nachrechnen müssen :) Nach kurzer Betrachtung diverser Grenzfälle würde ich sagen: Nein. Der Verlauf ist im Bereich kleiner Spannungen nicht linear.
Leider verstehe ich es noch nicht. Bitte helft mir kurz. Also, dass die Betragsfunktion nicht linear ist, verstehe ich. Wieso erhält man dann eine lineare Beziehung zwischen Eingangsamplituden und gefiltertem Ausgangssignal beim Aktivgleichrichter? Liegt es an dem Tiefpassfilter, der die Linearität wieder herstellt? Gruß Phillip
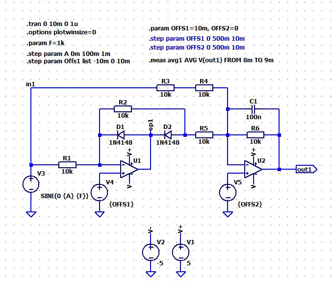
Hab es mal simuliert. Offsetspannung -10mV, 0mV, +10mV am Opamp mit den Dioden. Ich denke man sieht das Problem im Bild - Totbereich bei ganz kleinen Amplituden, wenn der Opamp eine Offsetspannung hat. Die x-Achse ist die Amplitude der Sinus-Eingangsspannung. Farbe: Offsetspannung grün: -10mV blau: 0mV rot: +10mV
Vielen Dank Helmut für Deine Mühe. Kann ich die Nichtlinearität auch durch Aufnehmen einer Messreihe beweisen, sofern der Offset groß ist? Gruß Phillip
Bei 10mV Offsetspannung solltest du halt einen Abschwächer einbauen damit du ein Eingangssignal ab 1mV Amplitude erzeugen kannst. Wenn der Opamp natürlich zufällig fast 0mV Offset hat, dann kann man auch keinen Totbereich erkennen.
Phillip F. schrieb: > Also, dass die Betragsfunktion nicht linear ist, verstehe > ich. Wieso erhält man dann eine lineare Beziehung zwischen > Eingangsamplituden und gefiltertem Ausgangssignal beim > Aktivgleichrichter? Nein -- erhält man ja nicht, nicht im allgemeinen Fall. Für BESTIMMTE Klassen von Signalen klappt es, so z.B. für solche, die mittelwertfrei sind und deren Verlauf im Positiven und im Negativen spiegelsymmetrisch ist (wie der Sinus). Aber schon beim Sinus mit Offset klappt es nicht mehr, wie Helmut dankenswerterweise demonstriert hat.
Vielen Dank. Wichtig war mir der Offset, der auf der Eingangsspannung liegt. Durch eine externe Störung beispielsweise. Gruß Rolf
Phillip F. schrieb: > Kann ich die Nichtlinearität auch durch Aufnehmen > einer Messreihe beweisen, sofern der Offset groß ist? Selbstverständlich muss das gehen.
Helmut S. schrieb: > Bei 10mV Offsetspannung solltest du halt einen Abschwächer einbauen > damit du ein Eingangssignal ab 1mV Amplitude erzeugen kannst. Wenn der > Opamp natürlich zufällig fast 0mV Offset hat, dann kann man auch keinen > Totbereich erkennen. Du könntest ja zum Messen 10mV Offset gezielt an den Pluseingang des Opamps anlegen um den simulierten Totbereich in deiner Messung nachzuweisen.
Possetitjel schrieb: > Phillip F. schrieb: > >> Also, dass die Betragsfunktion nicht linear ist, verstehe >> ich. Wieso erhält man dann eine lineare Beziehung zwischen >> Eingangsamplituden und gefiltertem Ausgangssignal beim >> Aktivgleichrichter? > > Nein -- erhält man ja nicht, nicht im allgemeinen Fall. > > Für BESTIMMTE Klassen von Signalen klappt es, so z.B. für > solche, die mittelwertfrei sind und deren Verlauf im > Positiven und im Negativen spiegelsymmetrisch ist (wie > der Sinus). > > Aber schon beim Sinus mit Offset klappt es nicht mehr, > wie Helmut dankenswerterweise demonstriert hat. Gut zu wissen. Warum ist das so? Kann man die Theorie dazu nachlesen? Gruß Phillip
Helmut S. schrieb: > Helmut S. schrieb: >> Bei 10mV Offsetspannung solltest du halt einen Abschwächer einbauen >> damit du ein Eingangssignal ab 1mV Amplitude erzeugen kannst. Wenn der >> Opamp natürlich zufällig fast 0mV Offset hat, dann kann man auch keinen >> Totbereich erkennen. > > Du könntest ja zum Messen 10mV Offset gezielt an den Pluseingang des > Opamps anlegen um den simulierten Totbereich in deiner Messung > nachzuweisen. Danke Helmut für die Unterstützung. Aber der Nachweis klappt auch, wenn das Eingangssignal nicht symmetrisch ist, sondern einen kleinen Offset besitzt. Auf dem Signal sitzt eine UKW-Störung und die OPVs rauschen auch noch. In der Messreihe dürfte dann keine Gerade herauskommen? Gruß Phillip
Na Phillip oder lieber Feldmüller oder vielleicht doch besser Der_Carsten oder Rolf -- neuen Thread aufgemacht? In Deinen anderen Threads antwortet wohl keiner mehr? Ist ja bei den letzten Fragen auch kein Wunder. Hast wohl wieder mal keine Lust zum Lernen? Ja gut im Forum fragen ist ja einfacher und weniger mühselig.
Possetitjel schrieb: > Für BESTIMMTE Klassen von Signalen klappt es, so z.B. für > solche, die mittelwertfrei sind und deren Verlauf im > Positiven und im Negativen spiegelsymmetrisch ist (wie > der Sinus). Wie kann man verstehen, warum das so ist? Warum muss es mittelwertfrei sein? Gruß Phillip
Wenn das Signal eine Offstespannung OF hat, dann gibt es einen Totbereich am Ausgang bis die Eingangsamplitude(x-Achse) größer als die Offsetspannung(10mV) des Sinus ist. Im Beispiel wurde mit -10mV, 0mV und +10mV simuliert. Mit +Offset und -Offset ergibt sich die gleiche Kurve. Deshalb sieht man nur 2 Kurven im Ergebnis.
Langsam fällt der Groschen. Danke Helmut. Würde sich dies im Ausgangssignal auch dadurch bemerkbar machen, dass nicht alle Halbwellen gleich "hoch" sind? Gruß Phillip
Phillip F. schrieb: > Langsam fällt der Groschen. > Danke Helmut. > Würde sich dies im Ausgangssignal auch dadurch bemerkbar machen, dass > nicht alle Halbwellen gleich "hoch" sind? > > > Gruß > Phillip Ich habe mal den Glättungskondensator am Ausgang weggemacht damit man das besser sieht. Offset +50mV, Amplitude 200mV Meine Gleichrichterschaltung macht mal 0,5. Durch Halbierung von 2 Widerständen könnte man auch mal 1 machen - doppelte Augangsspannung.
Helmut S. schrieb: > Phillip F. schrieb: >> Langsam fällt der Groschen. >> Danke Helmut. >> Würde sich dies im Ausgangssignal auch dadurch bemerkbar machen, dass >> nicht alle Halbwellen gleich "hoch" sind? >> >> >> Gruß >> Phillip > > Ich habe mal den Glättungskondensator am Ausgang weggemacht damit man > das besser sieht. > Offset +50mV, Amplitude 200mV > Meine Gleichrichterschaltung macht mal 0,5. Durch Halbierung von 2 > Widerständen könnte man auch mal 1 machen - doppelte Augangsspannung. Danke. Ich meine eine Verstärkung von 1 und dann einen Offset im Sinuseimgamhssignal. Gruß Phillip
Meine Simulation zeigt genau das was du sehen wolltest. Ein Offset im Eingangssignal ergibt ungleiche Halbwellen am Ausgang.
Helmut S. schrieb: > Meine Simulation zeigt genau das was du sehen wolltest. Ein Offset > im > Eingangssignal ergibt ungleiche Halbwellen am Ausgang. Vielen Dank Helmut. Eine Frage dann noch. Wenn ich die ungleichen Halbwellen jetzt wieder glätte und eine Messreihe aufnehme, ergibt es dann keine Gerade? Gruß Phillip
Die geglättete Kennlinie siehst du in meinem vorherigen Beitrag von gestern Abend. Autor: Helmut S. (helmuts) Datum: 26.09.2017 23:35
Das kann doch nicht sein, Lurchi sagte doch, dass durch den Offset keine Geradezwischen den Messwerten Eingang/Ausgang mehr herauskommt. Gruß Phillip
Ich verstehe das nicht. Auch wenn die Halbwellen unterschiedlich hoch sind, gibt es einen linearen Zusammenhang zwischen AC-Amplituden und Ausgangsgleichspannung. Habe es so gemessen. Wie sieht ein nichtlinearer Verlauf aus beim Präzisionsgleichrichter? Gruß Phillip
Helmut S. schrieb: > Wenn das Signal eine Offstespannung OF hat, dann gibt es einen > Totbereich am Ausgang bis die Eingangsamplitude(x-Achse) größer als die > Offsetspannung(10mV) des Sinus ist. Im Beispiel wurde mit -10mV, 0mV und > +10mV simuliert. Mit +Offset und -Offset ergibt sich die gleiche Kurve. > Deshalb sieht man nur 2 Kurven im Ergebnis. Hallo Helmut, ich habe noch einmal nachgedacht. Bedeutet es, dass sie Kennlinie des Präzisionsgleichrichters nicht linear ist, weil sie nicht durch den Nullpunkt geht? Das heißt, wenn das Eingangssignal kleiner ist als die Offsetspannung, ändert sich das Ausgangssignal nicht. Weil die Kennlinie sozusagen halbe U-Form besitzt. Der Teil weiter rechts wäre wieder linear. Gruß Phillip
Phillip F. schrieb: > Helmut S. schrieb: >> Wenn das Signal eine Offstespannung OF hat, dann gibt es einen >> Totbereich am Ausgang bis die Eingangsamplitude(x-Achse) größer als die >> Offsetspannung(10mV) des Sinus ist. Im Beispiel wurde mit -10mV, 0mV und >> +10mV simuliert. Mit +Offset und -Offset ergibt sich die gleiche Kurve. >> Deshalb sieht man nur 2 Kurven im Ergebnis. > > Hallo Helmut, > > ich habe noch einmal nachgedacht. Bedeutet es, dass sie Kennlinie des > Präzisionsgleichrichters nicht linear ist, weil sie nicht durch den > Nullpunkt geht? Das heißt, wenn das Eingangssignal kleiner ist als die > Offsetspannung, ändert sich das Ausgangssignal nicht. Weil die Kennlinie > sozusagen halbe U-Form besitzt. Der Teil weiter rechts wäre wieder > linear. > > Gruß > Phillip Für sehr kleine Wechseispannungen im Bereich der Offsetspannung ist das stark nichtlinear. Mit steigender Amplitude nähert sich das Ausgangssignal aber dann dem idelaen Verlauf an. Siehe Bild der Simulation. Wenn das Bild nicht eindeutig war, dann will mir da auch kein Argument mehr einfallen.
@Helmut: Glaube mir es ist besser wenn Du die Reißleine ziehst, das Ganze wird eine never ending Story. Schau Dir noch mal den Verlauf des Threads an oder schau mal in seine anderen Threads, dann weist Du was ich meine. Ich spreche da aus eigener Erfahrung - habe mir das ein gutes halbes Jahr angeschaut und auch viel zu lang mit gemacht.
Vielen Dank Helmut für Deine Mühe und Geduld. Lass Dich nicht von diesem Zeno irritieren. Er hat die Meinung, dass man keine Fragen stellen darf, sondern alles schon wissen muss. Viele mittelmäßige Dozenten vertreten eine ähnliche Meinung. Man darf also nicht einmal fragen, ob ein aktiver Gleichrichter ein lineares Verhalten aufweist. Er hätte die Fragen in diesem Thread einfach beantworten können. Gruß Phillip
Hallo Lurchi, Ich habe den Präzisionsgleichrichter soweit jetzt verstanden. Eine Sache wäre da aber noch: Was ist, wenn ich ein Signal gleichrichte, das einen Offset hat, aber größer ist als dieser. Wie kann ich zeigen, dass die Linearität dadurch auch sinkt? Sinkt die Linearität, weil die Gleichrichtung wegen des Offsets nicht bis null herunterkommt? Danke Phillip
Phillip F. schrieb: > Lass Dich nicht von diesem Zeno irritieren. Er hat die Meinung, dass man > keine Fragen stellen darf, sondern alles schon wissen muss. Nein man muß nicht alles wissen und man darf sehr wohl Fragen stellen. Wenn man aber an einem Masterabschluß im Fach E-Technik/Elektronik schreibt, dann sollte schon ein gewisses Niveau gewahrt bleiben. Sinn und Zweck eines Studiums ist es sich Wissen selbst zu erarbeiten, aber das hast Du immer noch nicht begriffen. Es gibt genug (Lehr)Bücher wo genau das beschrieben ist. Wie haben sich wohl die anderen (die Dir hier antworten) ihr Wissen erarbeitet? Helmut hat sich sogar Zeit genommen und hat Simulationen zu Deinem Thema gemacht. Dies hättest Du auch selbst tun können - an der Uni hat man auch die Möglichkeiten dazu. Aber Du bist zu faul Dir Wissen selbst zu erarbeiten. Phillip F. schrieb: > Viele > mittelmäßige Dozenten vertreten eine ähnliche Meinung. Bei Deinem Wissensstand und dem Niveau Deiner Fragen ist diese Aussage schon eine Frechheit. Ich wette das diese "mittelmäßigen" Dozenten Dir sehr schnell Deine Grenzen aufzeigen können, da Du noch lange kein Mittelmaß sondern noch ganz weit unten bist. Da wo diese Leute schon sind willst Du noch hinkommen, aber bei Deiner Arbeitsweise wirst Du das nicht schaffen.
Phillip F. schrieb: > Er hätte die Fragen in diesem Thread einfach beantworten können. Ja vielleicht hätte ich die Fragen beantworten können. Vielleicht hätte ich aber auch erst mal ein Buch zur Hand genommen um es nachzulesen.
Moin Lurchi, könntest Du mir die Frage beantworten. Mir ist es nicht klar. Wenn also ein Offset auf dem Eingangssignal liegt, dass Eingangssignal aber sehr viel größer ist. Sinkt trotzdem die Linearität des Präzisionsgleichrichters, weil er durch den Offset nicht auf Null herunterkommt? Aber eine Messung von diesen AC-Amplituden ist trotzdem linear zu den geglätteten DC-Ausgangsamplituden. Gruß Phillip
Helmut S. schrieb: > Du könntest ja zum Messen 10mV Offset gezielt an den Pluseingang des > Opamps anlegen um den simulierten Totbereich in deiner Messung > nachzuweisen. Noch besser wäre es, gezielt am Eingang eine Spannung anzulegen, die den individuellen Offset gerade kompensiert. Das klappt zumindest solange ganz gut, wie es keine grösseren Temperatur- schwankungen gibt. Dann braucht man sich auch nicht mehr darum streiten, ob der Offset nun stört oder nicht.
Harald W. schrieb: > Helmut S. schrieb: > >> Du könntest ja zum Messen 10mV Offset gezielt an den Pluseingang des >> Opamps anlegen um den simulierten Totbereich in deiner Messung >> nachzuweisen. > > Noch besser wäre es, gezielt am Eingang eine Spannung anzulegen, > die den individuellen Offset gerade kompensiert. Das klappt > zumindest solange ganz gut, wie es keine grösseren Temperatur- > schwankungen gibt. > > Dann braucht man sich auch nicht mehr darum streiten, ob der > Offset nun stört oder nicht. Guten Morgen Harald, Du hast natürlich Recht. Worauf ich hinaus will: Ich will eben zeigen, dass ein dem Eingangssignal überlagerter Offset zur Verschlechterung der Linearität beiträgt, auch wenn das Eingangssignal deutlich größer als der Offset ist. Würde sich eine verschlechterte Linearität in einer Regressionsgeraden bemerkbar machen? Gruß Phillip
Phillip F. schrieb: > Würde sich eine verschlechterte Linearität in einer > Regressionsgeraden bemerkbar machen? Nun, wenn es eine einfache Lösung für ein Problem gibt, kümmere ich mich im allgemeinen nicht mehr darum, welche Auswirkungen ein leicht zu behebender Fehler hat. Sowas nennt man dann wohl Pragmatismus. :-)
Harald W. schrieb: > Phillip F. schrieb: > >> Würde sich eine verschlechterte Linearität in einer >> Regressionsgeraden bemerkbar machen? > > Nun, wenn es eine einfache Lösung für ein Problem gibt, kümmere > ich mich im allgemeinen nicht mehr darum, welche Auswirkungen > ein leicht zu behebender Fehler hat. Sowas nennt man dann wohl > Pragmatismus. :-) Ja, aber es geht mir nicht um eine funktionierende Schaltung, sondern um den messtechnischen Nachweis der Linearitätsverschlechterung bei einem Offset, wenn das Eingangssignal durch seine Größe jedoch den Präzisionsgleichrichter im linearen Bereich aussteuert. Gruß Phillip
Moin Lurchi, könntest Du mir die Frage beantworten. Mir ist es nicht klar. Wenn also ein Offset auf dem Eingangssignal liegt, dass Eingangssignal aber sehr viel größer ist. Sinkt trotzdem die Linearität des Präzisionsgleichrichters, weil er durch den Offset nicht auf Null herunterkommt? Aber eine Messung von diesen AC-Amplituden ist trotzdem linear zu den geglätteten DC-Ausgangsamplituden. Gruß Phillip
Phillip F. schrieb: > Moin Lurchi, > > könntest Du mir die Frage beantworten. Mir ist es nicht klar. > > Wenn also ein Offset auf dem Eingangssignal liegt, dass Eingangssignal > aber sehr viel größer ist. Sinkt trotzdem die Linearität des > Präzisionsgleichrichters, weil er durch den Offset nicht auf Null > herunterkommt? > Aber eine Messung von diesen AC-Amplituden ist trotzdem linear zu den > geglätteten DC-Ausgangsamplituden. > > Gruß > Phillip Merkste was? Lurchi hat keine Lust mehr. Du kannst eben keine Antworten erzwingen und da nützt es auch nichts wenn man die gleiche Frage mehrfach hintereinander stellt.
Dieses bescheuerte Lurchi wirft sehr gute Aspekte ein, aber beantwortet Fragen nicht, die sich sofort daraus ergeben. Der hat sich doch kein Wissen angeeignet, der hat nur Definitionen werbespruchmäßig auswendig gelernt. Kopfschüttel Phillip
Phillip F. schrieb: > Dieses bescheuerte Lurchi wirft sehr gute Aspekte ein, aber beantwortet > Fragen nicht, die sich sofort daraus ergeben. > > Der hat sich doch kein Wissen angeeignet, der hat nur Definitionen > werbespruchmäßig auswendig gelernt. > > Kopfschüttel > Phillip Bist Du nicht ganz bei Sinnen? Bringst selbst Nichts auf die Reihe und machst Leute dumm an, die Dir geholfen haben. Du bist entweder völlig respektlos oder krank. Für Letzteres gibt es Einrichtungen wo man so etwas behandeln kann.
Phillip F. schrieb: > Dieses bescheuerte Lurchi wirft sehr gute Aspekte ein, aber beantwortet > Fragen nicht, die sich sofort daraus ergeben. > > Der hat sich doch kein Wissen angeeignet, der hat nur Definitionen > werbespruchmäßig auswendig gelernt. > > Kopfschüttel > Phillip Jetzt reichts wirklich. In der Prüfungsordnung deines Studiengangs steht unter §22 Absatz 10: "Bei der Abgabe der Master-Arbeit hat die oder der Studierende schriftlich an Eides statt zu versichern, dass sie ihre oder er seine Arbeit bzw. bei einer Gruppenarbeit ihren oder seinen entsprechend gekennzeichneten Anteil an der Arbeit selbstständig verfasst und keine anderen als die angegebenen Quellen und Hilfsmittel benutzt sowie Zitate kenntlich gemacht hat. " Lies es nach! Wenn du so weitermachst, werde ich an deiner Hochschule nachzufragen, ob all das, was du hier unter den Nicknames Phillip, Rolf, Student, Feldmüller, Fragen-Brainstormer ... veranstaltest, mit dieser Regelung in deiner Prüfungsordnung vereinbar ist.
Moin. Ich möchte mich bei Lurchi und Zeno für die Wortwahl entschuldigen und noch einmal für die Unterstützung bedanken. Gruß Phillip F.
Achim S. schrieb: > Wenn du so weitermachst, werde ich an deiner Hochschule nachzufragen, ob > all das, was du hier unter den Nicknames Phillip, Rolf, Student, > Feldmüller, Fragen-Brainstormer ... veranstaltest, mit dieser Regelung > in deiner Prüfungsordnung vereinbar ist. Moin Achim. Verstanden. Gruß Phillip F.
Achim S. schrieb: > Jetzt reichts wirklich. ........ Klasse! Endlich mal Klartext geredet. Glückwunsch.
Achim S. schrieb: > Wenn du so weitermachst, werde ich an deiner Hochschule nachzufragen, Ähhh woher kennst Du denn seine Hochschule??? bist Du vielleicht sogar einer dieser Zitat: "mittelmäßigen Dozenten"?
Bitte melde dich an um einen Beitrag zu schreiben. Anmeldung ist kostenlos und dauert nur eine Minute.
Bestehender Account
Schon ein Account bei Google/GoogleMail? Keine Anmeldung erforderlich!
Mit Google-Account einloggen
Mit Google-Account einloggen
Noch kein Account? Hier anmelden.



