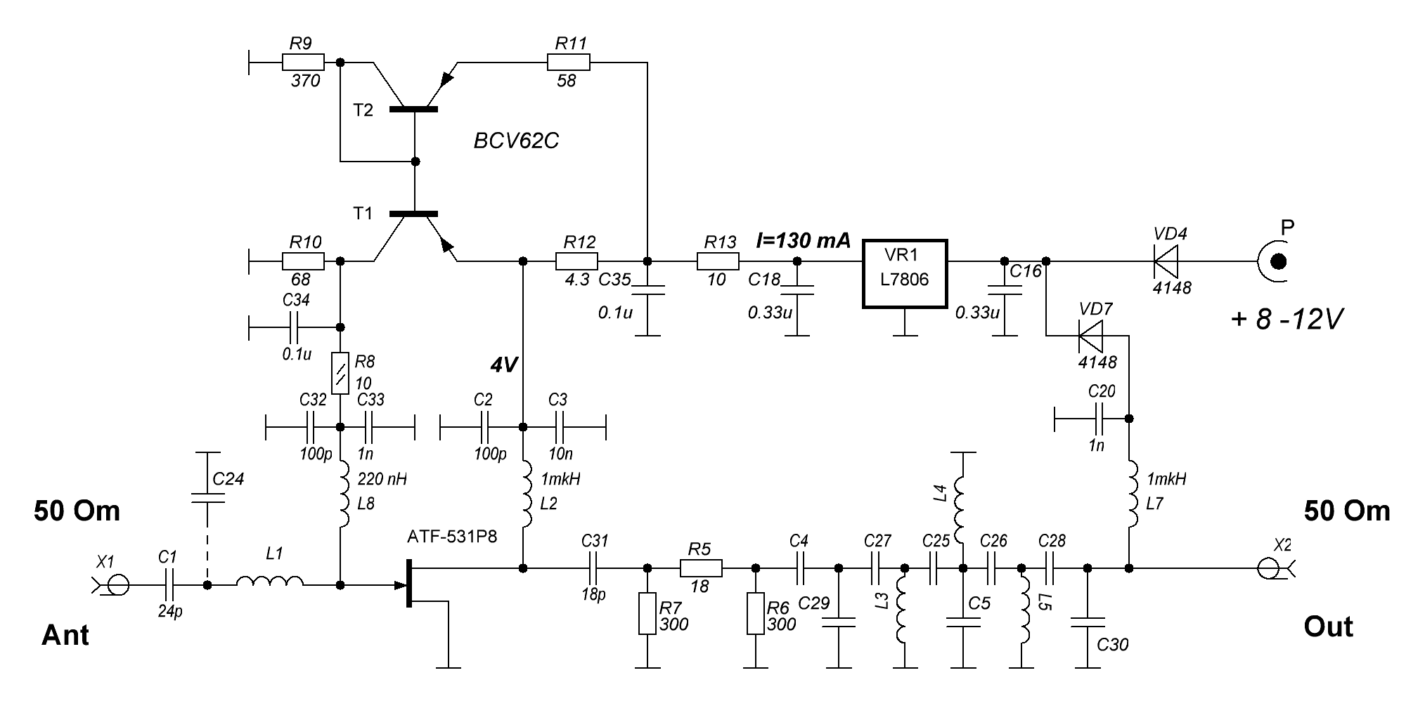
Liebes Forum, ich schaue mir zur Zeit verschiedene LNA Schaltungen für 2m an und bin jetzt auf eine Seite [1] gestoßen, die einen LNA mit besonders guter Noise Figure vorstellt. Ich möchte das zwar nicht unbedingt nachbauen, allerdings würde mich die genaue Funktionsweise der aktiven Arbeitspunkteinstellung interessieren. Das Konstrukt mit dem matched Transistorenpaar erinnert mich entfernt an einen Stromspiegel, allerdings ist mir nicht klar, wie die verschiedenen Kollektor- und Emitterwiderstände dimensioniert sind und wie das zu einem konstanten Drainstrom / Arbeitspunkt führt. Über eine Erklärung würde ich mich freuen, Viele Grüße [1] http://vhfdesign.com/en/lna/lna-eme-atf-531p8-series.html
Hallo, im Prinzip handelt es sich um eine Stromquelle, welche in den R10 arbeitet. Der Strom wird mit Hilfe des Spannungsabfalls über R12 nachgeregelt, um den Arbeitspunkt mit 4 Volt am Drain zu gewährleisten. Dies bewirkt eine deutliche Isolierung vom Rauschen des Spannungsreglers. Die 78xx Reihe ist ja berüchtigt für ihr Rauschen, da gibt es andere Spannungsregler, welche um Faktor 10 besser sind. Aber offensichtlich spielt das hier keine Rolle mehr. https://de.wikipedia.org/wiki/Konstantstromquelle
>Dies bewirkt eine deutliche Isolierung vom Rauschen des >Spannungsreglers. Wieso soll diese Regelung das Rauschen des Spannungsreglers unterdrücken? Zumal noch zu klären wäre, ob der Regler bei 2m überhaupt noch wesentlich rauscht.
> Wieso soll diese Regelung das Rauschen des Spannungsreglers > unterdrücken? Weil eine Stromquelle einen sehr hohen Innenwiderstand hat und sich dadurch kaum Störungen von der Betriebsspannung auf den R10 übertragen.
Das ergibt Sinn. Allerdings verstehe ich nicht, wieso man für die Einstellung der Stromquelle dann T2 in dieser "Transistordioden"-Konfiguration verwendet. Hat es außerdem einen speziellen Grund, dass hier ein PNP Paar zum Einsatz kommt?
>Das ergibt Sinn. Allerdings verstehe ich nicht, wieso man für die Sehe ich nicht so. HF wie um die 2m wird doch schon durch die C's abgeblockt. Wie soll denn da noch ein wesentlicher Rauschanteil durchkommen, bzw. wie soll der pnp diese recht hohe Frequenz abblocken? >Einstellung der Stromquelle dann T2 in dieser >"Transistordioden"-Konfiguration verwendet. Hat es außerdem einen >speziellen Grund, dass hier ein PNP Paar zum Einsatz kommt? Klar - npn gehen ja dort nicht, denn schließlich ergibt sich die Stabilisierung dadurch, daß der Emitter dort die durch den Strom erzeugten Spannungsabfall auf der Plusleitung "erfühlt", und damit evtl'en Stromänderung (durch Temperatur) über die Gegenkopplung auf das Gate entgegenwirkt. Daß man damit auch das Rauschen begrenzen könne, ist mir jetzt erstmal ganz neu (abgesehen von niederfrequenterem Rauschen, was hier wohl eher nicht von Belang ist), und habe ich bisher auch nirgends gelesen, als ich mal ein ähnliches Konstrukt (mit ATF54143) gebaut hatte.
Jens G. schrieb: > (abgesehen von niederfrequenterem Rauschen, was hier wohl eher > nicht von Belang ist), Ich finde es zumindest nicht offensichtlich, dass niederfrequentes Rauschen nicht von Belang sein soll. Wenn man die Gatespannung des FETs mit einem niederfrequenten Rauschen moduliert, dann schlägt sich das ja über die Abhängigkeit der Verstärkung vom Drainstrom als Amplitudenmodulation auf das Ausgangssignal durch. Zumindest könnte ich mir das vorstellen. Jens G. schrieb: > daß der Emitter dort die durch den Strom > erzeugten Spannungsabfall auf der Plusleitung "erfühlt", und damit > evtl'en Stromänderung (durch Temperatur) über die Gegenkopplung auf das > Gate entgegenwirkt. Das wäre dann ähnlich wie in dieser Schaltung [1]. Da wird allerdings nur ein Transistor gebraucht. Kann da vielleicht noch jemand den Unterschied / Sinn des Zweiten Transistors erklären? [1] http://www.ok2kkw.com/00003016/lna_oz1pif/lna_pif_54143.gif
>Ich finde es zumindest nicht offensichtlich, dass niederfrequentes >Rauschen nicht von Belang sein soll. Wenn man die Gatespannung des FETs >mit einem niederfrequenten Rauschen moduliert, dann schlägt sich das ja Diese "Modulation" braucht aber eine nichtlineare Kennlinie, und die hat man nur dann, wenn man das Ding zu sehr aussteuert, was eher nicht der angestrebte Betriebsfall ist. Solange man aber im linearen bereich bleibt, addiert sich nur das Rauschen, was ja keine Modulation ist. (ok, wirklich linear ist solch ein T nie, aber die Rest-Nichtlinearität ist bei üblichen Verhältnissen eher irrelevant). >Das wäre dann ähnlich wie in dieser Schaltung [1]. Da wird allerdings Genau diese Schaltung meinte ich ... >nur ein Transistor gebraucht. Kann da vielleicht noch jemand den >Unterschied / Sinn des Zweiten Transistors erklären? Diese Eintransistorvariante hat den "Nachteil", daß durch die Temperaturabhängigkeit von Ube der Strom nicht ganz so stabil ist wie bei der Stromspiegelschaltung (beim Stromspiegel "kürzen" sich die Ube-Schwankungen ja weitgehenst raus, was ja in jedem IC heutzutage ausgenutzt wird).
Jens G. schrieb: > (abgesehen von niederfrequenterem Rauschen, was hier wohl eher > nicht von Belang ist) Die durch das niederfrequente Rauschen des 7806 Spannungsreglers generierte Amplitudenmodulation AM der Gleichspannungsquelle wird im Verstärker direkt in Phasenmodulation PM umgewandelt. Die Phase des Vorwärts-Transmissionsfaktors S21 eines Verstärkers ist nicht konstant wenn sich die Betriebsspannung bzw. der Arbeitspunkt ändert. Bei Oszillatoren, Frequenzteilern usw. ist AM-PM Umwandlung besonders unerwünscht.
>wenn sich die Betriebsspannung bzw. der Arbeitspunkt ändert. Bei >Oszillatoren, Frequenzteilern usw. ist AM-PM Umwandlung besonders >unerwünscht. Gut - wir reden hier aber von einem Antennenverstärker, bei dem dieser Effekt erst bei höheren Pegeln auftreten dürfte. Bei niedrigen/normalen Pegeln gehen doch die verbleibenden Mischprodukte im Eigenrauschen unter. Komischerweise lese ich bei den Beschreibungen solcher Schaltungen nie etwas über den angeblichen Rauschminderungseffekt (zumindest nicht damals, als ich mich damit beschäftigte (mindestens 10 Jahre her inzwischen), und den hier angegebenen Links). Gibt's da paar aussagekräftige Informationen darüber im Netz?
Bitte melde dich an um einen Beitrag zu schreiben. Anmeldung ist kostenlos und dauert nur eine Minute.
Bestehender Account
Schon ein Account bei Google/GoogleMail? Keine Anmeldung erforderlich!
Mit Google-Account einloggen
Mit Google-Account einloggen
Noch kein Account? Hier anmelden.
