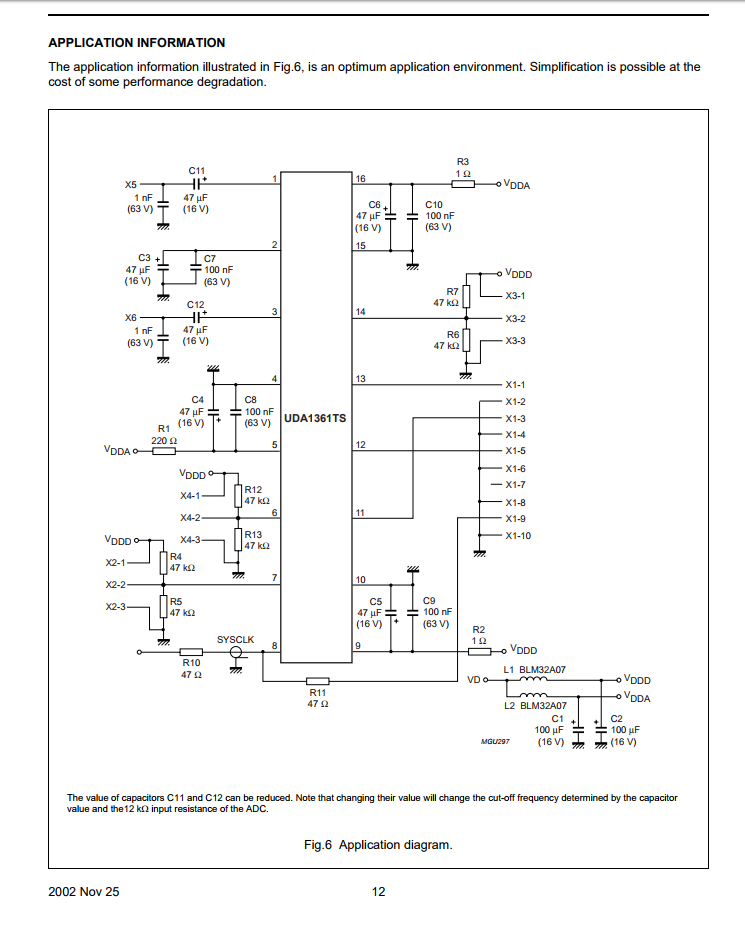
Hi, ich habe eine Frage zum Datasheet des UDA1361TS von NXP. Vermutlich ist es eine sehr allgemeine Frage: Was bedeuten auf Seite 12 im Application Diagram die Bezeichnungen X*-* an den Ausgängen/Eingängen der Schaltung? Und warum sind manche davon nirgends angeschlossen? Viele Grüße, GinTonic
Ok, also da das Ding auf ne Platine soll, ignoriere ich das einfach. Richtig? :-)
GinTonic schrieb: > Ok, also da das Ding auf ne Platine soll, ignoriere ich das einfach. Bei X1 empfiehlt der Hersteller, immer abwechselnd Signale und Gnd laufen zu lassen - nur du kennst deine Platine und weißt, wie groß das Übersprechen ist, wenn du die Empfehlung ignorierst.
Wolfgang schrieb: > Bei X1 empfiehlt der Hersteller, immer abwechselnd Signale und Gnd > laufen zu lassen Da sind Takt und Daten auf dem Stecker, daher dürfte weniger das Übersprechen als eine brauchbare Impedanz auf dem möglicherweise angeschlossenen Flachbandkabel der Grund zu sein. Es ist wohl der Plan eines Demoboards.
Vielen Dank euch allen! Mal so aus Interesse: was sind denn das für Stecker/Kabel? Im Datasheet steht dazu nämlich nichts... Ist das irgend eine standard Anwendung für einen Audio ADC?
Kann alles Mögliche sein, von einer Flexleiterplatte bis zu Flachbandkabeln. Wenn es ein Demoboard ist, tippe ich auf normale 2.54mm Pinheader und Flachband. Ansonsten ist der Verwender frei bei seiner Wahl.
Bitte melde dich an um einen Beitrag zu schreiben. Anmeldung ist kostenlos und dauert nur eine Minute.
Bestehender Account
Schon ein Account bei Google/GoogleMail? Keine Anmeldung erforderlich!
Mit Google-Account einloggen
Mit Google-Account einloggen
Noch kein Account? Hier anmelden.
