Moin, ich möchte einen Impuls von max. 3,6V an TS1 erzeugen. Dafür habe ich diese Schaltung aus einem Referenzdesign für das entsprechende Bauteil. Die Idee dahinter: Sobald an Pack+ eine Spannung angelegt wird, bootet die Rampe an TS1 den IC (BQ769400). Da kein Dauersignal an TS1 anliegen darf (weil an dem Pin auch eine Temperaturmessung mittels Thermistor statt findet), habe ich einen FET ergänzt, mit dem ich nach dem Einschalten über einen Mikrocontroller diesen Pfad sperren kann. Kennt jemand eine Möglichkeit, das ohne FET zu machen? Ich möchte mir nämlich den zusätzlichen Treiber sparen. Eine andere Möglichkeit, die mir eingefallen ist, wäre mittels monostabilem Multivibrator, allerdings brauche ich da dann einen DC/DC-Wandler, der mir die Pack+ Spannung (~50V) auf Bauteilniveau zieht. Der Platzbedarf ist bei dem Design wichtig und sollte so gering wie möglich sein.
Da das Signal nicht über 5V geht sollte ein Analog Switch gehen. Sowas wie der 4066. Der macht das alles intern. Gruß, Jens
Mir fehlen da irgendwie noch Iicnformationen, ich erkenne nicht mal das Problem. Daniel H. schrieb: > bootet die Rampe an TS1 den IC (BQ769400). Im Schaltplan ist kein IC zu sehen... > habe ich einen FET ergänzt, mit dem ich nach dem Einschalten über einen > Mikrocontroller diesen Pfad sperren kann. Ist das der namenlose, der dank der Diode einen undefinierten Pegel an seinem Gate haben wird? Zeig doch mal die Originalschaltung und dann zeig deine Änderung. Evtl. sieht man dann mehr...
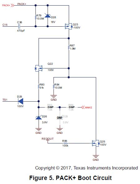
Ups, 2x das gleiche hochgeladen... Die externe Schaltung für den IC BQ76940 ist im BQ Bild. Mir geht es darum, den Push-Button so zu ersetzen, dass der IC bootet, sobald eine Batterie drangehängt wird. In einem Referenzdesign hat TI die Schaltung auf dem anderen Bild gegeben.
Bitte melde dich an um einen Beitrag zu schreiben. Anmeldung ist kostenlos und dauert nur eine Minute.
Bestehender Account
Schon ein Account bei Google/GoogleMail? Keine Anmeldung erforderlich!
Mit Google-Account einloggen
Mit Google-Account einloggen
Noch kein Account? Hier anmelden.


