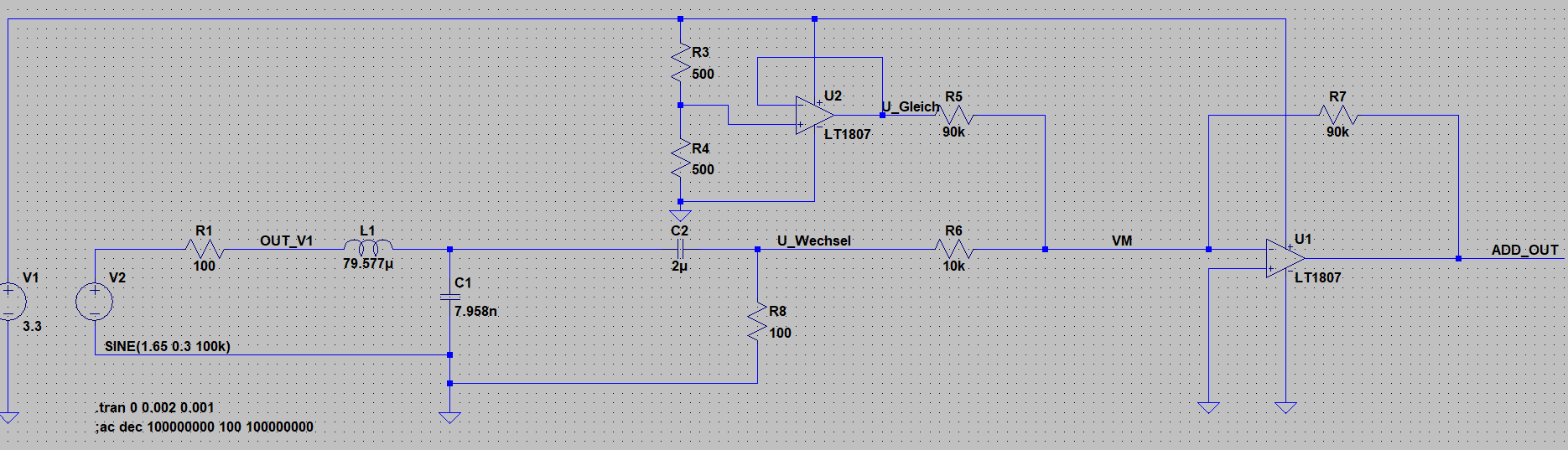
Ich habe eine Addiererschaltung(siehe bild) simuliert, aber verstehe nicht wieso die nicht funktioniert: Zunächst kommt ein Filter(L1;C1), welches in Leistungsanpassung betrieben wird. Dann will ich mit dem C2 den Gleichanteil wegbringen, was noch funktioniert. Den Addierer habe so dimensioniert: R5 = R7 dann wird der Gleichanteil nicht verstärkt. R6 = 1/9 * R5 dann wird der Wechselanteil um das 9fache verstärkt. Aber wenn ich jetzt die Ausgangsspannung messe, dann bekomme ich eine Spannung von 0V. Ich verstehe nicht wieso? Ein kleines Problem noch: Ich kann meine Schaltung nicht symmetrisch Versorgen, ich habe das Einschränkungen bekommen. Danke im Voraus!
K. K. schrieb: > Ich kann meine Schaltung nicht symmetrisch Versorgen, ich habe das > Einschränkungen bekommen. Dann kannst du eben nur negative Eingangssignale verarbeiten. P.S.: Symmetrisch ist nicht unbedingt erforderlich, aber eine negative Versorgung solltest du schon haben. Wie sonst soll hinten eine negative Spannung rauskommen?
Hp M. schrieb: > Dann kannst du eben nur negative Eingangssignale verarbeiten. Du meinst positive Eingangssignale oder verstehe ich etwas falsch
K. K. schrieb: > Ein kleines Problem noch: > > Ich kann meine Schaltung nicht symmetrisch Versorgen, ich habe das > Einschränkungen bekommen. Das ist bei der Schaltung aber ein großes Problem. Du hast einen invertierenden Verstärker aufgebaut, der gibt bei positver Eingangsspannung eine negative Spannung aus, die hier aber nirgens ist. Schau dir mal einen Differenzverstärker als Addierer an.
Hp M. schrieb: > P.S.: > Symmetrisch ist nicht unbedingt erforderlich, aber eine negative > Versorgung solltest du schon haben. Wie sonst soll hinten eine negative > Spannung rauskommen? Deshalb wollte ich es mit einem Addierer machen, sodass der Gleichanteil und Wechselanteil miteinander addiert werden und ich keine negative Spannungsversorgung brauche
K. K. schrieb: > Hp M. schrieb: > >> Dann kannst du eben nur negative Eingangssignale verarbeiten. > > Du meinst positive Eingangssignale oder verstehe ich etwas falsch Wenn Du einen Inverter baust, brauchst Du negative Eingangssignale, um positive Ausgangssignale zu bekommen.
Ich verstehe jetzt was ihr meint. Durch die negative Eingangsspannung kann ich eine positive Ausgeben. Vielen Dank! Ich habe einen groben Denkfehler gehabt!
Moin, So Schaltungen wie der nicht-inv. Eingang bei U1, der direkt an die neg. Versorgungsspannung des OpAmps geht koennen halt nicht funktionieren... Wenn du keine neg. Versorgungsspannung hast, dann musst du halt die Eingaenge ggf. auf ein hoeheres Potential legen. Beim U2 hats ja auch geklappt. Ein Kondensator vom Mittelabgriff des Spannungsteilers nach Masse kann auch nicht schaden. Gruss WK
http://www.et-inf.fho-emden.de/~elmalab/indelek/download/Ind_2.pdf Kapitel 2.1. Du legst Rp = Rn fest. Bestimmst deine gewünschten Alpha für die beiden Eingänge auf der Plus-Seite. Dann (wichtig!) brauchtst du nur noch mit den selben Werten für Alpha auf der Minus-Seite 2mal 0V abziehen. (Ohne Gewähr)
1 | ___ ___ |
2 | Minus1 -------|___|-------o-------|___|----. |
3 | | | |
4 | ___ | | |
5 | Minus2 -------|___|-------o | |
6 | | | |
7 | | | |
8 | | |\| | |
9 | '-----|-\ | |
10 | ___ | >-------o------- |
11 | Plus1 --------|___|------o-----|+/ |
12 | | |/| |
13 | ___ | |
14 | Plus2 --------|___|------o |
15 | | |
16 | | |
17 | .-. |
18 | | | |
19 | | | |
20 | '-' |
21 | | |
22 | --- |
23 | (created by AACircuit v1.28.6 beta 04/19/05 www.tech-chat.de) |
Dergute W. schrieb: > Beim U2 hats ja auch geklappt. Ein Kondensator vom Mittelabgriff des > Spannungsteilers nach Masse kann auch nicht schaden. > > Gruss > WK Den Kondensator baue ich noch ein. Danke Danke Bernhard. Ich probiere die Schaltung einmal aus.
Bei der Differenzverstärker-Schaltung ist wichtig, dass man eng tolierierte Widerstände einsetzt und z.B. die beiden Minus-Zweige nicht durch einen Parallelwiderstand ersetzt, wenn an (wie hier) 2x 0V (also Parallelschaltung von Minus1 und Minus2) abzieht.
Ändere das mal so wie im angehängten Bild. Wärst du damit zufrieden?
HildeK schrieb: > Ändere das mal so wie im angehängten Bild. Wärst du damit zufrieden? Es funktioniert Einwandfrei. Kannst du mir vielleicht kurz erkären, wie du es angesetzt hast?
Das Problem in deiner Schaltung ist, dass der +E auf GND liegt. Du müsstest dann schon negative DC über R5 einspeisen, um den ADD_OUT auf UB/2 zu bringen. Was ich gemacht habe: - der +E wird auf halbe Betriebsspannung gelegt, das wäre auch ohne U2 mit zwei einfachen Widerständen gegangen. - R8 zieht bei dir den DC-Anteil Des Eingangssignals wieder auf GND. Schlecht, weil positive Signalanteile zu negativem Ausgang führen - was hier nicht geht. Daher habe ich noch C3 spendiert. Da +E auf UB/2 liegt, wird sich auch -E von U2 auf UB/2 einstellen und damit auch ADD_OUT. Jetzt kann man um UB/2 herum aussteuern. Generell: - R3 und R4 sind viel zu niederohmig. Geht natürlich, frisst aber nur unnötig Strom. Zwei Rs und parallel zum unteren noch ein C hätte es auch getan. Die Rs müssen aber doppelt so groß sein wie R7, offenbar hat der LT1807 einen recht hohen Biasstrom. - R8 teilt das Eingangssignal herunter. Wozu? Wenn es zu groß ist, dann halbiere R7 und du hast die halbe Verstärkung und lasse R8 ganz weg. Dann kann in meiner Variante auch C3 wieder entfallen. Ah, ich sehe gerade, der LT1807 ist ein sehr heißes Teil und schwingt in der Simulation, wenn die Verstärkung reduziert wird. Dann muss man den Teil so lassen - oder einen anderen OPA nehmen, siehe unten. Warum hast du den LT1807 gewählt? Hätte da nicht einer mit 10MHz oder einigen 10MHz GBW auch gereicht? Z.B. der LT1800 oder ev. LT1631 schient mir hier 'gemütlicher' zu sein. Auch sind sie offenbar ohne den hohen Input-Bias-Strom unterwegs, so dass der Teiler für +E recht frei wählbar ist. Auch arbeiten die noch mit geringerer Verstärkung. Sehr schnelle OPAs sind nicht einfach zu handhaben! Ist R2 ein notwendiges Teil der Eingangsanpassung? Wenn ja, dann brauchst du den C3 in meiner Schaltung.
K. K. schrieb: > HildeK schrieb: >> Ändere das mal so wie im angehängten Bild. Wärst du damit zufrieden? > Es funktioniert Einwandfrei. Kannst du mir vielleicht kurz erkären, wie > du es angesetzt hast? Dein Verstärker hat eine virtuelle +-1,15V Versorgung vie U2. Und U1 +Eingang muß an die Virtuelle Masse (Ausgang U2) gehängt werden. -Eingang bekommt dann automatisch das richtige Potential über die Gegenkopplung R7 und die Eingangsspannung ist über C2 wechselspannungsmäßig eingekoppelt. Das erklärt praktisch jede Seite, die über "OpAmp Single Supply" gefunden wird. ZB hier: Operationsverstärker-Grundschaltungen
HildeK schrieb: > Das Problem in deiner Schaltung ist, dass der +E auf GND liegt. Du > müsstest dann schon negative DC über R5 einspeisen, um den ADD_OUT auf > UB/2 zu bringen. Zunächst muss ich dir danken, dass du so viel Zeit da jetzt hingesteckt hast! > Was ich gemacht habe: > - der +E wird auf halbe Betriebsspannung gelegt, das wäre auch ohne U2 > mit zwei einfachen Widerständen gegangen. > - R8 zieht bei dir den DC-Anteil Des Eingangssignals wieder auf GND. > Schlecht, weil positive Signalanteile zu negativem Ausgang führen - was > hier nicht geht. > Daher habe ich noch C3 spendiert. Da +E auf UB/2 liegt, wird sich auch > -E von U2 auf UB/2 einstellen und damit auch ADD_OUT. Jetzt kann man um > UB/2 herum aussteuern. Ok. Jetzt verstehe ich auch was du gemacht hast. Ich habe nur noch ganz verstanden, wieso sich die Schaltung so unterschiedlich verhält, wenn ich den LT1807 verwende oder den LT1800. Wenn ich den LT1800 verwende, verhält ich die Schaltung exakt so, wie ich es erwarte, aber beim LT1807 ist es irgendwie eigenartig. Da schwingt der Ausgang um 1.35V nicht um 1.65V? > Generell: > - R3 und R4 sind viel zu niederohmig. Geht natürlich, frisst aber nur > unnötig Strom. Zwei Rs und parallel zum unteren noch ein C hätte es auch > getan. Die Rs müssen aber doppelt so groß sein wie R7, offenbar hat der > LT1807 einen recht hohen Biasstrom. Da war es schon spät am Abend. Ich weiß nicht, was ich mir dabei gedacht habe. Du hast da vollkommen recht. > - R8 teilt das Eingangssignal herunter. Wozu? Wenn es zu groß ist, dann > halbiere R7 und du hast die halbe Verstärkung und lasse R8 ganz weg. Den R8 habe ich drinnen, weil ich beim LC Filter(Rekonstruktionsfilter nach DAC von DDS Chip) die Resonanz verhindern will(bzw. dämpfe). Der Nachteil ist halt, dass die eh kleine Eingangsspannung wieder um die Hälfte kleiner mache. > Dann kann in meiner Variante auch C3 wieder entfallen. Ah, ich sehe > gerade, der LT1807 ist ein sehr heißes Teil und schwingt in der > Simulation, wenn die Verstärkung reduziert wird. Dann muss man den Teil > so lassen - oder einen anderen OPA nehmen, siehe unten. Der LT1807 ist etwas ungeeignet für meine Anwendung und hat Eigenschaften die ich noch nachvollziehen muss. > Warum hast du den LT1807 gewählt? Hätte da nicht einer mit 10MHz oder > einigen 10MHz GBW auch gereicht? Z.B. der LT1800 oder ev. LT1631 schient > mir hier 'gemütlicher' zu sein. Auch sind sie offenbar ohne den hohen > Input-Bias-Strom unterwegs, so dass der Teiler für +E recht frei wählbar > ist. Auch arbeiten die noch mit geringerer Verstärkung. > Sehr schnelle OPAs sind nicht einfach zu handhaben! Der LT1800 ist perfekt, wenn auch noch immer überdimensioniert. > Ist R2 ein notwendiges Teil der Eingangsanpassung? Wenn ja, dann > brauchst du den C3 in meiner Schaltung. Leider wegen dem Filter, oder weißt eine andere Lösung?. Denn C2 kann man ja weglassen und nur den C3 verwenden, dann funktioniert die Schaltung auch.
K. K. schrieb: > Ich habe nur noch ganz > verstanden, wieso sich die Schaltung so unterschiedlich verhält, wenn > ich den LT1807 verwende oder den LT1800. Wenn ich den LT1800 verwende, > verhält ich die Schaltung exakt so, wie ich es erwarte, aber beim LT1807 > ist es irgendwie eigenartig. Da schwingt der Ausgang um 1.35V nicht um > 1.65V? Das liegt vermutlich daran, dass er relativ hohe Eingangsströme hat und die führen zusammen mit der Beschaltung zu einer Verschiebung des Arbeitspunkts. Sehr schnelle OPAs arbeiten mit größeren Strömen und brauchen recht niederohmige Beschaltung. Da muss man mal detailliert das DB studieren ... K. K. schrieb: > Der LT1800 ist perfekt, wenn auch noch immer überdimensioniert. Ja, war nur ein Beispiel und ich habe auch nicht intensiv nach weiteren Alternativen gesucht. K. K. schrieb: > Denn C2 kann > man ja weglassen und nur den C3 verwenden, dann funktioniert die > Schaltung auch. Ja, aber du hattest in der Quelle 1.65V DC-Anteil und der führt dann zu einem deutlichen DC-Strom durch R8. Deshalb würde ich beide beibehalten.
Moin, Vielleicht waer's ein wenig zielfuehrender, die Hosen mal komplett runterzulassen, statt wilde Kombinationen aus unbekannten DACs, LC-Filtern und Addierern zu simulieren. Also: Was fuer'n DAC oder zumindest: Was kommt da raus(Pegel,Impedanz, Abtastrate), was fuer'n Filter brauchst du (max. Signalfrequenz, MindestSperrdaempfung fuer Aliasspektren, max. zul. Ripple im Durchlass) und was brauchst du am Ausgang (Offset, Pegel, Impedanz)? Was haste an Spannungsversorgung? Ich glaub', so wird die Geburt deutlich schneller. Gruss WK
U2 als Puffer ist überflüssig. Speise stattdessen den +Eingang von U1 über einen Teiler von 180k:180k - gibt exakt dasselbe Resultat.
K. K. schrieb: > Zunächst kommt ein Filter(L1;C1), welches in Leistungsanpassung > betrieben wird. Vermutlich willst im Durchlassbereich einen möglichst horizontalen Verlauf des Betragsfrequenzgangs, also einen Butterworth-Tiefpass. Der lässt sich geschickter als mit Leistungsanpassung realisieren. Dabei kann auch die Halbierung der Amplitude wegfallen, die du ja nicht unbedingt möchtest, da das Signal hinterher wieder verstärkt wird. > Dann will ich mit dem C2 den Gleichanteil wegbringen, was noch > funktioniert. Der Gleichanteil deines Sinussignals ist 1,65V. Wieso willst du ihn entfernen, um ihn hinterher wieder hinzuzufügen? Lass ihn doch bestehen und beziehe die anschließende Verstärkung nicht auf GND, sondern auf eben diese 1,65V. Ich habe unter diesen Gesichtspunkten mal eine alternative Schaltung entworfen (s. Anhang). Durch den Wegfall des Parallelwiderstands am Ausgang des RLC-Tiefpasses wird die Amplitude im Durchlassbereich nicht reduziert. Die Werte für den Serienwiderstand, die Spule und den Kondensator habe ich so angepasst, dass das Frequenzverhalten deinem Tiefpass entspricht. Da das Signal durch den Tiefpass nicht halbiert wird, muss es nicht um den Faktor 9, sondern nur um den Faktor 4,5 verstärkt werden. Um den Tiefpassausgang nicht zu belasten, habe ich einen nichtinvertierenden Verstärker verwendet. Den Widerstand, der normalerweise in dieser Schaltung vom invertierenden Eingang nach GND geschaltet ist, habe ich in zwei Widerstände mit jeweils dem doppelten Wert aufgeteilt und einen davon nach GND, den anderen nach 3,3V geschaltet. Dadurch liegt das Bezugspotential des Verstärkers wie gewünscht bei 3,3V/2=1,65V. Diese Schaltung habe ich mit deiner um HildeKs Korrekturen ergänzten Schaltung verglichen. Zusätzlich habe ich C2 auf 100µF vergrößert, so dass die Zeitkonstanten der beiden Hochpassglieder (R8, C2) und (R6, C3) gleich sind und die untere Grenzfrequenz ein gutes Stück nach unten verschoben wird. Ich nehme ja an, dass du einen möglichst breiten Durchlassbereich anstrebst. Wie man sieht, stimmen die Ausgangssignale der beiden Schaltungen bis auf die Invertiereung überein. Auch der Frequenzgang unterscheidet sich nur bei tiefen Frequenzen, wo in deiner Schaltung der Hochpass aktiv wird. Die verbleibenden kleinen Abweichungen kommen daher, dass ich versucht habe, für die Widerstände mit E24- und für die Spule und den Kondensator mit E12-Werten auszukommen. Noch etwas: Dadurch, dass der Opamp nur halb soviel verstärken muss als in deiner Schaltung und zudem als nichtinvertierender Verstärker genutzt wird, genügen 45% der GBW, um das gleiche Frequenzverhalten aufzuweisen.
Yalu X. schrieb: > K. K. schrieb: >> Zunächst kommt ein Filter(L1;C1), welches in Leistungsanpassung >> betrieben wird.cht. > > Da das Signal durch den Tiefpass nicht halbiert wird, muss es nicht um > den Faktor 9, sondern nur um den Faktor 4,5 verstärkt werden. Um den > Tiefpassausgang nicht zu belasten, habe ich einen nichtinvertierenden > Verstärker verwendet. Den Widerstand, der normalerweise in dieser > Schaltung vom invertierenden Eingang nach GND geschaltet ist, habe ich > in zwei Widerstände mit jeweils dem doppelten Wert aufgeteilt und einen > davon nach GND, den anderen nach 3,3V geschaltet. Dadurch liegt das > Bezugspotential des Verstärkers wie gewünscht bei 3,3V/2=1,65V. > > Noch etwas: > > Dadurch, dass der Opamp nur halb soviel verstärken muss als in deiner > Schaltung und zudem als nichtinvertierender Verstärker genutzt wird, > genügen 45% der GBW, um das gleiche Frequenzverhalten aufzuweisen. Vielen Dank für deine Mühe! Ich probiere es gleich mal aus
Bitte melde dich an um einen Beitrag zu schreiben. Anmeldung ist kostenlos und dauert nur eine Minute.
Bestehender Account
Schon ein Account bei Google/GoogleMail? Keine Anmeldung erforderlich!
Mit Google-Account einloggen
Mit Google-Account einloggen
Noch kein Account? Hier anmelden.





