Hallo zusammen, ich bin neu hier im Forum und habe meine erste Frage. Ich baue Siku Modelle auf Fernsteuerung um (2,4 Ghz Technik). Hierzu verwende ich immer die original Siku Steuerplatinen. Bei Siku Steuerplatinen wird immer der GND für die Beleuchtung geschaltet. Ich würde gerne 10 smd LED über die Platine schalten, wobei ich mir nicht sicher war ob die Platine den Strom von 200mA aushält oder gleich abfackelt. Deshalb habe ich mir von Zettler ein Relais des Typ AZ850-3 bestellt, da dies schon bei einer Schaltspannung von ca. 3V DC schaltet. Die Siku Steuerplatine gibt 2,9V DC konstant aus und eben wie oben bereuts geschrieben einen geschalteten GND über die Fernbedienung. Jetzt mein Problem. Ich habe die 2,9V DC konstant Spannung an den + des Relais angeschlossen und den geschalteten GND an den -. Sobald aber beides an das Relais angeschlossen ist, brechen mir dir 2,9V auf ca. 0,6V ein und das Relais lässt sich nicht schalten. Über das Relais sollen 4,5V DC von einem Akku geschaltet werden. Es werden auch immer 2 smd LED an einem 150 Ohm parallel angeschlossen. Jedoch bricht die Spannung wie geschrieben immer auf 0,6V zusammen obwohl noch nicht einmal geschalten wird. Jetzt wollte ich euch fragen ob einer eine Idee hat woher das kommt, das Relais funktioniert das habe ich getestet und einfach mal händisch 3,0 V DC angelegt. Ich hoffe Ihr könnt mir weiterhelfen. Vielen Dank und Gruß Stephan
> obwohl noch nicht einmal geschalten wird.
Auch wenn es hier immer wieder so geschrieben wird: Es heißt
"geschaltet" mit t am Ende.
Offensichtlich ist dein 2,9V Anschluss nicht geeignet, dein Relais
anzusteuern. Du hast die Schaltkreise dahinter überlastet.
>Offensichtlich ist dein 2,9V Anschluss nicht geeignet, dein Relais >anzusteuern. Du hast die Schaltkreise dahinter überlastet. Genau. Und vielleicht haste den Ausgang auch schon über den Jordan geschickt, da Du vermutlich die Freilaufdiode vergessen hast ....
Vielen Dank für die schnellen Antworten. Wäre dann an so einem Ausgang wie von mir beschrieben eine Transistorschaltung möglich? Wenn ja wie müsste diese Schaltung aussehen wenn ich ja den GND geschalten aus der Platine bekomme und diesen somit an die Basis des Transistor anschließen müsste. Müsste das dann ein PNP oder NPN Transistor sein?
Stephan M. schrieb: > wenn ich ja den GND geschalten aus Es heisst geschaltet, wie dir Stefan schon mitgeteilt hat. Und das ist richtig - falls du es nicht glauben solltest. Stefan U. schrieb: > Auch wenn es hier immer wieder so geschrieben wird: Es heißt > "geschaltet" mit t am Ende.
Stephan M. schrieb: > Wäre dann an so einem Ausgang wie von mir beschrieben eine > Transistorschaltung möglich? Wenn es tatsächlich so ist, dass die Versorgung von 2,9 V nicht ausreicht, um das Relais anziehen zu lassen, dann kann daran auch kein Transistor was ändern. Dann brauchst du eine ausreichend belastbare Spannungsversorgung für das Relais, z.B. die 4,5 V vom Akku. Georg
Ist es aber prinzipiell möglich einen Transistor mit GND an der Basis zu schalten bzw. zu beschalten?
Stephan M. schrieb: > Ist es aber prinzipiell möglich einen Transistor mit GND an der Basis zu > schalten bzw. zu beschalten? Ja natürlich, der Transistor sperrt dann. https://www.mikrocontroller.net/articles/Datei:NPN_Schalter.gif Stephan M. schrieb: > Jetzt wollte ich euch fragen ob einer eine Idee hat woher das kommt, das > Relais funktioniert das habe ich getestet und einfach mal händisch 3,0 V > DC angelegt. Mal doch mal ein Schaltbild mit allen Bezeichnungen und den extern angeschlossenen Teilen.
Stephan M. schrieb: > angeschlossen und den geschalteten GND an den -. Sobald aber beides an > das Relais angeschlossen ist, brechen mir dir 2,9V auf ca. 0,6V ein und > das Relais lässt sich nicht schalten. Über das Relais sollen 4,5V DC von Hört sich sehr nach einem gepoltem Relay an, vertausche mal die Spulenanschlüsse. (die 0.6V sind wohl die Diodendurchlassspannung) Kurt
Beitrag #5254351 wurde von einem Moderator gelöscht.
Beitrag #5254358 wurde von einem Moderator gelöscht.
Das läuft hier ein bißchen aus dem Ruder, oder was? AZ 850-3 "microminiature polarized relay". Das Datenblatt gibt leider wenig her, aber eine eingebaute Freilaufdiode wäre durchaus plausibel.
Die Polung des Relais ist ganz sicher richtig, das habe ich mehrfach überprüft. Mein Gedanke war jetzt eigentlich folgender: Da mir die Spannung ja zusammenbricht wenn ich das Relais anschließe, wollte ich das Relais über einen Transistor ansteuern oder die komplette Ansteuerung über einen Transistor realisieren. Da ich ja von der Platine GND geschaltet bekomme, soll der Transistor so funktionieren, dass wenn das GND Signal über den Befehl der Fernbedienung Licht ein an die Basis des Transistor geschaltet wird sollen eben die LED´s beginnen zu leuchten. Die Spannungsversorgung würde ich gerne direkt vom Akku (4,5V DC) beziehen. Es werden immer zwei LED parallel mit einem 150 Ohm Widerstand betrieben, der GND für die LED´s soll ebenfalls vom Akku genommen werden. Jetzt wäre es für mich super zu wissen, ob dies so funktioniert und wie und mit welchem Transistor (NPN oder PNP) ich diese Schaltung realisieren kann oder soll. Sollte dies nur mit einem Transistor nicht machbar sein, würde ich eben gerne über den Transistor die 4,5V DC vom Akku zur Ansteuerung des Relais benutzen. Deshalb nochmals die Bitte ob mir hier einer weiterhelfen kann, wie die Schaltungen aussehen sollten und welcher Transistor von mir verwendet werden soll. Vielen Dank für eure Mithilfe
Stephan M. schrieb: > Die Polung des Relais ist ganz sicher richtig, das habe ich > mehrfach > überprüft. Mein Gedanke war jetzt eigentlich folgender: > Da mir die Spannung ja zusammenbricht wenn ich das Relais anschließe, > wollte ich das Relais über einen Transistor ansteuern oder die komplette > Ansteuerung über einen Transistor realisieren. Es ist nicht einsehbar was das bringen sollte. Wenn du einen Transistor nimmst dann einen BC327, der hat ca. 0,2 ..0,3 V CE Abfall. Kurt Schaltet das Relay wenn du Masse direkt anlegst?
Stephan M. schrieb: > Deshalb nochmals die Bitte ob mir hier einer weiterhelfen kann, wie die > Schaltungen aussehen sollten und welcher Transistor von mir verwendet > werden soll. Ich vermute da reicht ein W&W-PNP-Transistor ohne zusätzliches Relais, aber genau kann man das nur sagen, wenn Du endlich den mehrfach angefragten Schaltplan lieferst. W&W=Wald- und Wiesen)
Die Sache mit den Relais ist eigentlich recht einfach: Es wird, zum Anziehen, eine bestimmte Leistung benötigt. Wenn ich z.B. von 100mW Arbeitsleistung ausgehe, so benötigt ein Relais: bei 12V 8mA bei 6V 16mA bei 3V 33mA gerundet und auch nur ungefähr. Oder anders ausgedrückt: Du kannst ein Relais mit jeder Spannung bauen, aber Du kannst nicht an der Arbeitsleistung drehen. Also je geringer die Spannung - und 3V sind schon recht selten - desto höher der Strombedarf. Natürlich sollte man die üblichen Schutzmaßnahmen (z.B. Diode) nicht vernachlässigen. Ob der Strom direkt - woher auch immer - kommt, oder durch einen Transistor bzw. FET muss, ändert nicht an der "üblichen" Stromaufnahme. Eventuell werden die Verluste aber höher oder die verfügbare Arbeitsspannung geringer. Also ohne Not: Lass es sein.
Kurt schrieb: > Stephan M. schrieb: >> Die Polung des Relais ist ganz sicher richtig, das habe ich >> mehrfach >> überprüft. Mein Gedanke war jetzt eigentlich folgender: >> Da mir die Spannung ja zusammenbricht wenn ich das Relais anschließe, Welche Spannung bricht eigentlich zusammen? (wir hier gehen davon aus dass die Spannung ist die an der Spule anliegt wenn du das Relay schaltest. Oder ist es die Ausgangsspannung der Ansteuerung des Relays? oder eine ganz andere, z.B. die Versorgungsspannung) Schaltplan wäre nicht schlecht. Kurt
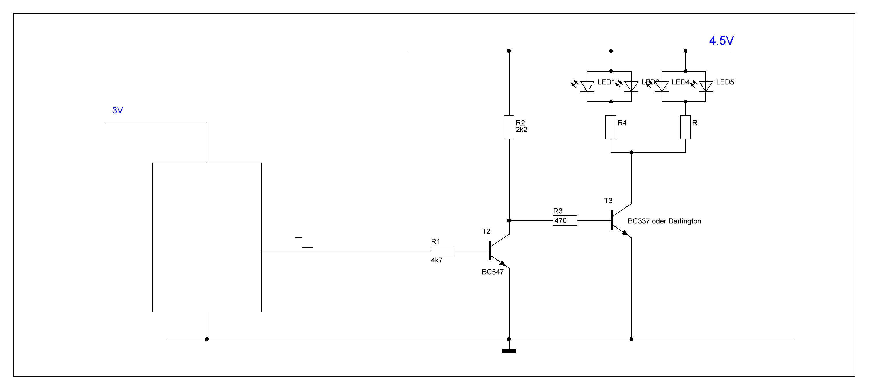
Hier der Schaltplan, bzw. wie ich dies gerne realisieren würde ohne Relais nur mit einem Transistor. Ich hoffe jetzt ist verständlicher was ich möchte.
Welche Spannung bricht eigentlich zusammen? Die 2,9V welche aus der Platine konstant als Dauerspannung ausgegeben werden. Geschaltet wird von der Platine der GND zum ein und ausschalten der ursprünglichen Beleuchtung
Stephan M. schrieb: > Hier der Schaltplan - da ist kein Relais, über das diskutiert wurde - PNP-Transistoren sollten am Kollektor negatives Potential haben - LEDs schaltet man nicht parallel ohne eigenen Vorwiderstand Abhilfe: - alle Dioden drehen - jeder Diode 300Ω Vorwiderstand geben - GND und VCC vom Akku vertauschen
Selbst wenn Du den Transistor umdrehst; was soll das Ganze, außer zusätzlichen Verlusten, denn bringen?
Ich benötige das Relais oder den Transistor um die Platine nicht zu killen wenn ich dort 10 LED´s anschließen möchte! Die Schaltpläne sollen ja nur verdeutlichen wie ich mir das Vorstelle oder gerne lösen würde. Welche Transistoren ich benötigte ob NPN oder PNP wollte ich ja gerne von euch wissen, und wie die Schaltung aussehen soll.
hinz schrieb: > Gibts denn keine näheren Informationen zu der "Platine"? Nein weil dies eine Siku Control Steuerplatine ist welche normal in den Modellen verbaut ist, wo man fertig kaufen kann. Deshalb gibt es hierfür keine Pläne
Auf jeden Fall solltest Du jeder LED einen eigenen Vorwiderstand spendieren, wie auch Hilde schon gesagt hat. Die "Richtung" der Dioden hängt wohl von der Gesamtkonstruktion ab. Zu den Vorwiderständen selber kann ich nichts sagen da ich weder die Farbe (Durchlassspannung) der LEDs, noch den benötigten Strom kenne.
Stephan M. schrieb: > hinz schrieb: >> Gibts denn keine näheren Informationen zu der "Platine"? > > Nein weil dies eine Siku Control Steuerplatine ist welche normal in den > Modellen verbaut ist, wo man fertig kaufen kann. Deshalb gibt es hierfür > keine Pläne Und woher weißt du dann dass die nach Masse schaltet?
Nach dem Plan "Lichtsteuerung_mit_Relais" muss es gehen, vorausgesetzt das 'GND Signal der Platine' kann den Strom des Relais auch aufnehmen und auch die 2,9V Dauerspannung ist im Stande (= kann genügend Strom liefern), das Relais zu betreiben.
Eigentlich möchte ich nur gerne wissen, welchen Transistor Typ ich benötigte PNP oder NPN wenn ich als Schaltsignal für die Basis des Transistor GND von der Platine erhalte und wo ich die + vom Akku und GND vom Akku an den Transistor anschließen muss das dieser mir wenn GND an die Basis geschaltet wird durchschaltet und meine LED´s leuchten
hinz schrieb: > Und woher weißt du dann dass die nach Masse schaltet? Original LED abgeschnitten und gemessen!
Stephan M. schrieb: > hinz schrieb: >> Und woher weißt du dann dass die nach Masse schaltet? > > Original LED abgeschnitten und gemessen! Hatte die einen Vorwiderstand dabei?
HildeK schrieb: > Nach dem Plan "Lichtsteuerung_mit_Relais" muss es gehen, vorausgesetzt > das 'GND Signal der Platine' kann den Strom des Relais auch aufnehmen > und auch die 2,9V Dauerspannung ist im Stande (= kann genügend Strom > liefern), das Relais zu betreiben Danke, das dürfte also mein Problem sein, das der Strom des Relais nicht aufgenommen werden kann. Wenn ich nämlich die 2,9V der Steuerplatine an das Relais anlege und den GND vom Akku und nicht von der Platine mit dem Relais verbinde, schaltet das Relais.
hinz schrieb: >>> Und woher weißt du dann dass die nach Masse schaltet? >> >> Original LED abgeschnitten und gemessen! > > Hatte die einen Vorwiderstand dabei? dieser sitzt vermutlich auf der Steuerplatine, es war nur die LED wo ich abgeschnitten habe
Stephan M. schrieb: > hinz schrieb: >>>> Und woher weißt du dann dass die nach Masse schaltet? >>> >>> Original LED abgeschnitten und gemessen! >> >> Hatte die einen Vorwiderstand dabei? > > dieser sitzt vermutlich auf der Steuerplatine, es war nur die LED wo ich > abgeschnitten habe Dann ist es ja kein Wunder, dass das Relais nicht funktioniert hat, das braucht deutlich mehr Strom als die LED.
Der Ausgang vom SIKU dürfte eine Stromsenke sein, d.h. er ist hochohmig oder wenn der interne Transistor eingeschaltet hat er nahezu GND. Nahezu eben, weil da noch die Sättigungsspannung abfällt, die Stromabhängig ist. Das Schaltbild, das gepostet wurde um 12:18 ist schon ziemlich nahe dran. Der Transistor muss ein PNP Typ sein und der Pfeil (Emitter) muss auch zum 4,5V Akku zeigen und zwar auch zur Basis hin. Natürlich muss auch ein Typ verwendet werden, der die 200mA auch verkraftet. R1 kann man dann aus der Stromverstärkung des Transistors errechnen und dem Übersteuerungsfaktor (ca. 5-10)
GeGe schrieb: > Das Schaltbild, das gepostet wurde um 12:18 ist schon ziemlich nahe > dran. Der Transistor muss ein PNP Typ sein und der Pfeil (Emitter) muss > auch zum 4,5V Akku zeigen und zwar auch zur Basis hin. Natürlich muss > auch ein Typ verwendet werden, der die 200mA auch verkraftet. R1 kann > man dann aus der Stromverstärkung des Transistors errechnen und dem > Übersteuerungsfaktor (ca. 5-10) Hallo GeGe, vielen Dank für deine Hilfe, kannst du mir das evtl. bitte aufzeichnen wie du das meinst: ;;Der Transistor muss ein PNP Typ sein und der Pfeil (Emitter) muss > auch zum 4,5V Akku zeigen und zwar auch zur Basis hin."
Ein PNP hattest du ja schon im Bild ausgewählt, nur die Anschlüße oben und unten hast du vertauscht.
Stephan M. schrieb: > hinz schrieb: >> Und woher weißt du dann dass die nach Masse schaltet? > > Original LED abgeschnitten und gemessen! Schau mal diese Schaltung an. Kurt
GeGe schrieb: > Ein PNP hattest du ja schon im Bild ausgewählt, nur die Anschlüße > oben > und unten hast du vertauscht. Passt es so dann jetzt? Oder habe ich nochmals irgendwo einen Fehler?
Kurt schrieb: > Schau mal diese Schaltung an. Wenn die Steuerplatine einen Open-Collector-Ausgang hat, geht deine Schaltung nicht. Dann könnte man meine nehmen. Entweder mit Relais oder direkt die LEDs an den Transistor, wie angedeutet. @Stephan M. Unklar ist eben noch, was für einen Ausgang deine Steuerplatine tatsächlich hat. Wenn du nichts anschließt, was ist dann am Ausgang messbar, jeweils für Ein und Aus?
Stephan M. schrieb: >> Gibts denn keine näheren Informationen zu der "Platine"? > Nein weil dies eine Siku Control Steuerplatine ist welche normal in den > Modellen verbaut ist, wo man fertig kaufen kann. Deshalb gibt es hierfür > keine Pläne Dann musst Du den Schaltplan wenigstens rund um die Beleuchtung selbst rausmalen. Wichtig ist auch, woher das 2,9V Steuersignal herkommt, und welcher Pegel im "Ein" und welcher im "Aus"-Zustand dort anliegt. Ohne diese Info kann eine zuverlässig funktionierende Lösung nicht angeboten werden. Ein zusätzliches Relais ist mit an Sicherheit grenzender Wahrscheinlichkeit nicht nötig oder sinnvoll.
HildeK schrieb: > Kurt schrieb: >> Schau mal diese Schaltung an. > > Wenn die Steuerplatine einen Open-Collector-Ausgang hat, geht deine > Schaltung nicht. Dann einen Widerstand gegen Masse. (1k reicht) > Dann könnte man meine nehmen. Funktioniert denn die? Kurt
Harald W. schrieb: > Dann musst Du den Schaltplan wenigstens rund um die Beleuchtung > selbst rausmalen. Wichtig ist auch, woher das 2,9V Steuersignal > herkommt, und welcher Pegel im "Ein" und welcher im "Aus"-Zustand > dort anliegt. Ohne diese Info kann eine zuverlässig funktionierende > Lösung nicht angeboten werden. Ein zusätzliches Relais ist mit > an Sicherheit grenzender Wahrscheinlichkeit nicht nötig oder > sinnvoll. Die 2.9V DC sind ein Dauersignal! Geschaltet wird der GND!
Stephan M. schrieb: > Die 2.9V DC sind ein Dauersignal! Dann brauchst Du es ja auch nicht. > Geschaltet wird der GND! Und wann soll Ein und wann ausgeschaltet werden?
Harald W. schrieb: >> Geschaltet wird der GND! > > Und wann soll Ein und wann ausgeschaltet werden? wie oben schon beschrieben, das ganze geht über eine Fernbedienung, da es ja ein Model ist welches auf 2,4 Ghz Fernbedienung umgebaut wird. Die gesamte Steuerungsplatinen stammen aus einem Siku COntrol Modell. Das Licht wird also per Tastendruck Ein oder Ausgeschaltet auf der Fernbedienung. Und geschaltet wird zu 100% der GND von der Platine!
Kurt schrieb: > Funktioniert denn die? Ja, wenn, wie gesagt wurde, der Ausgang gegen GND gezogen wird zum Einschalten. Es ist nur die Frage noch offen, ob der Ausgang (das Steuersignal der Platine) im anderen Zustand offen (OC) ist oder ob er z.B. die 2.9V hat. Das konnte ich bisher noch nicht zuverlässig entnehmen. Deshalb auch meine Bitte an den TO HildeK schrieb: > Wenn du nichts anschließt, was ist dann am Ausgang messbar, jeweils für > Ein und Aus?
Stephan M. schrieb: > wie oben schon beschrieben, das ganze geht über eine Fernbedienung, da > es ja ein Model ist welches auf 2,4 Ghz Fernbedienung umgebaut wird. > Die gesamte Steuerungsplatinen stammen aus einem Siku c. > Das Licht wird also per Tastendruck Ein oder Ausgeschaltet auf der > Fernbedienung. Und geschaltet wird zu 100% der GND von der Platine! Wenn Du sowieso alles per Fernbedienung schaltest, kannst Du Dein "COntrol Modell" ja totlegen und alles von der Fernbedienung schalten. Deine Beschreibung wird immer undurchsichtiger. Ohne Schaltplan ist eine Hilfe da unmöglich.
Stephan M. schrieb: > Passt die neue Schaltung wo ich vorhin hochgeladen habe? Ja, auch das passt soweit. Es sollten ggf. noch 10k von der Basis zu VCC gelegt werden für ein sicheres Ausschalten und du verlierst - wenig tragisch - 500mV am Transistor. Das kann man mit den nächst kleineren Wert der LED-Widerstände ausgleichen. Was noch immer suboptimal ist: zwei LEDs parallel an einem Vorwiderstand. Das kann bei den beiden LEDs sehr unterschiedliche Helligkeit zur Folge haben. Wie schon oben gesagt: spendiere jeder LED einen eigenen mit dem doppelten Wert.
HildeK schrieb: > Kurt schrieb: >> Dann einen Widerstand gegen Masse. (1k reicht) > > Eher gegen VCC. Wenn die Steuerplatine plus gegen GND bringt dann ist das ein offener Kollektor eins PNP. Wenn er anstelle des Relais eine Optokoppler nimmt dann kann er hinterher schalten was er mag und er hat auch kein Bezugsproblem. Das scheint wohl immer noch zu bestehen. Kurt
Also ich habe jetzt nochmal gemessen: Wird die Steuerplatine und die Fernbedienung eingeschalten, habe ich auf einem Draht welcher ursprünglich an der LED angeschlossen war konstant 2,9V DC. Erst wenn ich jetzt auf der Fernbedienung die Taste für das Licht betätige, wird auf dem anderen Draht welcher ebenfalls an der LED angeschlossen war der GND geschaltet ---> es wird ganz sicher der GND über die Platine geschaltet, wenn dann also die Schaltung wie ich sie vorhin hochgeladen habe so funktioniert (Basis des PNP Transistor an den geschalteten GND der Steuerplatine) dann werde ich alles so aufbauen. Sollten die LED nicht zu 100% abgeschaltet werden und immer nachdem ausschalten noch leicht leuchten, werde ich noch den 10k Ohm Widerstand von der Basis des Transistor auf die Vcc 4,5V des Akku legen. Nur um sicher zu gehen hier nochmal die neue Schaltung, mit der Frage ob es diese ist wo funktioniert.
Hi, ähnliches Problem hatte ich auch 'mal. Der PNP Transistor braucht seine 0,7 Volt gegenüber dem Emitter, um zu "schalten". Der Basisstrom ist hier vorerst uninteressant. Ich brauche zum sicheren Abschalten also an der Basis einen Pegel, der das Basis-Emitterpotenzial unter die 0,7 Volt Schaltschwelle zieht. Stell die Schaltung zum besseren Verständnis des PNP-Transistors einfach 'mal auf den Kopf. Dann siehtst Du etwas besser, dass das Eingangssignal auf Plus gezogen werden muß, um den Transistor zu sperren. Oder zumindest ein Potenzial das so groß wird. (Bei TTL-Pegel kann das gerade soeben klappen.) Bei dem hier offenem Eingang, wo man nicht weiß, wo der im abzuschaltenden Zustand tatsächlich "hängt", reicht das Netzbrummen, um den Transistor durchzusteuern. Der Einschaltzustand über GND ist klar. Aber zur Begrenzung des Basisstroms würde ich noch einen Widerstand von ca. 5,6 k nehmen. ciao gustav
Stephan M. schrieb: > Nur um sicher zu gehen hier nochmal die neue Schaltung, mit der Frage > ob es diese ist wo funktioniert. Natürlich funktioniert diese Schaltung, denn es ist die ganz normale Treiberschaltung, wie sie millionenfach im Netz verbreitet ist. Voraussetzung ist: Der Pfeil sitzt am Emitter "GND vom Akku" ist Plus. Das "GND Signal der Platine" ist zum Einschalten ca. 1V negativer als der "GND vom Akku". Zum Ausschalten muss dieses Potential etwa dem vom "GND vom Akku" entsprechen. "4,5V DC vom Akku" ist der negative Anschluss des Akkus. Die etwas unglückliche Schaltung der LEDs wurde bereits besprochen.
Kurt schrieb: > > Wenn er anstelle des Relais eine Optokoppler nimmt dann kann er > hinterher schalten was er mag und er hat auch kein Bezugsproblem. > Das scheint wohl immer noch zu bestehen. Mit OPTO Kurt
Stephan M. schrieb: > Wird die Steuerplatine und die Fernbedienung eingeschalten, habe ich auf > einem Draht welcher ursprünglich an der LED angeschlossen war konstant > 2,9V DC. Erst wenn ich jetzt auf der Fernbedienung die Taste für das > Licht betätige, wird auf dem anderen Draht welcher ebenfalls an der LED > angeschlossen war der GND geschaltet OK, halten wir mal fest: - im Ruhezustand liegen 2.9V am Ausgang, also kein Open Collector. - geschaltet liegen 0V am Ausgang Dann wird deine Schaltung vermutlich im Aus-Zustand noch glimmende LEDs haben. Ein Widerstand von B nach VCC bringt für AUS etwas, verringert aber den EIN-Strom. Könnte gerade so gehen (je nach LED-Flussspannung => Farbe), ist aber nicht sauber. Ich hatte ja die LEDs im Kollektorkreis, du beim Emitter. Bei den Spannungsverhältnissen bräuchte meine Schaltung noch zwei Dioden in Reihe zu R2 und eben die LEDs auf der Kollektorseite. Die Schaltung von Kurt ist dann die Richtige.
Stephan M. schrieb: > ---> es wird ganz sicher der GND > über die Platine geschaltet, Dieser Satz dürfte hier für einige Verwirrung sorgen, denn wenn man einer Platine den GND wegnimmt/schaltet geht normalerweise die ganze Schaltung nicht mehr. Also der Stromkreis des kompletten Empfangsplatine wäre damit unterbochen und ohne Funktion. Es wäre besser wenn man sagt: "Der Ausgang wird auf GND geschaltet". Bei deiner letzten Zeichnung sind am Transisor die Bezeichnungen B C E angegeben, aber nicht mit dem Schaltplan stimmig. > Der Emitter ist immer der Anschluß mit dem Pfeil, die Richtung des Pfeils gibt nur an ob es ein PNP oder NPN-Typ ist. Anbei der Plan wie das von mir gemeint war.
GeGe schrieb: > Stephan M. schrieb: >> ---> es wird ganz sicher der GND >> über die Platine geschaltet, > > Dieser Satz dürfte hier für einige Verwirrung sorgen, denn wenn man > einer Platine den GND wegnimmt/schaltet geht normalerweise die ganze > Schaltung nicht mehr. Also der Stromkreis des kompletten Empfangsplatine > wäre damit unterbochen und ohne Funktion. > Es wäre besser wenn man sagt: "Der Ausgang wird auf GND geschaltet". > > Bei deiner letzten Zeichnung sind am Transisor die Bezeichnungen B C E > angegeben, aber nicht mit dem Schaltplan stimmig. > Der Emitter ist > immer der Anschluß mit dem Pfeil, die Richtung des Pfeils gibt nur an ob > es ein PNP oder NPN-Typ ist. > > Anbei der Plan wie das von mir gemeint war. Der Transistor sperrt aber nicht denn es können ja max nur drei Volt anliegen. Der Emitter sitzt aber auf 4.5V, somit ist der Transistor immer durchgeschaltet,. Er hat ja nur die LED ausgenommen, hat wohl Probleme zu verstehen was Bezug bedeutet. Es ist also logisch diese LED durch einen Optokoppler zu ersetzen, dann ist er alle Probleme los, der Vorwiderstand dazu sitzt ja in der Steuerschaltung schon drinnen. Kurt
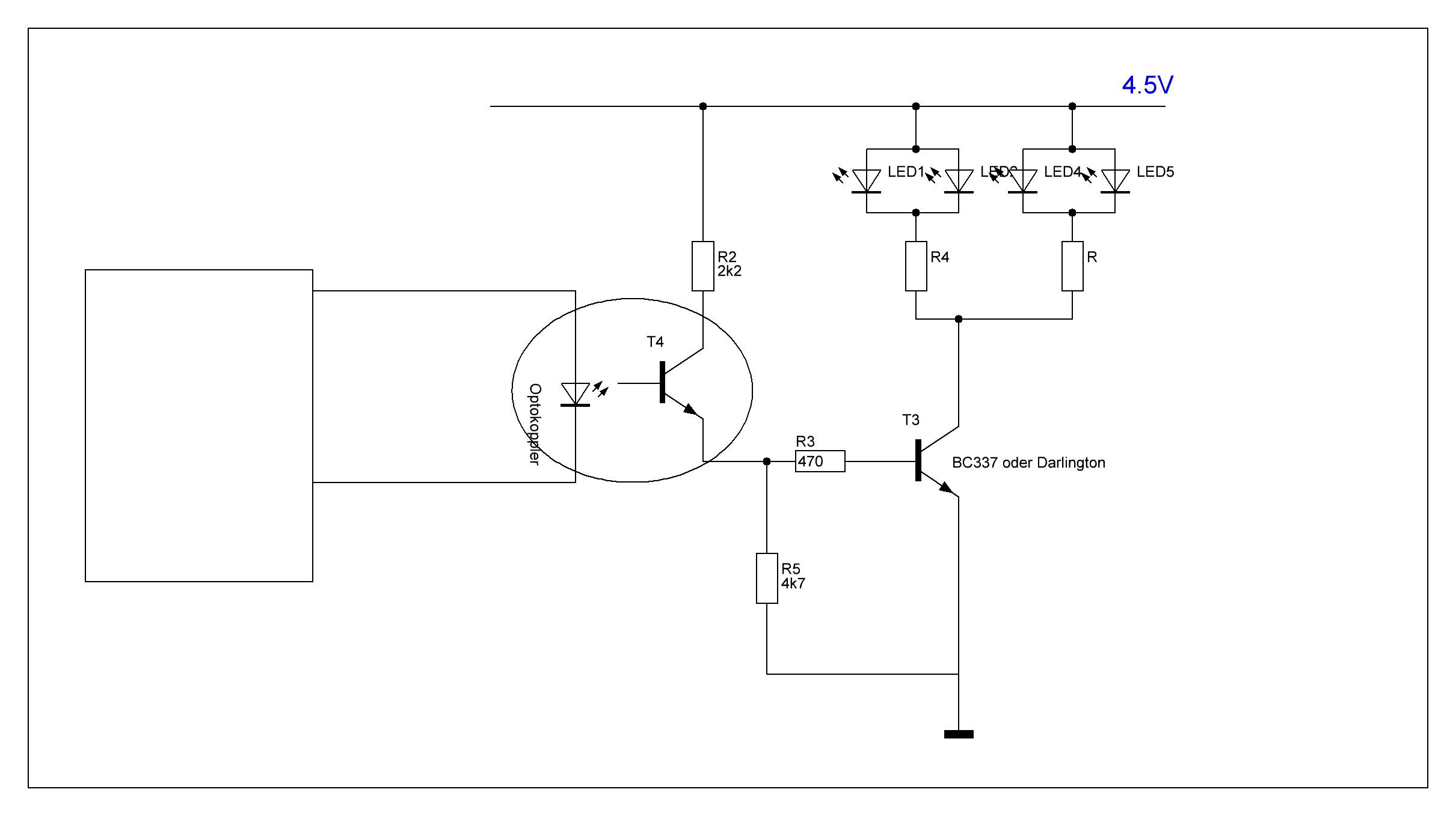
Da anscheinen immer noch unklar ist, wie die Platine überhaupt funktioniert rate ich dazu, die ehemalige LED durch einen Optokoppler zu ersetzen. Dann spielen weitere Details der Platine keine Rolle und man ist auf der sicheren Seite. An den Ausgang des Optokoppler kann man dann direkt handelsübliche Relaisplatinen (wie diese: https://www.parallax.com/product/27115) anschließen, oder ein einzelnes Relais mit Transistor und Freilaufdiode. Bei den 2,9V vermute ich mal, dass diese aus kleinen Batterien(Knopfzellen) stammen. Diese liefern wahrscheinlich nicht genug Strom für ein Relais, ganz egal wie die Details der Schaltung aussehen.
GeGe schrieb: > Anbei der Plan wie das von mir gemeint war. Und von mir. Wegen der Unterschiede von VCC und dem High-Pegel des Schaltausgangs noch zwei 1N4148 in Reihe mit der Basis. Dann ist auch das gelöst: Kurt schrieb: > Der Transistor sperrt aber nicht denn es können ja max nur drei Volt > anliegen. > Der Emitter sitzt aber auf 4.5V, somit ist der Transistor immer > durchgeschaltet,.
Bitte melde dich an um einen Beitrag zu schreiben. Anmeldung ist kostenlos und dauert nur eine Minute.
Bestehender Account
Schon ein Account bei Google/GoogleMail? Keine Anmeldung erforderlich!
Mit Google-Account einloggen
Mit Google-Account einloggen
Noch kein Account? Hier anmelden.








