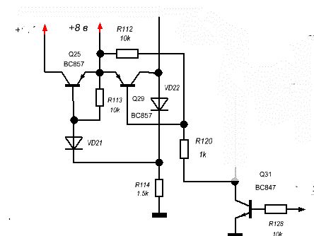
Hallo Kurze Frage zum umschalten mit Transistoren. Wenn ich +5V an die basis von Q31 lege liegen am C von Q29 +8Volt an und umgekehrt .OK Nun aber,ich muss Q31 mit Basis nach Masse ansteuern also mit einem PNP Transistor PNP 857öä. Basis über 10K mit Taster nach Gnd. Collector an Gnd und Emitter an den 1K Widerstand. Oder liege ich da falsch? Gruß Silvio
Silvio schrieb: > Nun aber,ich muss Q31 mit Basis nach Masse ansteuern Wie wäre es, dann einfach Q29 mit Basis an Masse (natürilch über R120) anzusteuern ? Q31 ist ja nur dafür da, weil man das normalerweise nicht möchte. Im Moment in dem NICHT nach Masse geschaltet wird, muss man aber erlauben, daß der Anschluss bis auf 8V ansteigt, ein uC-Ausgang als steuerndes Element geht dort also nicht, der erlaubt nur ein Ansteigen bis VCC (5V).
Silvio schrieb: > ich muss Q31 mit Basis nach Masse ansteuern Da kannst Du ihn auch gleich weglassen.
Michael B. schrieb: > ein uC-Ausgang als > steuerndes Element geht dort also nicht, Silvio schrieb: > mit Taster nach Gnd.
Michael B. schrieb: > > Im Moment in dem NICHT nach Masse geschaltet wird, muss man aber > erlauben, daß der Anschluss bis auf 8V ansteigt, ein uC-Ausgang als > steuerndes Element geht dort also nicht, der erlaubt nur ein Ansteigen > bis VCC (5V). Ja genau das ist das Problem
Bitte melde dich an um einen Beitrag zu schreiben. Anmeldung ist kostenlos und dauert nur eine Minute.
Bestehender Account
Schon ein Account bei Google/GoogleMail? Keine Anmeldung erforderlich!
Mit Google-Account einloggen
Mit Google-Account einloggen
Noch kein Account? Hier anmelden.
