Hallo, ich suche eine Schaltung, die folgende Anforderungen erfüllt: - Geräusch kommt (einstellbare Empfindlichkeit) - schaltet Ausgang ein - nach einstellbarer Zeit geht der Ausgang wieder aus - Dauerlicht - 9V - Ausgang müsste bis zu 300mA vertragen Die fertigen Bausätze erfüllen leider nicht den Zweck. Gruß Mario Struck
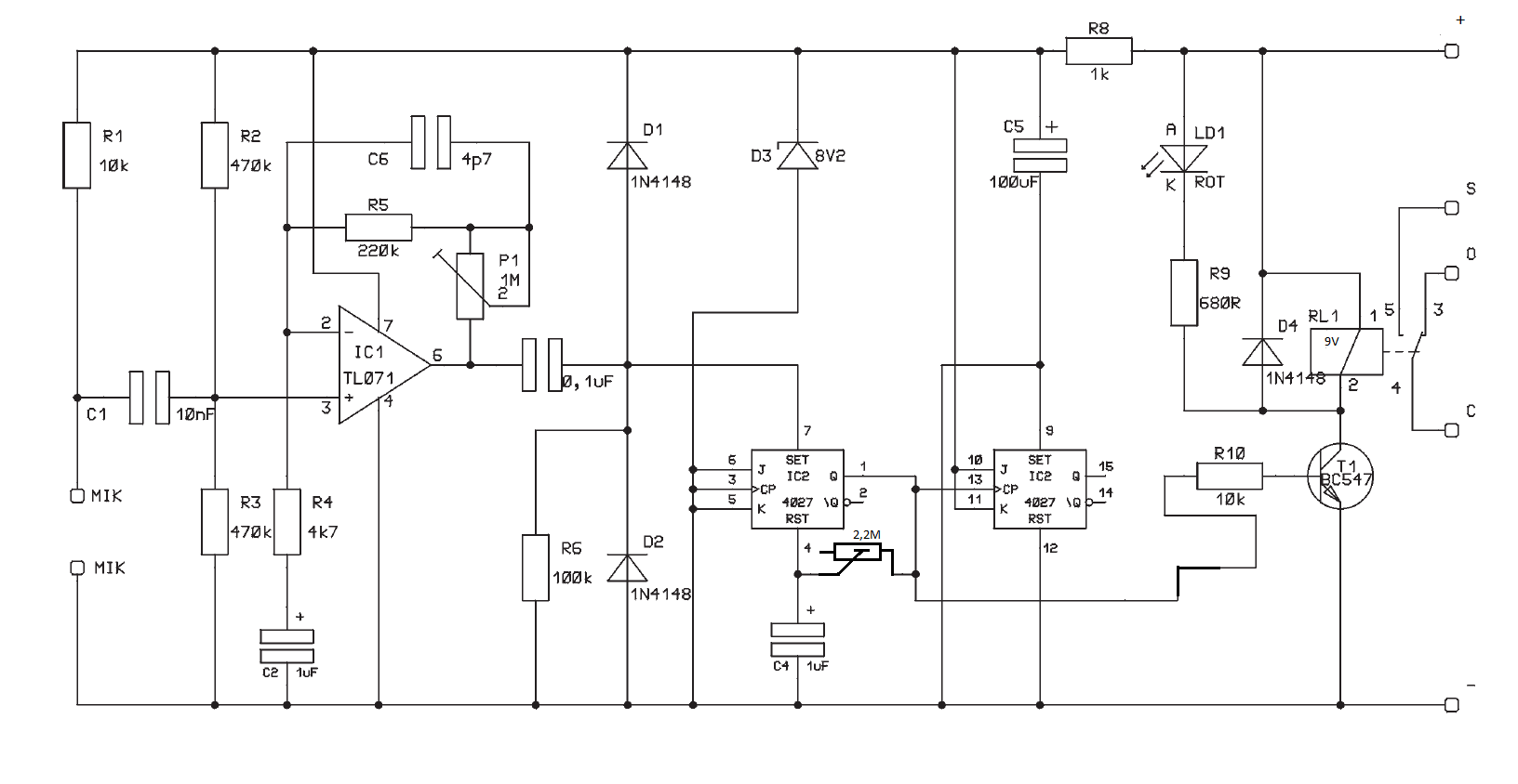
Der Conrad Bausatz 193135 erfüllt nach einigen wenigen Umbauten alle deine Forderungen: >- Geräusch kommt (einstellbare Empfindlichkeit) >- schaltet Ausgang ein ist im Grundbausatz drin. > - nach einstellbarer Zeit geht der Ausgang wieder aus R7 ersetzen durch 2,2MOhm Trimmpoti und/oder durch Ändern von C4. > - Dauerlicht erledigt ein Schalter parallel zum Relaiskontakt > - 9V ersetze des Relais durch die 9V Version > - Ausgang müsste bis zu 300mA vertragen erfüllt der Grundbausatz durch Relaiskontakt
Mario S. schrieb: > Ich finde leider keine 9V Relais ??? https://duckduckgo.com/?q=relais+9V&t=ffab&ia=web
Mario S. schrieb: > Ich finde leider keine 9V Relais Dann nimm welche mit weniger Spannung + Vorwiderstand.
Matthias S. schrieb: >> - nach einstellbarer Zeit geht der Ausgang wieder aus > R7 ersetzen durch 2,2MOhm Trimmpoti und/oder durch Ändern von C4. So?
Mario S. schrieb: > So? Ja. Grösserer Widerstand erzeugt längere 'An' Zeit. Wenn die immer noch zu kurz ist, lohnt es sich, C4 zu vergrössern. Sicher wäre an der Stelle der beiden 4027 für dich ein 'echtes' Monoflop besser, aber im Moment klappt es auch so, wenn du noch nicht so geübt bist. R8 kannst du übrigens verkleinern auf z.B. 330 - 470 Ohm.
Wenn du das mit einer 9V Batterie betreiben willst, musst du ohnehin ein 6V Relais verwenden. Denn die 9V Batterie hat die meiste Zeit lang ja deutlich weniger als 9V.
Soll das denn ein bestimmtes Geräusch sein? Oder einfach überhaupt ein Tönchen?
Bitte melde dich an um einen Beitrag zu schreiben. Anmeldung ist kostenlos und dauert nur eine Minute.
Bestehender Account
Schon ein Account bei Google/GoogleMail? Keine Anmeldung erforderlich!
Mit Google-Account einloggen
Mit Google-Account einloggen
Noch kein Account? Hier anmelden.
