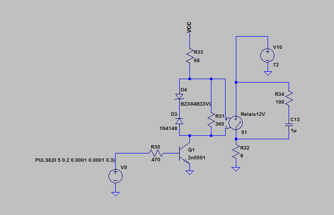
Hallo, ich baue momentan Schutzschaltungen für Audio-Endstufen -digital gesteuert von einem Atmega uC. Für die Aufgabe möchte ich 2 Relais einsetzen: 1: Mit einem 2-poligen (Print)Relay das Netzteil(800W/+-72VDC) von der Endstufe trennen bzw. anschließen. 2: Mit einem 1-poligen (Print)Relay die Endstufe(Worstcase: max. +-72VDC bzw. 65VAC) vom Lautsprecher trennen bzw. anschließen. Leider finde ich keine Printrelais, die größere Spannungen als 30VDC schalten können(wegen Lichtbögen). Fragen: 1. Was genau kann passieren, wenn ich +72VDC doch mit einem Printleistungsrelais trenne/anschließe (~8A fließt dabei im Worstcase durch) https://www.reichelt.de/miniatur-leistungsrelais-ftr-f1-12v-2-wech-8a-ftr-f1cl012r-p79436.html?&trstct=pol_2 2. Kontrollbord mit uC läuft mit eigener Spannungsversorgung. Ich möchte, dass sich alle Relais automatisch trennen, wenn Kontrollbord irgendwie versagt. Dafür muss ich theoretisch monostabile Relais nehmen, wo der stabile Zustand ausschaltet. D.h. ich muss die Spule IMMER unter Strom halten, solange die Anlage läuft. Können da die Relais gefährlich heiß werden? (Alternativ bei den bistabilen Relais müsste ich den Schutz beim Ausfall des Kontrollbords irgendwie zusätzlich analog basteln. Ich wüsste gerade nicht spontan, wie) 3. Kennt jemand alternative Lösungsansätze aus dem kommerziellen Bereich? Ich habe z.B. diesen LS-Schutzschaltung zu Hand, die mit 200Vpp + DC klarkommen soll: https://www.velleman.eu/products/view/?id=9233&lang=de&country=ch Die hat folgendes Relay eingebaut: https://www.jameco.com/z/VR15M121C-Velleman-Relay-12VDC-15A-SPDT-JZC-22F-for-Velleman-Kit-K6714_144186.html "Maximum DC Voltage Rating: 28VDC" Soll ich da ebenso optimistisch bleiben wie Velleman? Wenn da eine 200Vpp-Anlage versagt, liegt ggf. >100VDC Versorgungsspannung am Relay an... 4. DC Spannung bezieht sich ja auf die Spannung, unter der sich das Relay kurzzeitig befindet. Kann ich diese Spannungsspitze nicht einfach umgehen, indem ich 2 Elkos hinter dem Relay einsetze? Die müssten ja erst geladen werden, bis die Spannung an dem Ausgang vom Relay auf +-Vs einpendelt und am Relay würde nicht schlagartig +-Vs anliegen? (In der Ansteuerung würde ich auch einen Transientenschutz bauen, s. Schaltung)(Ich bin noch nicht fündig, wie ich die versehentlich mehrmals hochgeladene Bilder löschen kann:( ) Vielen Dank & viele Grüße
:
Bearbeitet durch User
Solocan Z. schrieb: > Leider finde ich keine Printrelais, die größere Spannungen als 30VDC > schalten können(wegen Lichtbögen). Ab 30V DC musst Du mit stehenden Lichtbögen rechnen. Deshalb brauchst Du für >30V Spezialrelais mit zusätzlichen Lichtbogen- löscheinrichtungen. In manchen Verstärkern gibt es auch Relais mit extern angebrachten Löschmagneten. > 1. Was genau kann passieren, wenn ich +72VDC doch mit einem > Printleistungsrelais trenne Es entsteht ein dauerhafter Lichtbogen, der das Relais zusammen- schmelzen lässt.
Die http://www.dse-faq.elektronik-kompendium.de/dse-faq.htm nennt "Nicht jedes Relais schafft es die bis zu 60V Gleichspannung abzuschalten, daher G5LE-1 (125V/0.6A) G6C-1117P (125V/150mA) Phoenix Contact REL-IR/L(DP)-24AC/4X21 AU (250V/5A Conrad 745594 + 745558) Daher trennt Accuphase den Lautsprecher auch mit gegeneinander geschalteten MOSFETs ab https://www.mikrocontroller.net/attachment/260069/p-4200_g.pdf ." Welches davon für dich taugt, musst du nachschlagen.
Einfach mal da rein schauen: https://www.digikey.at/products/de/relays/power-relays-over-2-amps/188 Für anspruchsvollere Aufgaben sind Reichelt, Distrilec und Co nicht die richtigen. Da muß man bei Digi-Key, Farnell, RS usw. schauen.
:
Bearbeitet durch User
Bitte melde dich an um einen Beitrag zu schreiben. Anmeldung ist kostenlos und dauert nur eine Minute.
Bestehender Account
Schon ein Account bei Google/GoogleMail? Keine Anmeldung erforderlich!
Mit Google-Account einloggen
Mit Google-Account einloggen
Noch kein Account? Hier anmelden.
