Hallo zusammen, ich habe folgendes LM358 Modul gekauft: https://www.amazon.de/Lysignal-Signal-Amplification-Operational-Amplifier/dp/B074JDBGSR Mein etwas eingestaubtes Elektronik Wissen sagt mir dass dies ein Verstärker mit Faktor 100 sein sollte. Der 4 Pin Anschluss lässt eigentlich nicht viel Fehlerquellen zu. In meinem Fall ist Vcc 5V und GND eben GND. Nun habe ich am Ausgang OUT immer VCC/2 egal was ich am Eingang IN anlege. Ich habe Testmessung mit Spannungen an IN von 5 mV - 50 mV gemacht. Was mache ich falsch? Danke um jeden Hinweis. Viele Grüsse Salvador
Salvador R. schrieb: > Was mache ich falsch? Schau doch in die Beschreibung zu dem Kinderspielzeug. Für 6.99 muss doch dem 5ct LM358 ein Zettel beiliegen.
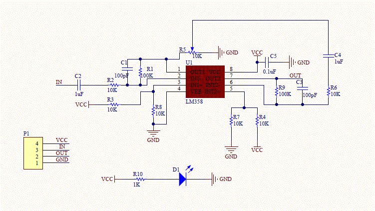
Hallo, Welchen Eingangswiderstand soll denn die Schaltung etwa haben? Gibt es dazu eine Angabe oder gibt es ein Schaltbild dazu? MfG
Wie gesagt ich habe kein Datenblatt zu dem Modul. Als Schaltbild kann ich also nur meine Messschaltung liefern.
Versuchs doch mal mit Wechselspannung am Eingang um C2 zu überlisten.
MM schrieb: > Versuchs doch mal mit Wechselspannung am Eingang um C2 zu überlisten. Du musst doch nicht gleich alle geheimen Tricks der Elektroniker-Zunft verraten! :-)
Salvador R. schrieb: > Na ja, leider kein Zettel dabei. Dann musst du den wohl selber schreiben. Schaltplan aufnehmen - die Widerstände sind doch sogar alle beschriftet.
OK, danke für den Hint mit C2, als Gleichspannungsverstärker ist das Teil somit untauglich. Wenn ich C2 einfach überbrücke taugt der dann als Gleichspannungsverstärker?
Vielleicht soll das Teil gar keine Gleichspannung verstärken!? Also hinten mal einen Kopfhörer mit Kondensator in Reihe dran... MfG
Salvador R. schrieb: > Na ja, leider kein Zettel dabei. Hier ist der gesuchte Zettel: http://tinkbox.ph/sites/mytinkbox.com/files/downloads/LM358_100_GAIN_OPERATIONAL_AMPLIFIER_MODULE.pdf Wie MM schon geschrieben hat, handelt es sich bei der Schaltung um einen AC-Verstärker, der bspw. als Mikrofonverstärker eingesetzt werden kann. Mit dem Poti kannst du den Verstärkungsfaktor von 0 bis 100 einstellen. Der Ausgangspegel im Ruhezustand ist VCC/2.
Salvador R. schrieb: > Wenn ich C2 einfach überbrücke taugt der dann als > Gleichspannungsverstärker? Nicht besonders gut. Dafür würde ich nicht unbedingt den Grossvater aller OPVs nehmen, sondern etwas moderneres. Stichwort: Offsetspannung.
Salvador R. schrieb: > Wenn ich C2 einfach überbrücke taugt der dann als > Gleichspannungsverstärker? Ja. Du musst aber beachten, dass das Bezugspotential für Eingangs- und Ausgangsspannung nicht 0, sondern VCC/2 ist.
Von "Grossvater" stammen aber all die anderen jungen OPVs ab...
Salvador R. schrieb: > Plan.GIF Bei solchen Schaltplänen fragt man sich, wozu überhaupt Schaltzeichen für OPs erfunden wurden. Wer soll den Gordischen Knoten denn lesen?
Salvador R. schrieb: > Wenn ich C2 einfach überbrücke taugt der dann als > Gleichspannungsverstärker? Nein, mindestens um C4 wirst du dich auch noch kümmern müssen.
Christian S. schrieb: > Von "Grossvater" stammen aber all die anderen jungen OPVs ab... Nein, vom Urgrossvater uC702 bzw. von deren Röhrenvorläufern.
> Nein, vom Urgrossvater uC702 bzw. von deren Röhrenvorläufern.
Aha, nicht von der Röhrenvorheizern, sondern von den Röhrenvorläufern.
Da gibt es bestimmt etliche andere Nachläufer noch...
> Nein, vom Urgrossvater uC702 bzw. von deren Röhrenvorläufern. Hier kann man es nachlesen: https://books.google.de/books?id=YS_yBQAAQBAJ&pg=PA3&lpg=PA3&dq=philbrick+schaltung&source=bl&ots=qeicQbEn3Y&sig=nl9bIo1Vtjphh1hSAIKkX8oyobA&hl=de&sa=X&ved=2ahUKEwjz7sy18ancAhXFZ1AKHY_iBdcQ6AEwDHoECAAQAQ#v=onepage&q=philbrick%20schaltung&f=false
Bitte melde dich an um einen Beitrag zu schreiben. Anmeldung ist kostenlos und dauert nur eine Minute.
Bestehender Account
Schon ein Account bei Google/GoogleMail? Keine Anmeldung erforderlich!
Mit Google-Account einloggen
Mit Google-Account einloggen
Noch kein Account? Hier anmelden.

