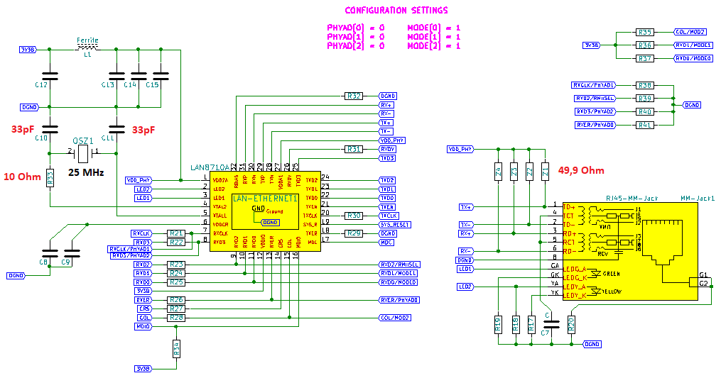
Hallo, ich habe die LAN-Struktur an einer Leiterplatte realisiert. Es geht um 4-lagige Platine mit einem RJ45 Magnetic Stecker, einem LAN8710 LAN-Treiber und einem BegleCore(Rechner). Anbei findet man das Layout-Design der LAN-Struktur und Schaltplan. Es wundert mich, dass ich vor einem Jahr die LAN-Struktur mit einer 2-lagigen Platine erfolgreich realisiert habe. Aber dieses Mal funktioniert es nicht, hochstwahrscheinlich wegen des Oszillators. Der Oszillator(7A-25.000MAHE-T) liefert die richtige Spannung nicht. An der alten Platine, wo alles noch immer sehr gut funktioniert, messe ich am Pin 5 (XTAL1) 1,1V. Aber jetzt an der neuen Platine messe ich am Pin 5 die Hälfte von 1,1V also 550mV. Die gelbe LED leuchtet nicht. Auch grüne LED leuchtet manchmal, wenn kein RJ45 Ethernet Stecker angeschlossen ist. Ich habe alle gleiche Bauteile an der alten bzw. neuen Platine verwendet. Warum ein funktionierendes Bauteil, in diesem Fall der Oszillator, nicht die richtige Spannung liefert? Wodurch kommen die Störungen? Wenn ich aber die Bauteile(Quarz mit Kondensatoren) mit Fingern fest drücke, dann funktioniert LAN Ethernet sehr gut. Aber sobald ich den RJ45-Stecker ausstecke und wieder einstecke, LAN funktioniert wieder nicht. Ich schließe aus, dass es um schwache Lötstelle geht. Die schauen sehr gut aus. Aber die Unterbrechungen sind vorhanden. Die Frage ist, was stört dem Oszillator? Danke für die Hilfe im Voraus! Schöne Grüße, Kladus
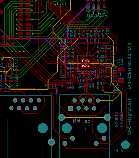
Hast Du die gesamte Verdrahtung der Versorgungsspannungen auf den Innenlagen nur mit Hilfe der dünnen Leiterbahnen vorgenommen oder echte Versorgungslagen erstellt? Welche Vorgaben seitens des Leiterplattenherstellers gibt es bezüglich der Restringe für Durchkontaktierungen? So wie es für mich aussieht, handelt es sich entweder um Microvias oder um Vias mit maximal 0,1mm Lochdurchmesser. Die Wahrscheinlichkeit, dass das etwas nicht angeschlossen ist, ist ziemlich hoch. Hast Du eine Fertigbarkeitsprüfung durch den Leiterplattenhersteller durchführen lassen?
kladusa schrieb: > An der alten Platine, wo alles noch immer sehr gut funktioniert, messe > ich am Pin 5 (XTAL1) 1,1V. Aber jetzt an der neuen Platine messe ich am > Pin 5 die Hälfte von 1,1V also 550mV. Wie misst Du da genau? Was ist mit Deinen Spannungsangaben genau gemeint? Eine einfache Spannungsangabe macht mich da etwas skeptisch, wir haben es ja hier klar mit Wechselspannung zu tun. Du solltest daher dazu sagen ob das RMS oder Peak-to-Peak oder sonstwie gemeint ist. Ob die Frequenz stimmt wäre natürlich auch noch interessant. Stell doch einfach mal einen Oszi-Screenshot von der Messung hier rein. Dann sehen wir mehr.
kladusa schrieb: > Hallo, > > ich habe die LAN-Struktur an einer Leiterplatte realisiert. Es geht um > 4-lagige Platine mit einem RJ45 Magnetic Stecker, einem LAN8710 > LAN-Treiber und einem BegleCore(Rechner). > > Anbei findet man das Layout-Design der LAN-Struktur und Schaltplan. > Es wundert mich, dass ich vor einem Jahr die LAN-Struktur mit einer > 2-lagigen Platine erfolgreich realisiert habe. > > Aber dieses Mal funktioniert es nicht, hochstwahrscheinlich wegen des > Oszillators. Der Oszillator(7A-25.000MAHE-T) liefert die richtige > Spannung nicht. > An der alten Platine, wo alles noch immer sehr gut funktioniert, messe > ich am Pin 5 (XTAL1) 1,1V. Aber jetzt an der neuen Platine messe ich am > Pin 5 die Hälfte von 1,1V also 550mV. Die gelbe LED leuchtet nicht. > > Auch grüne LED leuchtet manchmal, wenn kein RJ45 Ethernet Stecker > angeschlossen ist. > > Ich habe alle gleiche Bauteile an der alten bzw. neuen Platine > verwendet. > > Warum ein funktionierendes Bauteil, in diesem Fall der Oszillator, nicht > die richtige Spannung liefert? Wodurch kommen die Störungen? > > Wenn ich aber die Bauteile(Quarz mit Kondensatoren) mit Fingern fest > drücke, dann funktioniert LAN Ethernet sehr gut. Aber sobald ich den > RJ45-Stecker ausstecke und wieder einstecke, LAN funktioniert wieder > nicht. > Ich schließe aus, dass es um schwache Lötstelle geht. Die schauen sehr > gut aus. Aber die Unterbrechungen sind vorhanden. Die Frage ist, was > stört dem Oszillator? > > Danke für die Hilfe im Voraus! > > Schöne Grüße, > Kladus Was erwartest Du von dem Chip? Alle Regeln, die das Layout von solchen Teilen betrifft zielstrebig in den Wind geschleudert und dann - oh wunder - nix geht wenn auch nur ein bischen Belastung auf Vcc auftritt und das L der 0Ohm-Widerstände fröhlich herumsauen kann? Schmeiß den Krempel weg und mach ein neues Layout - und lasse das dann auch fertigen. Wenigstens von diesem Bereich der Platine. Du kannst ja versuchen, die Steuersignale "pinkompatibel" zu den DKs der Orginalplatine machen, dann brauchst Du nur Drahtstücke zum Verbinden.... auch nicht schön aber funktional. Mach eine solide GND-Fläche auf einer Lage - ohne Widerständen - und haben sie auch 0Ohm - in den Zuleitungen zum Chip, eine solide Vcc-Fläche mit Entkoppelkondensatoren unmittelbar bei den Vcc-Pind und Dks nach GND... route den Quarz wie es beim Lothar gezeigt wird und dann komm wieder. Bis dahin ist es nur pfuschen der übelsten Art. MiWi
kladusa schrieb: > Ich schließe aus, dass es um schwache Lötstelle geht. Die schauen sehr > gut aus. Aber die Unterbrechungen sind vorhanden. Die Frage ist, was > stört dem Oszillator? > > Danke für die Hilfe im Voraus! > > Schöne Grüße, > Kladus Eine nicht vorhandene Lötstelle ist auch eine schwache Lötstelle. Lt. kurzem Lesen des Datenblatt vom LAN-Chips muß der Mittelpunkt der LAN-Übertrager auf Vcc angeschlossen werden (Pin 4 und 5 vom RJ45-Jack) MiWi
Gerd E. schrieb: > Du solltest daher dazu sagen > ob das RMS oder Peak-to-Peak oder sonstwie gemeint ist. Das kann sein 10EUR Multimeter sicher nicht messen. Am Quarz wäre selbst eine Messung mit dem Oszilloskop kritisch, da die Kapazität der Messpitze zu groß ist. Der DC Pegel sagt genau gar nix darüber aus ob da was schwingt. kladusa schrieb: > Die Frage ist, was > stört dem Oszillator? So wie ich das Layout sehe: Die GND Verbindung zu den Kondensatoren am Quarz ist unterbrochen oder nicht ausreichend HF tauglich. Mal auf Durchgang zum GND Pad gemessen?
>Löte mal 1 MOhm parallel zum Quarz, evtl. geht es dann.
Und nimm mal kleinere Kondensatoren. 33pF finde ich bei 25MHz schon
recht groß.
Gibt es eigentlich noch ein anderes, nicht LAN-Ethernet? WAN-Ethernet oder so?
Jim M. schrieb: > Das kann sein 10EUR Multimeter sicher nicht messen @Jim: Das geht jetzt nicht gegen Dich. Nur gegen diesen einen Post. Vor allem: es geht nicht gegen dich persoehnlich. Ich kenne dich ja gar nicht (und Umgekehrt)) Das scheint ein nicht loesbares Forenproblem zu sein. Schubladendenken. Mit platzt regelmaessig der Kragen bei solchen Aussagen. Egal ob sich ein Threadersteller ueberschaetzt, ueberhebt, uebernimmt....Fehler macht, oder was auch immer: er (sie, TSCHULDIGUNG!) ersucht um Hilfe. Man(n) kann sich sicher drueber lustig machen (ichselbst kann das bis zur beleidigenden Straftatengrenze sehr gut, wenn ich nicht nachdenke). Was regt mich eigentlich so sehr auf? Der "implizierte" Umkehrschluss isset meistens! Folgeueberlegung: Wenn der TO teures Messwerkzeug hat (zB ein DMM in der Preisklasse > 22 Euro) [kein Schreibfehler, sondern Ironie, muss man ja meistens dazuschreiben]; jaa dann..jaa dannnn.....Affe mit Werkzeug... STOP! Ueberlegen. Abkuehlen. An die eigene Nase Fassen. @Jim: Eigentlich war das "ein guter". Nutzlos. Die sind die besten :D @mich: "Beitrag veroeffentlichen" oder "Vorschau"....keine Alternative. @Moderation und Boardbetreiber: Ein dritter Button "Beitrag verheimlichen" koennte Entspannung bringen. Nicht nur bei Gastaccounts. Ńagut, dann mache ich mich halt zum Affen :D
> Mit platzt regelmaessig der Kragen bei solchen Aussagen.
Du hast einen Hair Trigger.
Schon mein nächster Satz sollte eigentlich verdeutlichen, das da auch
ein 1000EUR Multimeter nicht ernsthaft helfen würde - es sei denn es
hängt noch ein DSO mit dran...
Übrigens: Ich habe gar nix gegen 10 EUR Multimeter - hier liegt eins
gleich neben mir einsatzbereit rum. Wer damit aber versucht am Quarz was
zu messen - nunja, der sorgt hier im Forum für Heiterkeit.
Bitte melde dich an um einen Beitrag zu schreiben. Anmeldung ist kostenlos und dauert nur eine Minute.
Bestehender Account
Schon ein Account bei Google/GoogleMail? Keine Anmeldung erforderlich!
Mit Google-Account einloggen
Mit Google-Account einloggen
Noch kein Account? Hier anmelden.




