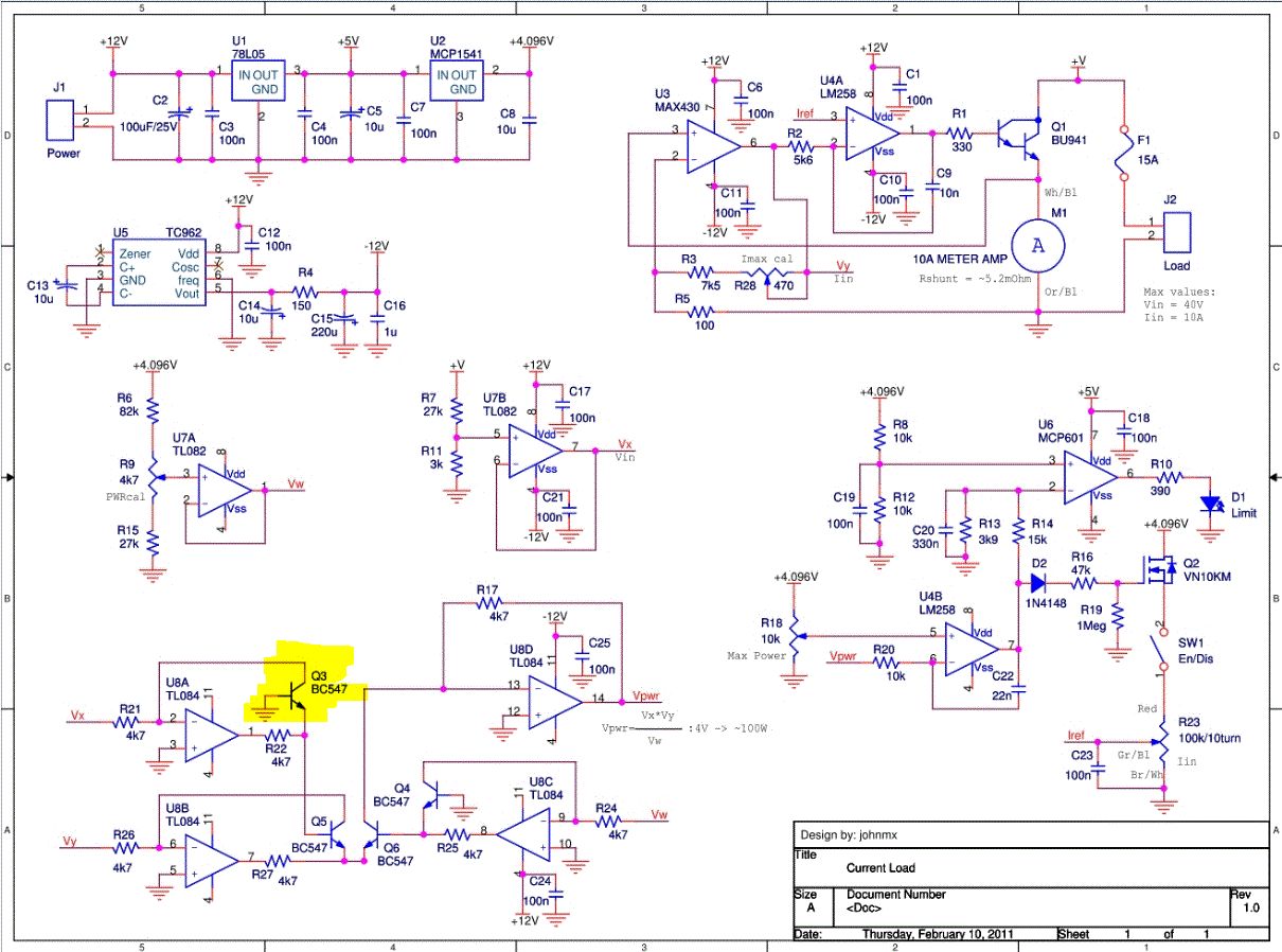
Hallo, warum ist T3 in der angehängten Schaltung auf GND geschaltet? Was wird damit bezweckt?
Das ist ein Logarithmierer. Einer der ersten Google-Treffer, Seite 95: https://www.fet.at/uploads/beispiel/beispieldatei/676/skript.pdf
John D. schrieb: > Das ist ein Logarithmierer. Einer der ersten Google-Treffer, Seite > 95: > https://www.fet.at/uploads/beispiel/beispieldatei/... Danke! super Link!
Bitte melde dich an um einen Beitrag zu schreiben. Anmeldung ist kostenlos und dauert nur eine Minute.
Bestehender Account
Schon ein Account bei Google/GoogleMail? Keine Anmeldung erforderlich!
Mit Google-Account einloggen
Mit Google-Account einloggen
Noch kein Account? Hier anmelden.
