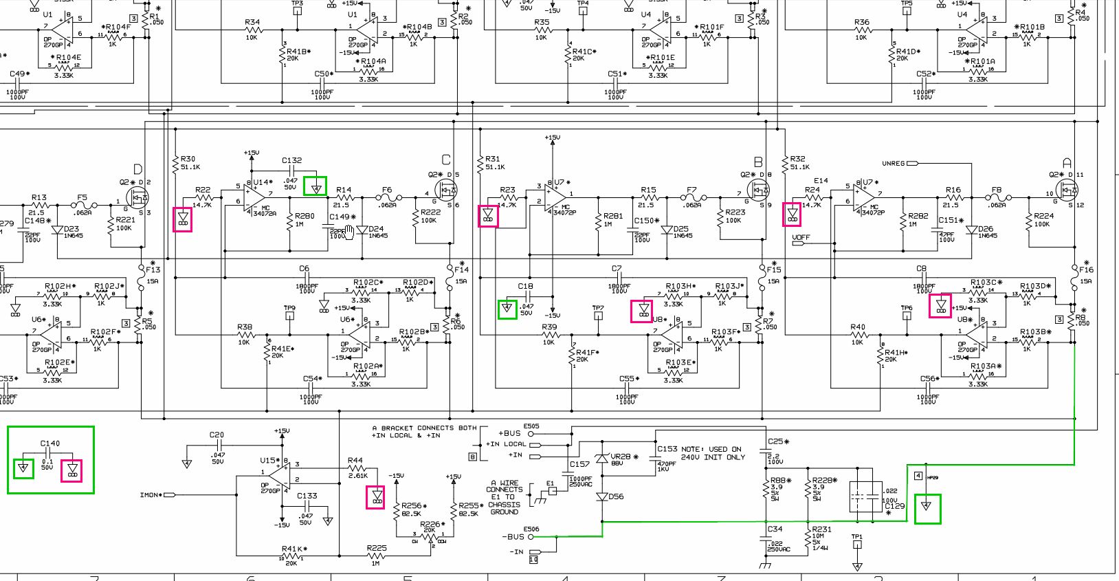
Im beigefügten Stromlaufplan einer el. Last sind einige Widerstände an den OPs nicht direkt auf Masse sondern über den C140 (100nF) auf Masse gelegt? Warum wurde das so gemacht?
Soll jetzt jeder für sich den C140 suchen? Ist mir zu doof. Den hättest du markieren sollen.
Stefanus F. schrieb: > Soll jetzt jeder für sich den C140 suchen? Ist mir zu doof. > Den hättest du markieren sollen. Was glaubst du machen die Farbmarkierungen im Plan?
Tippgeber schrieb: > Was glaubst du machen die Farbmarkierungen im Plan? Stefanus F. schrieb: > Ist mir zu doof. Oder bist du zu doof?
Stefanus F. schrieb: > Soll jetzt jeder für sich den C140 suchen? Ich hab ihn, ich hab ihn (ich musste aber selbst lange suchen)! Es sieht so aus als ob alle roten Massezeichen zusammengefasst wurden und anschließend über nur einen 100nF an die grüne Masse angeschlossen werden?
Beitrag #5509785 wurde von einem Moderator gelöscht.
J_W schrieb: > Oder bist du zu doof? Stefanus ist gar nicht doof, ganz im Gegenteil, ich finde seine konstruktiven Beiträge immer sehr lesenswert und auch hilfreich.
Ach Du grüne Neune schrieb: > Es sieht so aus als ob alle roten Massezeichen zusammengefasst wurden > und anschließend über nur einen 100nF an die grüne Masse angeschlossen > werden? Genau, so hab ich das auch gesehen. Jetzt geht es mir nur um den Sinn des 100nF? Könnte mir vorstellen das es vielleicht beim Schwingen der Schaltung oder bei HF hilft? Bei DC ist der C ja hochomig.
J_W schrieb: > Warum wurde das so gemacht R103H Pin 7 bildet den Bezugspunkt der Strommessung. Im Prinzip ist es egal, welche Spannung der hat, ob 0V oder fast 0V oder 5V, Hauptsache der Stromvorgabewert ist auch darauf bezogen. Man will jedoch auf diesem Bezugspunkt keine Störungen, die schneller sind, als ein OpAmp ausregeln kann. Leider ist die echte Masse der Stromsenke auf Grund der hohen Ströme ziemlich verseucht. So baut man sich einen neuen Bezugspunkt CCD. ICH würde den nicht mit einem Kondensator, sondern über eine Spule mit echtem GND verbinden. Ich würde aber auch nicht die MOSFETs einzeln an Source absichern da dabei der MOSFET wegen Überschreitung von UGSmax abraucht wenn die Sicherung bei mehr als 20V auslöst, sondern (möglichst auch noch alle gemeinsam) an Drain, und damit entfällt auch die 63mA Sicherung am Gate. Auch sind alle 34072 (im Prinzip die richtige Wahl bei solcher Schaltung) auf die gleiche Art kompensiert, so kann es schwingen (einer regelt rauf, der andere runter). Ich würde die 22pF bei allen unterschiedlich gross machen, z.B. 22, 220, 2n2...
MaWin schrieb: > sondern über eine Spule mit > echtem GND verbinden. In welcher Größenordnung würdest Du die Spule auslegen?
Ich habe ihn wirklich nicht gefunden. Bin ich doof? Kann sein. Vielleicht interessiert sich trotzdem jemand für meine doofen verquirlten Gedanken dazu: Ich dachte, dass die bunt markierten Pfeile alle auf zwei separate GND Planes zeigen, das wäre üblich gewesen. In gemischten digital/analog Schaltungen hat man zum Beispiel oft ein GND für dir digitalen teile und ein anderes GND für die analogen. Ähnliches habe ich auch im Schaltplan meiner Hifi Anlage gesehen, da gibt es einen GND für die Leistungsendstufe, einen für die Vorstufen und einen dritten GND für die digitalen Teile des Bedienfeldes. Irgendwo werden sie alle zu einem zentralen Punkt zusammen geführt. Beim obigen Schaltplan sehe ich nun (nachdem C140 gefunden ist), dass diese beiden GDN Planes durch C140 miteinander verbunden sind. Vermutlich hat das etwas mit dem Abblocken von HF zu tun, da die Leitungen bis zum zentralen Verbindungspunkt nicht ideal sein können (ideale Leitungen gibt es nicht).
Bitte melde dich an um einen Beitrag zu schreiben. Anmeldung ist kostenlos und dauert nur eine Minute.
Bestehender Account
Schon ein Account bei Google/GoogleMail? Keine Anmeldung erforderlich!
Mit Google-Account einloggen
Mit Google-Account einloggen
Noch kein Account? Hier anmelden.

