moin, moin, hier geht es ausnahmsweise nicht um SD-Karten am Raspberry, sondern um ca. 96 Megabyte. Dafür scheint mir NOR-Flash mit SPI optimal zu sein. Normal würde ich 2 bis 3 Chips einlöten und fertig. "Der Speicher" soll aber steckbar sein und deshalb frage ich mich (und euch), was man mit Hausmitteln gegen ESD machen kann. Die Speicherkarte darf relativ groß werden, weil sie Sandwich-artig auf eine Europakarte gesteckt wird. Andererseits soll sie mechanisch stabil bleiben und kürzere Antennen sind ja auch vorteilhaft. Die fetten SO-16 Gehäuse würde ich gerne durch SO-8 ersetzen, aber die gibt es nur mit 64MBit, evt. noch 128MBit. DFN und BGA kommen nicht in Frage, weil ich deren Lötstellen nicht traue (Temperaturzyklen im Freien und Biegebelastung beim Stecken). Stecken unter Spannung und ESD im Betrieb ist dank der sonstigen Mechanik kein Problem. Trotzdem sollte man die IC-Pins nicht berühren können, auch nicht über die Vias auf der Rückseite. Also brauche ich 4 Lagen und Blind Vias, dann kann die Rückseite eine durchgehende Massefläche sein. Naja, Hausmittel wäre ein Deckel. Die Frage ist, was ist zwecks ESD-Schutz am besten: - Massefläche mit Lötstopp? - Massefläche ohne Lötstopp (geht das überhaupt vernünftig?)? - 2mm Alu-Deckel eloxiert? - 2mm Alu-Deckel chromatiert (Alu wäre nur an den Ecken kontaktiert)? - Kunststoff-Deckel oder -Gehäuse? Die andere Frage: was kann man an der Schaltung besser machen? SPI wird ausgebremst, aber ESD-Schutz ist wichtiger. Braucht man wirklich so viele Widerstände?
Beruehrungsschutz - Blindvias ? Nee vergiss das. Blind Vias sind sinnlos teuer, und bingen nichts. Besser allenfalls eine Lackierung mit PU, oder einen Streifen selbstklebender Folie. Ich wuerde BGA nicht per se rauswerfen. Denn die kann man auch mechanisch entkoppeln. Einen Loetstop sollte man nie weglassen. Alu wuerde ich nicht einsetzen. Besser einen Eisendeckel, Bleck gebogen. Laesst sich wenigstens loeten.
@ Bauform B. (bauformb) >hier geht es ausnahmsweise nicht um SD-Karten am Raspberry, sondern um >ca. 96 Megabyte. Dafür scheint mir NOR-Flash mit SPI optimal zu sein. Nö. Kauf dir ne gute SD-Karte und fertig. Denn die hat schon Wear Leveling und kann damit die Schreibzugriffe gleichmäßig auf dem Medium verteilen. Eine 16GB Karte mit 10.000 vollen Schreibzyklen (eher mehr) kann deinen 96 MB Block ~1,6 Millionen mal schreiben, das sind satte 160TB. Bei 10MB/s dauert das schlappe 16e6 Sekunden bzw. 185 Tage. >Die andere Frage: was kann man an der Schaltung besser machen? Siehe oben. Deine Neuerfindung des Rads ist Unsinn und eher eckig.
@falk eine moderne sd karte schafft nie im leben 10k volle zyklen. einige tbw sind das maximum bei den großen und teuren karten. das entspricht ca 100..200 zyklen pro zelle...
@TestX (Gast) >eine moderne sd karte schafft nie im leben 10k volle zyklen. Kannst du das belegen? Gibt es dazu belastbare Untersuchungen? >einige tbw tbw? >sind das maximum bei den großen und teuren karten. das >entspricht ca 100..200 zyklen pro zelle... Glaub ich nicht so ganz.
Falk B. schrieb: > tbw? Steht u.a. für Tanzsportverband Baden-Würtemberg aber ich glaube das war nicht gemeint, eher Terrabytes Written, ein bei Solid-State-Speicher typischer Wert der angibt, wieviel Daten sicher, ohne Ausfall des Speichers, geschrieben werden können. Das kennst du nicht und verlangst belastbare Zahlen/Werte? Find ich ja jetzt gewagt.
TestX schrieb: > eine moderne sd karte schafft nie im leben 10k volle zyklen. dann darf sich nicht im Consumer Markt umsehen sondern muss etwas tiefer in die Tasche greifen und z.B. SwissBit nehmen. Die bieten auch SLC Speicher mit 100k Zyklen an.
@ M. K. (sylaina) >Das kennst du nicht und verlangst belastbare Zahlen/Werte? Find ich ja >jetzt gewagt. Jaja, weil ja auch jeder jede noch so abstruse Abkürzung kennen muß. Nasenbär!
TestX schrieb: > @falk > > eine moderne sd karte schafft nie im leben 10k volle zyklen. > einige tbw sind das maximum bei den großen und teuren karten. das > entspricht ca 100..200 zyklen pro zelle... Man muss ja nicht die billigste SD Karte nehmen, die man findet. Siemens schreibt in seine Datenblätter rein wie viele Zyklen Pro Zelle möglich sind. Die sind zwar teuer, aber mit Sicherheit nicht so teuer wie ein Eigenbau. Zudem kann man eine SD-Karte in jedem PC auslesen. Für den Eigenbau brauchts noch einen extra Adapter.
TestX schrieb: > @falk > > eine moderne sd karte schafft nie im leben 10k volle zyklen. > einige tbw sind das maximum bei den großen und teuren karten. das > entspricht ca 100..200 zyklen pro zelle... Das ist falsch. Wo hast du denn diesen Käse her?
Falk B. schrieb: > @ M. K. (sylaina) > >>Das kennst du nicht und verlangst belastbare Zahlen/Werte? Find ich ja >>jetzt gewagt. > > Jaja, weil ja auch jeder jede noch so abstruse Abkürzung kennen muß. > Nasenbär! Du hast was Belastbares verlangt aber warst offenbar nicht in der Lage mal eben kurz selbst in Google zu schaun. Wer ist hier der Nasenbär ;) Benni schrieb: > TestX schrieb: >> @falk >> >> eine moderne sd karte schafft nie im leben 10k volle zyklen. >> einige tbw sind das maximum bei den großen und teuren karten. das >> entspricht ca 100..200 zyklen pro zelle... > > Das ist falsch. Wo hast du denn diesen Käse her? Das ist kein Käse. TextX bezieht sich auf den TBW-Wert, der beschreibt die garantierte Menge, die auf eine SSD geschrieben werden kann. Da kommt man in der Tat auf 100-200 Zyklen pro Zelle. Die 3000-10000 Zyklen sind der typische Wert, du kannst den Hersteller aber nicht auf die Füße treten wenn 10% der Zellen nur 500 Zyklen halten. Beim TBW sieht das anders aus, wenn der Wert nicht erreicht wird ist der Hersteller in der Pflicht. Deshalb ist dieser Wert auch mit großem Angstfaktor seitens des Herstellers belegt.
@M. K. (sylaina) >Du hast was Belastbares verlangt aber warst offenbar nicht in der Lage >mal eben kurz selbst in Google zu schaun. Wer ist hier der Nasenbär ;) Jaja, wozu also überhaupt noch eine Kommunikation, wenn doch alle Antworten so leicht per Google zu finden sind?
M. K. schrieb: > Das ist kein Käse. TextX bezieht sich auf den TBW-Wert, der beschreibt > die garantierte Menge, die auf eine SSD geschrieben werden kann. Doch das ist Käse. Oben steht SD-Card, du beziehst dich auf SSD. Wäre auch nett, wenn Beiträge mit Behauptungen - wie deiner oder der von TextX - mit Quellen belegt wären. Einfach mit Zahlen rumwerfen ist - na ja - Käse.
Falk B. schrieb: > Kauf dir ne gute SD-Karte und fertig. > Eine 16GB Karte mit 10.000 vollen Schreibzyklen (eher mehr) TestX schrieb: > eine moderne sd karte schafft nie im leben 10k volle zyklen. > einige tbw sind das maximum bei den großen und teuren karten. das > entspricht ca 100..200 zyklen pro zelle... Benni schrieb: > Das ist falsch. Wo hast du denn diesen Käse her? Das sind ja klare Aussagen :) Egal, ich gehe einfach davon aus, dass der schlechteste Wert der Wahrheit am nächsten kommt. Dazu kommt, dass der Benutzer immer die billigste Karte reinstecken würde. Übrigens ist NAND-Flash ziemlich vergesslich: https://www.micron.com/about/blogs/2015/may/addressing-data-retention-in-ssds Falk B. schrieb: > Deine Neuerfindung des Rads ist Unsinn und eher eckig. Da hast du natürlich Recht, aber was gibt es denn fertig? CF-Karten mit SLC-Flash gibt's, aber wie lange noch? Und an NOR-Flash kommen die auch nicht ran. Andreas M. schrieb: > Zudem kann man eine SD-Karte in jedem PC auslesen. Für den > Eigenbau brauchts noch einen extra Adapter. Den Eigenbau-Adapter gibt es ja sowieso und für die meisten PCs braucht man auch einen USB-SD-Adapter.
Zum Thema unkaputtbar durch ESD: Da hilft am Ehesten Entkoppeln mittels Überträger.
@Bauform B. (bauformb) >Das sind ja klare Aussagen :) Egal, ich gehe einfach davon aus, dass der >schlechteste Wert der Wahrheit am nächsten kommt. Optimist! > Dazu kommt, dass der >Benutzer immer die billigste Karte reinstecken würde. Selber Schuld. Wenn du in deinem Gerät EXPLIZIT empfielst, es Markenkarte zu nehmen, sollte man das schlicht beherzigen oder nicht rumjammern, wenn es nicht gut läuft. Außerdem, was willst du denn mit deinen 96GB machen? Wie oft werden die geschrieben. Irgendwie hatten wir die Diskussion schon mal. War das nicht ein Amateursatellit? > Übrigens ist >NAND-Flash ziemlich vergesslich: >https://www.micron.com/about/blogs/2015/may/addres... Dagegen helfen schlaue Speicheralgorithmen mit Redundanz und FEC. Ich behaupte mal, das haben SD-Karten mit drin. >Da hast du natürlich Recht, aber was gibt es denn fertig? CF-Karten mit >SLC-Flash gibt's, aber wie lange noch? Wie lange glaubst du denn, die zu brauchen?
Hallo die 10.000 Zyklen für NAND flash waren mal. Die Strukturen sind kleiner geworden, die in einer Zelle gespeicherten Informationen sind gestiegen. (multi level cell) Dadurch ist auch die Zahl der Zyklen gesunken. Wo die genau liegen erzählt dir vermutlich keiner der SD - Card Hersteller. Bei den hochgezüchteten NANDs beschädigt schon das lesen den Inhalt einer Zelle. Es gab mal vor 2-3 Jahren einen ganz interesanten Beitrag zu SD - cards auf dem CCC Kongress in Berlin. - SD - Karten haben einiges an Spaar Zellen um Kaputte zellen zur laufzeit zu ersetzen. - Ohne vernünftige Fehlerkorrektur wäre vermutlich jede NAND Zellen in einer heutigen SD - Karte ab Fertigung als Kaputt zu definieren.
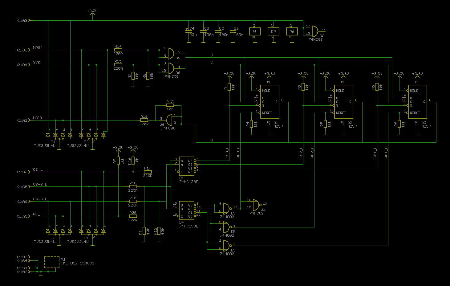
Möglicher Fehler: Die "Q" Leitung der Flashes ist Tri-State. Also High-Z wenn nicht selected. Die MISO-Leitung ist es jedoch nicht. Wenn du mehrere dieser Module zusammen schalten willst geht das nicht. Eine andere Lösung wäre den R13 auf der anderen Seite (MISO) des R16 anzubinden. Dann folgt der D6 dem Level auf der MISO-Leitung (ein anderer Teilnehmer wird adressiert) wenn der Strom durch den 220 Ohm getrieben wird.
123 schrieb: > die 10.000 Zyklen für NAND flash waren mal. Die Strukturen sind kleiner > geworden, eben nicht wenn man Karten kauft die explizit SLC in ihrer Produktbeschreibung nennen: https://swissbit.com/products/nand-flash-products/cards/micro-sd-memory-cards/
@Johannes S. (jojos) >eben nicht wenn man Karten kauft die explizit SLC in ihrer >Produktbeschreibung nennen: >https://swissbit.com/products/nand-flash-products/... "Write Endurance: Due to advanced wear leveling an even use of the entire flash is guaranteed, regardless how much “static” (OS) data is stored. Example: If the average file size is 10MByte and the total capacity is 8GByte, 48Mio write cycles can be performed. " Na das sind doch mal ein paar Aussagen!
Hier wird immer auf Micron verlinkt, von den M25P gibt es aber nur noch 2 und 16MBit (8 und 16pin SO). Der Rest ist End-of-life. Adesto hat ein paar Alternativen...
ggf ist der Link ganz interresant zum Thema Erase cyclse Je nach NAN Technologie sinkt die Anzahl an Cycles von 50.000-100.000 für SLC Planar auf nur noch 150-1000 für QLC 3D https://searchstorage.techtarget.com/definition/write-cycle Nand Flash Memory Comparison
Falk B. schrieb: > Außerdem, was willst du denn mit deinen 96GB machen? > Wie oft werden die geschrieben. Aktuelle und alte Konfigurationsdaten und Zählerstände speichern und natürlich Daten sammeln ;) Aber nicht Giga, nur Mega. Geschrieben wird bis zu 5 Mal pro Sekunde, aber im Mittel so wenig, dass der Ringspeicher für mindestens ein Jahr reicht. > Irgendwie hatten wir die > Diskussion schon mal. War das nicht ein Amateursatellit? Da bin ich unschuldig, andere Baustelle. Hast du zufällig einen Link? >> CF-Karten mit SLC-Flash gibt's, aber wie lange noch? > Wie lange glaubst du denn, die zu brauchen? Lange? Für die Vorvorgänger-Version gab's nach 25 Jahren noch ein Firmware-Update. Rangi J. schrieb: > Möglicher Fehler: > Die "Q" Leitung der Flashes ist Tri-State. Also High-Z wenn nicht > selected. Die MISO-Leitung ist es jedoch nicht. Wenn du mehrere dieser > Module zusammen schalten willst geht das nicht. Interessante Entdeckung, sehr aufmerksam! Zwei Module wären nützlich um die Daten auf eine andere Karte zu kopieren, aber dafür möchte man auch zwei getrennte SPI-Kanäle haben und dann stört es nicht. Außerdem: 96MB sind doch genug für jeden ;) H. schrieb: > Hier wird immer auf Micron verlinkt, von den M25P gibt es aber nur noch > 2 und 16MBit (...) Adesto hat ein paar Alternativen. "M25P" ist mein Platzhalter-Typ für SPI-Flash seit ungefähr 2006. Aktuell wird es wohl der MT25QL256ABA8ESF-0AAT oder der IS25LP256D-JMLE. Der Micron-Link ist nur eine Quelle dafür, warum ich NOR-Flash bevorzuge.
@Bauform B. (bauformb) >Aktuelle und alte Konfigurationsdaten und Zählerstände speichern und >natürlich Daten sammeln ;) Aber nicht Giga, nur Mega. Schrieb ich. > Geschrieben wird >bis zu 5 Mal pro Sekunde, aber im Mittel so wenig, dass der Ringspeicher >für mindestens ein Jahr reicht. Was denn? Wegen 96 MB/Jahr meinst du, eine eigene SD-Karte bauen zu müssen? OMG! >> Irgendwie hatten wir die >> Diskussion schon mal. War das nicht ein Amateursatellit? >Da bin ich unschuldig, andere Baustelle. Hast du zufällig einen Link? Find ich gerade nicht.
96MB sind ein Witz. Wenn du die auf eine 128GB Karte speicherst kannst du die Daten mehr als 1000x mal so oft ändern, als bei einer vollen Karte. Wenn das nicht reicht, nimmst du halt eine 1GB Karte. Wenn das auch nicht reicht, dann verwende eine kleine Festplatte. https://www.itwissen.info/Mini-Festplatte-mini-hard-disk.html Mir kommt es so vor, als ob du ein nicht existentes Problem mit gigantischem Aufwand lösen willst. Ich garantiere Dir schon jetzt, dass die Nachteile wegen der Sonderkonstruktion am Ende überwiegen werden.
Ich entwickle seit Jahren embedded Systems mit Flashspeicher. Im Prinzip ist es eigentlich recht einfach: Je schlechter das Flash ist desto mehr muss man verbauen um die nötige Redundanz zu erhalten. Also wenig, teurer Speicher oder viel schlechten Speicher (sehr vereinfacht gesagt). Moderner MLC, TLC, QLC und der ganze 3D Kram kann deutlich weniger Löschzyklen als SLC oder Nor. Dafür sind diese aber sehr viel Billiger. Der Faktor der Kosten von 25nm SLC zu 19nm MLC ist etwa 8. Der Unterschied der Löschzyklen ist etwa 60000 zu 3000. MLC ist daher nicht schlechter als SLC. Er muss aber aufwändiger gemanaged werden (Was SD Karten selbstverständlich tun) Hinzu kommt ein wichtiger Aspekt: Die Temperatur. Die z.B. bei SLC angegebenen 60000 Löschzyklen (aktueller Toshiba 25nm SLC) Beschreiben nämlich lediglich, dass nach 60000 Zyklen bei konstant 40°C die Data Retention noch ein Jahr beträgt. Mit steigender Temperatur nimmt das expotentiel ab. Das ganze ist ein Rechenspiel und auch sehr von der Anwendung und dem Format der zu schreibenden Daten abhängig. Flashs können nur page-weise gelöscht werden. Wenn nun die pagesize deutlich größer ist als die auf einmal zu schreibenden Daten (z.B. 4kB page size und 128Byte zum Schreiben) wird die page satte 32 mal gelöscht und neu beschrieben wenn sie voll ist. Größere Speicher haben auch größere page sizes. Das muss berücksichtigt werden. Alles in allem ist es ein Rechenspiel und extrem von der Anwendung abhängig. Man kann nicht sagen dass Nor besser ist als NAND und auch nicht dass SLC besser ist als MLC. Es gibt z.B. auch die Möglichkeit eine MLC basierende eMMC auf pSLC (pseudeo SLC) zu formatieren. Damit wird nur noch ein satt 2 Bits pro Zelle gespeichert und die Löschzyklen erhöhen sich von 3k auf 20k, wobei sich die Kapazität halbiert. Ein komplexes, aber sehr interessantes Thema. Ich würde dir zu einer SD Karte raten. Diese bekommst du auch in 10 Jahren noch. Dann vielleicht keine SLC mehr aber eine 10 mal so große TLC oder was auch immer. Bei Nor bin ich mir nicht sicher. Winbond hat gerade alle parallelen Nor Flashs abgekündigt weil die jetzt in den SLC Martk gehen...
Bitte melde dich an um einen Beitrag zu schreiben. Anmeldung ist kostenlos und dauert nur eine Minute.
Bestehender Account
Schon ein Account bei Google/GoogleMail? Keine Anmeldung erforderlich!
Mit Google-Account einloggen
Mit Google-Account einloggen
Noch kein Account? Hier anmelden.


