Weiß jemand von euch ob der TYN616 einen integrierten Gate- Kathodenwider- stand hat?. Hab hier nämlich zwei Exemplare mit einem Widerstand zwischen Gate und Kathode von 85 Ohm bzw. 115 Ohm. MfG Gisbert
Gisbert K. schrieb: > Weiß jemand von euch ob der TYN616 einen integrierten Gate- > Kathodenwider- > stand hat? Hat er nicht. > Hab hier nämlich zwei Exemplare mit einem Widerstand > zwischen > Gate und Kathode von 85 Ohm bzw. 115 Ohm. In beiden Richtungen? Dann sind die kaputt.
hinz schrieb: >> Hab hier nämlich zwei Exemplare mit einem Widerstand >> zwischen >> Gate und Kathode von 85 Ohm bzw. 115 Ohm. > > In beiden Richtungen? Dann sind die kaputt. Da wär ich mir nicht so sicher. Bei Triacs sind mir schon sehr niederohmige A1/K Strecken aufgefallen und die waren in Ordnung. Gerade mal bei einem BTA40-700A gemessen: 44 Ohm mit beiden Polaritäten.
Flow schrieb: > Dann hätte ich ja nur kaputte hier, grübel. Die Zündstrecke von Triacs verhält sich recht ohmsch, die von Thyristoren wie eine Diode mit mäßiger Sperrspannung (7-10V).
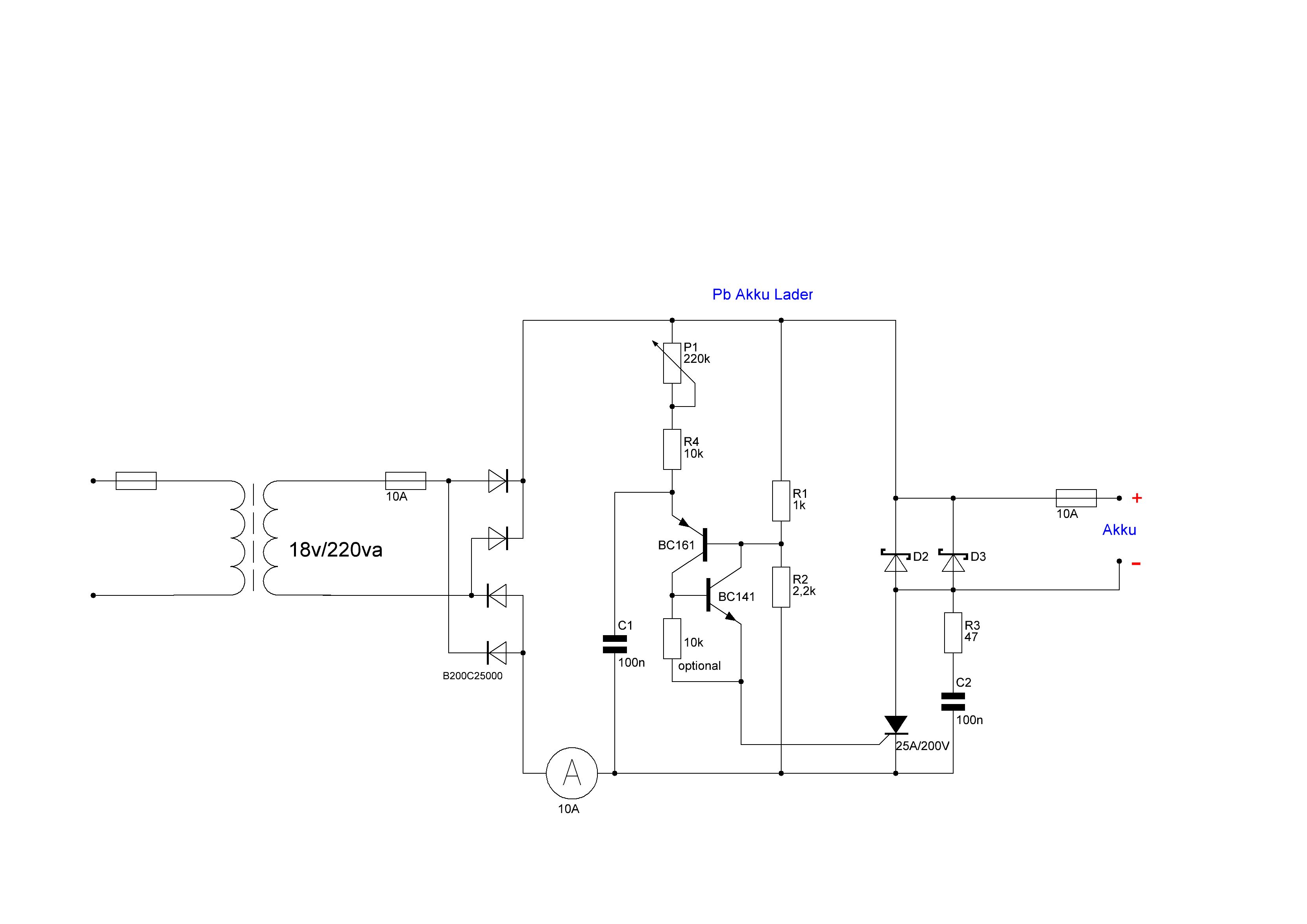
Gisbert K. schrieb: > Vielen Dank, dann sind sie wohl kaputt. nicht so voreilig! habe das mit dem ausmessen auch mal probiert und nach den ergebnissen waren die angeblich schrott. das must du mit ner kleinen schaltung austesten. hier n einfaches ladegerät für pb akkus. ist ne simple phasenanschnittschaltung mit p-u-t und dem thyristor. also nix anderes als ein dimmer.
Habe bereits Ersatz bestellt. Die Aussagen bezüglich des Verhaltens der Gate- Kathodenstrecke sind sehr unterschiedlich. Ein durchgemessener TIC106 zeigt das erwartete Verhalten (Diode). Die als defekt vermuteten TYN616 sind in einer Normstahl Garagentorsteuerung DCM15 verbaut, ein Schaltbild hierfür war bisher nicht zu finden. 2 x 24V AC sind vorhanden 24 V DC nicht vorhanden --> Thyristoren oder Ansteuerung defekt Antriebsrelais schaltet, Antrieb dreht nicht MfG Gisbert
Bitte melde dich an um einen Beitrag zu schreiben. Anmeldung ist kostenlos und dauert nur eine Minute.
Bestehender Account
Schon ein Account bei Google/GoogleMail? Keine Anmeldung erforderlich!
Mit Google-Account einloggen
Mit Google-Account einloggen
Noch kein Account? Hier anmelden.
