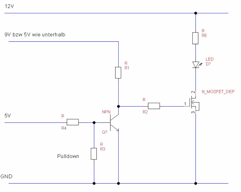
Hallo, ich spiele mit Transistoren und Mosfets und versuche mich einzulernen. Dabei hat sich eine Frage aufgetan. Was passiert, wenn sich Kollektor und Drain Spannungen unterscheiden? Anbei eine Skizze. Ich habe einen Arduino mit 5V als Steuersignal. Die 5V sollen einen Transistor schalten der mit 9V betrieben wird, oder optional 5V aus dem Arduino als Quelle. Zusätzlich soll der Transistor einen MOSFET schalten der an 12V hängt. Mit Kollektor und Drain an der selben Spannung wäre es kein Problem, das entspräche einem Schalter für hohe Lasten. Was passiert jedoch wenn sich die Kollektor und Drain Spannungen unterscheiden? Zwischen Drain und Gate wäre also eine Spannungsdifferenz. Hintergrund ist, dass ich eine LED über einen Transistor vom Arduino schalte. Am Kollektor liegen 9V einer Batterie und an der Basis das 5V Steuersignal des Arduinos. Zusätzlich habe ich einen MOSFET mit LED den ich über 12V versorge. GNDs kann ich verbinden, jedoch was passiert, wenn ich nun eine Verbindung zwischen den 9V der Batterie und des MOsfets Gates (Buz11) herstelle? Kommt vom Arduino LOW, ist der Transistor zu und am Buz11 Gate lägen 9V an, wodurch er (fast) durchschalten müsste. Kommt HIGH vom Arduino, schaltet der Transistor durch und am GATE läge quasi GND an. Was sagt ein MOSFET zu einer Spannungsdifferenz zwischen Gate und Drain? Sinnvolle Anwendung habe ich keine, es geht mir primär ums Verständnis!
Bob schrieb: > Was sagt ein MOSFET zu einer Spannungsdifferenz zwischen Gate und Drain? Die ist ihm erst mal egal. Höchstens sie wird so hoch, dass die Isolation durchschlägt. Bob schrieb: > Was passiert jedoch wenn sich die Kollektor und Drain Spannungen > unterscheiden? Weil der Mosfet ja nichts von dem Kollektor weiß, interessiert ihn nur die Spannung an seinem Gate. Und die ist im erlaubten Bereich.
Bob schrieb: > Was sagt ein MOSFET zu einer Spannungsdifferenz zwischen Gate und Drain? "Nur her damit!" Dafür sind die Dinger gebaut. Beim BUZ11 dürfen es 50 Volt sein.
Super! Danke für die Infos. Wo finde ich die 50v im Datenblatt? Bzw welcher Wert sagt mir wie hoch eine Spannungadifferenz zwischen gate und Drain sein darf? Ist die Gate Drain Strecke immer "isoliert" ?
Bob schrieb: > Ist die Gate Drain Strecke immer "isoliert" ? Bei MOSFETs ja. Die erlauten Spannungen stehen im Datenblatt: - Ugs = Spannung zwischen Gate und Source - Uds = Spannung zwischen Drain und Source Daraus kann man bei Bedarf die Spannung zwischen Drain und Gate ausrechen.
Bob schrieb: > Wo finde ich die 50v im Datenblatt? > Bzw welcher Wert sagt mir wie hoch eine Spannungadifferenz zwischen gate > und Drain sein darf? Im Datenblatt des BUZ11 von ON Semiconductor gibt es die Angabe "Drain to Gate voltage". Was dachtest Du denn, wafür diese Angabe steht. > Ist die Gate Drain Strecke immer "isoliert" ? Bei einigen MOSFETs gibt es ESD-Schutzdioden zwischen allen Anschlüssen, die natürlich irgendwann anfangen zu leiten. Bei solch einem uralten Bauteil wie dem BUZ11 ist das aber nicht der Fall. In den meisten Anwendungsfällen ist die Gate-Source-Spannung viel entscheidender. Zum einen muss der Transisor im Schaltbetrieb hinreichend gut durchgesteuert werden, zum anderen darf natürlich keine zu hohe Spannung angelegt werden. Da V_gs beim BUZ11 maximal +/-20V betragen darf, gibt es bei Deinen Spannungen noch keine Probleme. Auch wenn laut Datenblatt V_gsth bei typisch 3V liegt, gilt dies für I_d = 1mA, d.h. der MOSFET beginnt gerade zu leiten. Für den vollen Strom bzw. minimalen Spannungsabfall muss man hingegen schon mindestens +9v anlegen. Mit +5V besteht die Gefahr, dass der Transistor zwar schon ordentlich leitet, aber je nach Last auch selbst einen hohen Spannungsabfall und somit eine hohe Verlustleistung hat und durchbrennt.
Bob schrieb: > Hintergrund ist, dass ich eine LED über einen Transistor vom Arduino > schalte Kann man so bauen, ABER: Der MOSFET muss bei nur 5V am Gate ein LogicLevel Typ sein. Eine 9V Batterie hat 9V nur im Laden, im Laufe der weiteren Zeit entlädt sie sich auf 5.6V. Wer mit 5Vceinen MOSFET szduert, kannnihf glricb dirrkt sn einen Arduinoausgang hängen und den Rest dazwischen spaten. Betriebssichere Schaltungrn haben einen Überstromschutz und Unterspannungsabschaltung.
Andreas S. schrieb: >> Bzw welcher Wert sagt mir wie hoch eine Spannungadifferenz zwischen gate >> und Drain sein darf? > Im Datenblatt des BUZ11 von ON Semiconductor gibt es die Angabe "Drain > to Gate voltage". Was dachtest Du denn, wafür diese Angabe steht. Die steht recht exponiert gleich an zwiter Stelle bei den Absolute Maximum Ratings. Diese Datenblattangabe Udgmax ist dann natürlich streng genommen der invertierte Wert der maximalen Spannung zwischen Gate und Drain... ;-)
MaWin schrieb: > Wer mit 5Vceinen MOSFET szduert, kannnihf glricb dirrkt sn einen > Arduinoausgang hängen und den Rest dazwischen spaten. > Betriebssichere Schaltungrn haben einen Überstromschutz und > Unterspannungsabschaltung. Vertippt nochmal! :)
Lothar M. schrieb: > Die steht recht exponiert gleich an zwiter Stelle bei den Absolute > Maximum Ratings. Sorry, das hätte ich selber finden können! Danke
MaWin schrieb: > Wer mit 5Vceinen MOSFET szduert, kannnihf glricb dirrkt sn einen > Arduinoausgang hängen und den Rest dazwischen spaten. Ich hatte das nicht wirklich vor, sondern wusste nicht, ob zwischen gate und Drain eine Spannungadifferenz herrschen darf. Das hat sich geklärt. Danke an alle!
niWaM schrieb: > Vertippt nochmal! :) Enie Ueutnuchsrng der Cmgabride Ustnäriviet hat eerbegn, dsas es eagl ist, in weechlr Rlengienfohe man die Buethasbcn stzet, songlae der estre und der lettze Butsbhcae an der rhiiecgin Stlele piertzlat snid.
Bitte melde dich an um einen Beitrag zu schreiben. Anmeldung ist kostenlos und dauert nur eine Minute.
Bestehender Account
Schon ein Account bei Google/GoogleMail? Keine Anmeldung erforderlich!
Mit Google-Account einloggen
Mit Google-Account einloggen
Noch kein Account? Hier anmelden.

