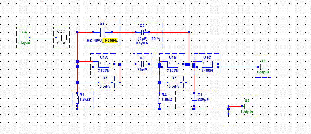
Hallo ich habe gerade bei meinem Ausbildungsplatz als EGSler ein Quarzoszillator gebaut die ausgangs Frequenz ist 4MHZ (ganz wichtig weil bei dem angepinnten Foto ist der Quartz nur 1.5MHz habe diesen genommen weil Multisim den quartz denn ich brauche nicht hat) jetzt müssen wir an den ausgängen (die auch im bild eingezeichnet sind) eine zweite Schaltung anbauen die die 4MHz auf genau 1Hz runter regelt!? Wie genau das geht weiß ich nicht ich weiß nur das ich mehrere Ic Benötige ! LG Lukas
Da fehlen im Unterricht die Grundlagen, z.B. die hier: https://elektroniktutor.de/digitaltechnik/teiler.html
Binär-Zähler/Teiler, zum Beispiel zwei CD4040 hintereinander geschaltet.
Ich weiß nicht genua was sie damit meinen, ich habe den zbs auch gebaut mit dem 7474 nur leider sollen wir nicht mehr als 6 ICs nehmen und ich brauche zu viele von dem 7474 bis ich auf einem Hz bin.
Der 74LS390 hat zwei Teiler durch 2 und 2 Teiler durch 5. Nimm 3 74LS390 um durch 1Million (100*100*100) zu teilen und einen weiteren 74LS390 um durch 4 (2*2) zu teilen. Damit kommst du mit 4 ICs aus um die Frequenz durch 4Millionen zu teilen.
Stefanus F. schrieb: > Binär-Zähler/Teiler, zum Beispiel zwei CD4040 hintereinander geschaltet. Dann braucht man aber einen Quarz mit der Frequenz 2^22 = 4,194304 MHz. Den gab es in Uhren, die z.B.in Autos benutzt wurden oder in größeren Uhren, die eine Monozelle als Versorgung hatten. Bei 4 MHz muss man 2FFs (div4) und 6 dezimalzähler (div 1000 000) hinteinanderschalten. Man kann aber auch aus einem 4040, einigen Dioden und einem FF einen Zähler herstellen, der z.B. div 2000 macht und zwei davon in reihe schalten. btw: Lukas B. schrieb: > die 4MHz auf genau 1Hz runter regelt regeln ist etwas ganz andres als teilen. Wer hier von regeln spricht lässt sich als ganz argen Anfänger erkennen.
Beitrag #5592331 wurde von einem Moderator gelöscht.
> regeln ist etwas ganz andres als teilen. Wer hier von regeln spricht > lässt sich als ganz argen Anfänger erkennen. Ich wusste nur nicht in welchem wort ich mich asdrücken soll teilen ist aber schon der richtige begriff
>> Binär-Zähler/Teiler, zum Beispiel zwei CD4040 hintereinander geschaltet. > Ich weiß nicht genau was sie damit meinen Dann würde ich mal empfehlen, das Datenblatt des CD4040 anzuschauen und anhand eines Lehrbuches lernen, was ein Binär-Zähler und ein Binär-Teiler ist. Falls es eine Schulaufgabe ist, geht es sicher genau darum, diese Literatur zu lesen und zu verstehen. Wenn ich am Ende 1 Hz benötige, nehme ich selbstverständlich einen passenden Quarz also 4,194304 MHz (oder eher noch 32,768 kHz), dessen Frequenz mit möglichst geringem Aufwand teilbar ist. Der Versuch, aus 4 Mhz genau 1 Hz zu machen ist entweder dumm oder eine typische Schulaufgabe, die absichtlich unnötig kompliziert ist. Also Frage: Muss es wirklich ein 4,000000 MHz Quarz sein? Weil wenn ja, dann würde ich einen Mikrocontroller sowohl als Oszillator als auch als Teiler verwenden. Denn das wäre kleiner, billiger und (für mich) einfacher. Ansonsten (falls es 4,000000 MHz sind und kein Mikrocontroller sein soll), würde ich einige CD4017 verketten. Jeder CD4017 teilt die Frequenz durch 10. Indem man einen Ausgang mit dem Reset-Eingang verbindet, kann man auch kleinere Teiler-Faktoren einstellen. Du brächtest 6 Stück um durch 10 zu teilen, plus einen weiteren um durch 4 zu teilen. Lies die Datenblätter vom CD4017 und CD4040.
Hi, hatten früher einmal solch ein Frequenznormal gebaut. Zu Zeiten, wo es noch keine "Zweierpotenz"-Quarze gab. Man half sich damit, indem man immer 1:10 herunterteilte, am Schluß mit 1:2. Beispielaufbau. Wichtig: Nur der 7400 nicht der 74LS00 läuft bis 10 MHz. Für die Teiler 1:10 7490 ist's egal, ob man den 74LS90 nimmt. ciao gustav
Aus welcher Mottenkiste hast Du denn diese Schaltung ausgegraben? 7400-Gatter (standard-TTL) benutzt man seit über 30 Jahren nicht mehr. Diese Schaltung ist dafür berüchtigt, daß sie sehr schlecht anschwingt und dann sehr instabil ist. Auch werden moderne Miniaturquarze damit überlastet (zerstört). Nimm die kapazitive Dreipunktschaltung mit einem CMOS-Gatter (74HC04). Und dekadische CMOS-Teiler (74HC390).
Peter D. schrieb: > Aus welcher Mottenkiste hast Du denn diese Schaltung ausgegraben? Stammt vom TO: https://www.mikrocontroller.net/attachment/379742/Unbenannt.PNG Der TO hat eben diese Vorgabe. Peter D. schrieb: > Auch werden moderne Miniaturquarze damit > überlastet (zerstört). Full ack. Zu Quarzen gehören Serienwiderstände, damit diese nicht zerstört werden. Da wird auch des öfteren darauf hingewiesen. https://rn-wissen.de/wiki/index.php?title=Schwingquarz ciao gustav
Lukas B. schrieb: > jetzt müssen wir an den ausgängen (die auch im bild eingezeichnet sind) > eine zweite Schaltung anbauen die die 4MHz auf genau 1Hz runter regelt!? Mit "regeln" wird das nichts. Du wirst einen digitalen Teiler mit dem passenden Teilerverhältnis aufbauen müssen. Stefanus F. schrieb: > Wenn ich am Ende 1 Hz benötige, nehme ich selbstverständlich einen > passenden Quarz also 4,194304 MHz Selbstverständlich gibt es auch 1:10 Teiler, z.B. einen 74xx90. Wenn als Quarzfrequenz die 4MHz vorgegeben ist, ist es eher Sinn der Übung, diesen auch zu verwenden.
Wolfgang schrieb: >> Wenn ich am Ende 1 Hz benötige, nehme ich selbstverständlich einen >> passenden Quarz also 4,194304 MHz > > Selbstverständlich gibt es auch 1:10 Teiler, z.B. einen 74xx90. > Wenn als Quarzfrequenz die 4MHz vorgegeben ist, ist es eher Sinn der > Übung, diesen auch zu verwenden. Hab ich ja auch geschrieben.
Hi, komischerweise soll man den 4060 nicht mit mehr als ca. 3 MHz Takt betreiben. Meine alte Selbstbauuhr läuft aber schon Jahrzehnte mit den 4,194304 Quarz. Das einzige was einmal defekt war, war der Keramiktrimmer. (Silber oxidiert) ciao gustav
Guter Hinweis, der CD4040BE ist auch nur bis 3,5MHz spezifiziert (bei 5V). Dann nimmt man wohl besser Binärzähler aus der 74HC Serie.
Bitte melde dich an um einen Beitrag zu schreiben. Anmeldung ist kostenlos und dauert nur eine Minute.
Bestehender Account
Schon ein Account bei Google/GoogleMail? Keine Anmeldung erforderlich!
Mit Google-Account einloggen
Mit Google-Account einloggen
Noch kein Account? Hier anmelden.


