Hallo, ich habe einen 12V Lüfter der hinter einem NPN Transistor von einem Arduino gesteuert werden soll. Wenn ich nun mit dem PWM Signal unter 100% runter gehe, läuft der Lüfter nicht mehr an sondern summt nur noch vor sich hin. Im Netz habe ich gelesen dass ich die Frequenz der PWM reduzieren soll. Wen ich auf ca 30 Hz runter gehe dann läuft der Lüfter auch unter 100% PWM an und auch weiter, nur holpert er gewaltig - d.h. wenn man ihn berührt spürt mann dass er ständig stoppt, läuft, stoppt. Wenn ich nun einen 47µF Elko dazwischen klemme verschwindet das Ruckeln. Ich denke aber dass auch eine Erhöhung der Frequenz das Problem verbessern könnte? Kann mir jemand Tipps sagen was das Problem ist? Vielen Dank!
Peter H. schrieb: > 12V Lüfter BLDC? Peter H. schrieb: > hinter einem NPN Transistor Schaltplan? Peter H. schrieb: > Wenn ich nun einen 47µF Elko dazwischen klemme verschwindet das Ruckeln. Wo zwischen? Ohne Schaltplan kommen wa nicht weiter. Wenn es ein BLDC ist, lässt der sich nicht nicht vernünftig über PWM steuern/regeln.
Hallo Ingo, Steht BLDC für Bürsten loser Gleichstrom? Wenn ja, es ist so einer. Wie könnte man den dann besser Drehzahl regeln als mittels PWM?
Peter H. schrieb: > Wenn ich nun mit dem PWM Signal unter 100% runter gehe, läuft der Lüfter > nicht mehr an sondern summt nur noch vor sich hin. >25kHz? Es gibt unterscheide bei den Elektronisch-Kommutierenden. Die einen tun klaglos bei fast jeder Frequenz, andre besser unter 50Hz und eben welche >25kHz.
Kannst du nicht einen CPU-Lüfter nehmen? Die haben in der Regel einen PWM Eingang!
EDIT: Alex G. schrieb: > Kannst du nicht einen 4Pin CPU-Lüfter nehmen? Die haben in der Regel einen > PWM Eingang!
Teo D. schrieb: > EDIT: > Alex G. schrieb: >> Kannst du nicht einen 4Pin CPU-Lüfter nehmen? Die haben in der Regel einen >> PWM Eingang! Freilich könnte ich, habe aber im Moment leider keinen hier. Habe es mit 31kHz Frequenz probiert, geht auch nicht. Also erziele ich die besten Ergebnisse mit dem 47 µF Elko und einer Frequenz rund 30Hz Ist das denn ein gangbarer Weg?
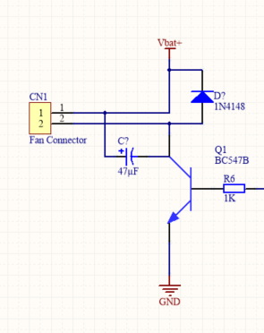
Peter H. schrieb: > Hier der Schaltplan Da sind Pin 1/2 kurzgeschlossen?! Wenn muss der C parallel zum Lüfter. Parallel zum Transistor wäre dessen Tod!
Peter H. schrieb: > Ist das denn ein gangbarer Weg? Da werden halt etwas höhere Ströme fließen. Sollte aber keine Probleme machen, bzw. Thermisch gesehen ist die Gesamtleistung ja geringer.
Schaltplan war Blödsinn, der Vollständigkeit halber hier der richtige. Dann lasse ich es so wie es ist, funktionieren tut es ja. Danke!
Rechne lieber mit Hfe=10. Also R6 auf ~500-Ohm runter setzen. Nich das dir noch zu viel Uce ansteht. Könnte das Anlaufverhalten noch etwas verbessern. Bin gespannt wie lange der BC547 das mitmacht. Ich schätze mal irgend was zwischen Wochen und Jahre.... ;)
Teo D. schrieb: > Rechne lieber mit Hfe=10. Also R6 auf ~500-Ohm runter setzen. Nich das > dir noch zu viel Uce ansteht. Könnte das Anlaufverhalten noch /etwas/ > verbessern. > > Bin gespannt wie lange der BC547 das mitmacht. Ich schätze mal irgend > was zwischen Wochen und Jahre.... ;) Wenns Jahre werden würde es mir reichen, das Gerät läuft wenige Tage im Jahr... zudem werde ich ihn an eine Position geben wo er leicht auszulöten ist ;-) Falls jemand den Beitrag hier ließt: Der BC547 kein den benötigten Strom des Lüfters nicht treiben (laut Datenblatt), es wäre also sinnvoll den Transistor Typ zu tauschen.
Bitte melde dich an um einen Beitrag zu schreiben. Anmeldung ist kostenlos und dauert nur eine Minute.
Bestehender Account
Schon ein Account bei Google/GoogleMail? Keine Anmeldung erforderlich!
Mit Google-Account einloggen
Mit Google-Account einloggen
Noch kein Account? Hier anmelden.

