Moin, ich versuche gerade einen Türsummer wie er meist an Jedem Mehrfamilienhaus gibt, um die Haustür zu Öffnen, zu überwachen bzw. hörbar zu machen. In dem Vorhandenen Fall ist ein Summer verbaut der Immer Spannung bekommt um die Tür zu halten und wenn die Tür öffnen soll wird die Spannung weggenommen und der Türsummer klickt dann recht leise sodass man es manchmal nicht mitbekommt. Meine Idee wäre nun einen Kleinen Beeper wie zb. diese hier: http://rover.ebay.com/rover/1/707-53477-19255-0/1?icep_ff3=2&pub=5575152713&toolid=10001&campid=5337805879&customid=&icep_item=223029111805&ipn=psmain&icep_vectorid=229487&kwid=902099&mtid=824&kw=lg mit einem Kondensator zu Buffern, der Kondensator wird immer geladen und sobald die Spannung wegfällt gibt er seine Ladung an den Beeper ab. Soweit die Idee jedoch Komme ich leider nicht hinter die Schaltung und mit Ardnino und so will ich hier gar nicht anfangen. Ich könnte nun auch einfach eine Relais mit wechsel kontakten nehmen glaube aber das es auch mit Transistoren Funktionieren müsste. Grüße
Aaron C. schrieb: > In dem Vorhandenen Fall ist ein Summer verbaut der Immer Spannung > bekommt um die Tür zu halten und wenn die Tür öffnen soll wird die > Spannung weggenommen Und bei Stromausfall ist die Haustür offen?
der schreckliche Sven schrieb: > Und bei Stromausfall ist die Haustür offen? Richtig, es handelt sich um ein öffentliches Gebäude, aus Sicherheitsgründen müssen die Fluchtwege offen sein bei Brand und eventuell folgendem Stromausfall. Es muss auch von innen ein Taster gedrückt werden um die Tür zu öffnen.
Aaron C. schrieb: > Ich könnte nun auch einfach eine Relais mit wechsel kontakten nehmen > glaube aber das es auch mit Transistoren Funktionieren müsste. Klar kann man das auch mit Halbleitern machen, aber ein kleines Relais ist die einfachere Lösung. Und ein in Jahren gerufener Elektriker wird sie auch noch verstehen.
P.S.: Elko über Diode und Widerstand laden!
Aaron C. schrieb: > Meine Idee wäre nun einen Kleinen Beeper wie zb. diese hier: > http://rover.ebay.com/rover/1/707-53477-19255-0/1?icep_ff3=2&pub=5575152713&toolid=10001&campid=5337805879&customid=&icep_item=223029111805&ipn=psmain&icep_vectorid=229487&kwid=902099&mtid=824&kw=lg Der wird nich von alleine Piepen/Kicken. Der hat eine Resonanzfrequenz (da is er am lautesten) mit der er auch angesteuert werden muss. Nur ein Klick ausgeben, wird da nicht hörbar sein. Relais und Kondensator-Puffer ist eher suboptimal. Mit dem ollen NE555 und nem kleinen speicher-Elko sollte das ohne viel Aufwand gehen.
Teo D. schrieb: > Der wird nich von alleine Piepen/Kicken. Sowas gibts aber auch mit eingebauter Elektronik.
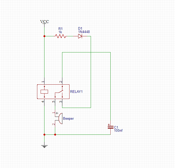
Teo D. schrieb: > Der wird nich von alleine Piepen/Kicken. Der hat eine Resonanzfrequenz Ja die Haben schon eine integrierte Schwingschaltung, habe sie bereits hier. Hier nun eine Kleine schaltung mit Relais, müsste das so funktionieren ? Betriebspannung Mal mit 5V Angenommen und Werte von kondensator und Widerstand nicht eindeutig. EDIT NEUES BILD wechselkontakt war falsch angeschlossen. BILD BEEP ist der Richtige Schaltplan :)
Aaron C. schrieb: > BILD BEEP ist der Richtige Schaltplan :) Nur, das dir der Wert für den Elko ein wenig durcheinander geraten ist. Mach da mal 470µF-1000µF, dann sollte das klappen. Relais muss natürlich das andauernde Anziehen vertragen, das tun sie nicht alle.
hinz schrieb: > Sowas gibts aber auch mit eingebauter Elektronik. Klar, noch ein Mini-Relais, Diode, Kondensator. fettig is die Laube. :) https://de.grandado.com/products/piezo-summer-warnung-95db?variant=16698421739577&gclid=CjwKCAjw9sreBRBAEiwARroYm2HFPJTYpTzw-351jlLhrbI4-sfM6-Gez3N3TW2Z1altjWhv_f-45BoC5RsQAvD_BwE Elko über eine Diode an die Versorgung hängen. Buzzer über einen Öffner des Relais, an den Elko an den legen. Das Geräusch wird aber etwas Traurig klingen.... Kleinen Schmitt-Trigger vor den Buzzer hängen, der bei unter 8-9V den Buzzer abschaltet?! PS: Der schnellste bin ich Heut ja nich. :)
Teo D. schrieb: > Kleinen Schmitt-Trigger vor den Buzzer hängen, der > bei unter 8-9V den Buzzer abschaltet?! 2. Relais inkl. Elko tut das aber auch.
Teo D. schrieb: > Das Geräusch wird aber etwas > Traurig klingen.... Wenn das in der Elbphilharmonie ist, dann geht das natürlich gar nicht!
Ich würde das mit einem Relais lösen:
1 | 12V o---+-----------------------------[Spule K1]---| GND |
2 | | |
3 | | |
4 | +---|>|---[===]---+-------------------||---| GND |
5 | 1N4001 100Ω | 1000µF |
6 | | |
7 | | ____ |
8 | +---- -------[Summer]---| GND |
9 | k1 Öffner |
Erste Versuche in der Mittagspause sind erfolgreich abgeschlossen leider ist der Nachklang etwas kurz das kann man wahrscheinlich nur mit einem größeren oder mehreren Kondensatoren lösen? Derzeit sind es 1000uf Hier ein kurzes Video davon https://youtu.be/9SzkTovo9b4
Ja nimm einfach einen größeren Kondensator.
Stefanus F. schrieb: > Ja nimm einfach einen größeren Kondensator. Und als Widerstand reichen 100 Ohm.
hinz schrieb: > Stefanus F. schrieb: >> Ja nimm einfach einen größeren Kondensator. > > Und als Widerstand reichen 100 Ohm. Alles klar werde beide Sachen ändern und mich noch mal melden ob es geklappt hat
Aaron, sorry. Ich sehe gerade dass mein Schaltungsvorschlag im Grunde der selbe ist, wie deiner. War nicht böse gemeint. Während meiner Suche nach dem alten Plan (und Anpassung für den Fall des TO) hast du mich überholt und ich habe nicht darauf geachtet.
Stefanus F. schrieb: > Aaron, sorry. Ich sehe gerade dass mein Schaltungsvorschlag im Grunde > der selbe ist, wie deiner. War nicht böse gemeint. Während meiner Suche > nach dem alten Plan (und Anpassung für den Fall des TO) hast du mich > überholt und ich habe nicht darauf geachtet. Danke dir trotzdem, bestätigt die vermutung ja nur :)
Hier noch ein letztes update video: https://youtu.be/KlV9dFneJf0 Funktioniert nun wie gewünscht. Vielen dank. Thread ist gelöst
Deine Kondensatoren sind auffällig groß (verglichen mit ihrer Kapazität). Solche hatte ich noch in den 90er Jahren in meiner Bastelkiste.
Stefanus F. schrieb: > Deine Kondensatoren sind auffällig groß (verglichen mit ihrer > Kapazität). Solche hatte ich noch in den 90er Jahren in meiner > Bastelkiste. Die sind aus diversen "Neuen" ca. 5-6 Jahre alten Waschmaschinen und Ceranfeld Steuerungen, von Siemens bzw. E.G.O., und gehen bis 35V Warum sie nun so groß sind weiß ich leider auch nicht :D
Aaron C. schrieb: > Warum sie nun so groß sind weiß ich leider auch nicht :D Wahrscheinlich wegen den 35V.
Bitte melde dich an um einen Beitrag zu schreiben. Anmeldung ist kostenlos und dauert nur eine Minute.
Bestehender Account
Schon ein Account bei Google/GoogleMail? Keine Anmeldung erforderlich!
Mit Google-Account einloggen
Mit Google-Account einloggen
Noch kein Account? Hier anmelden.

