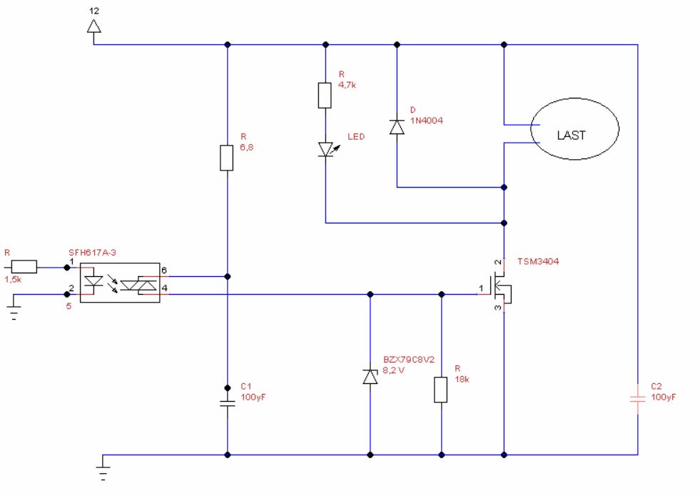
Es gibt einen Bausatz eines 4fach Mosfet-Treibers für diverse Lasten. Ich versuche gerade die Schaltung nachzuvollziehen. Ich habe die Schaltung, verkürzt auf einen Schalter, nachgezeichnet. Anbei der Link zum Datenblatt mit dem Schaltplan auf Seite 11. https://www.pollin.at/productdownloads/D810329B.PDF Die prinzipielle Schaltung mit Freilaufdiode ist einfach und klar. Die LED wird als Statusanzeige genutzt und die Zener(eigentlich eine Z-)Diode begrenzt die Gatespannung auf maximal 8,2V. TSM3404 Mosfet Datenblatt: http://www.mouser.com/ds/2/395/TSM3404_A07-248610.pdf Laut Datenblatt in der Abbildung Id/Vds, wird Sättigung scheinbar schon bei 4V erreicht. Ist das dann ein Logic Level Mosfet? Vgs wird mit +/-20V angegeben. Demnach wäre er eher ein "standard" Mosfet, oder? Warum wird in der Schaltung eine Z_Diode mit 8V (genau 8,2V)genommen? Eine Z-Diode mit 5V wäre doch ausreichend und auch nicht teurer. Ein standard Mosfet braucht rund 10V, ein LL Mosfet 5V um voll durchzuschalten. Warum wird hier auf 8V also genau in der Mitte gegriffen? Für einen LL Mosfet wäre das doch zu hoch und für einen "standard" zu gering. Kann mir jemand, wenn möglich anhand des Datenbaltts, erklären, warm 8,2V genommen wurden?
Roland S. schrieb: > Die prinzipielle Schaltung mit Freilaufdiode ist einfach und klar. Die > LED wird als Statusanzeige genutzt und die Zener(eigentlich eine > Z-)Diode begrenzt die Gatespannung auf maximal 8,2V. Hätte ich jetzt auch so vermutet. Roland S. schrieb: > Laut Datenblatt in der Abbildung Id/Vds, wird Sättigung scheinbar schon > bei 4V erreicht. Ist das dann ein Logic Level Mosfet? 1. Die Sättigung beim MOSFET tritt bei kleinen Gatespannungen (oder großen Drain-Source-Spannungen) auf (U_gs-U_th < U_ds), bei Leistungs-MOSFETen interessiert das einen nicht, bis darauf, dass man die Sättigung möglichst vermeidet. 2. Ich sehe da ziemlich eindeutig, dass der Graph bis 6V geht und der Widerstand auch sinkt, wieso also was verschenken? 3. Der Graph ist für die typischen Werte - im Worst Case sieht das ganz anders aus Roland S. schrieb: > Vgs wird mit +/-20V angegeben. Demnach wäre er eher ein "standard" > Mosfet, oder? Das hat nichts miteinander zu tun. Roland S. schrieb: > Eine Z-Diode mit 5V wäre doch ausreichend und auch nicht teurer. Teurer wäre sie nicht, aber auch nicht billiger. Man hat überhaupt keinen Vorteil mit einer 5V-Z-Diode, im Gegenteil, man verschenkt Spannung, die zu einem geringeren R_dsOn führen würde. Roland S. schrieb: > Warum wird hier auf 8V also genau in der Mitte > gegriffen? Für einen LL Mosfet wäre das doch zu hoch und für einen > "standard" zu gering. Es ist für diesen MOSFET ganz ordentlich dimensioniert. Man ist eben über einer Gate-Source-Spannung, bei der der R_dsOn klein genug ist. Auch für einen LL-MOSFET wären 8V passend - wie gesagt, man gewinnt nichts mit einer geringeren Spannung. Für manche uralten Gurken sind 8V zu gering, da hast du natürlich Recht. Und bitte: Es sind µF, vielleicht auch noch uF, wenn man das µ nicht findet. Aber nicht yF, das wären Yoctofarad, die würde ich gerne mal in echt sehen. Das ist vielleicht die Kapazität zwischen Erde und Proxima Centauri (geschätzt, nicht gerechnet) Was ich an der Schaltung nicht verstehe, sind die 6,8 Ohm von R13. Das ist doch pure Energieverschwendung?
jz23 schrieb: > Was ich an der Schaltung nicht verstehe, sind die 6,8 Ohm von R13. Das > ist doch pure Energieverschwendung? Entkoppelt zusammen mit dem 100µF, das Gate von der Versorgung. KA ob das so dimensioniert, zum gesamt Szenario passt???
Teo D. schrieb: > jz23 schrieb: >> Was ich an der Schaltung nicht verstehe, sind die 6,8 Ohm von R13. Das >> ist doch pure Energieverschwendung? > > Entkoppelt zusammen mit dem 100µF, das Gate von der Versorgung. KA ob > das so dimensioniert, zum gesamt Szenario passt??? Das tut er zwar auch. Aber es ist vor allem der einzige Widerstand, der den Strom durch die Z-Dioden begrenzt. Bei 24V und einem eingeschalteten MOSFET fließen da 2,4A durch die Z-Diode, den OK und den Widerstand. Kommt mir ein bisschen viel vor.
Der Optokoppler wirkt als Stromquelle und entkoppelt die Z-Diode vom Elko. Sonst *Bumm!* Btw, wie wird denn der MOSFET definiert abgeschaltet?
Marek N. schrieb: > Der Optokoppler wirkt als Stromquelle Ach, natürlich. Denkfehler :-D Marek N. schrieb: > Btw, wie wird denn der MOSFET definiert abgeschaltet? Durch den 18k Widerstand. Laut der Anleitung ist die Schaltung auch nur bis 200Hz einsetzbar - bei reduziertem Strom.
jz23 schrieb: > Bei 24V und einem eingeschalteten > MOSFET fließen da 2,4A durch die Z-Diode, Ach was, ist doch nur ne Fleischwunde... Ähh kleiner Nebeneffekt. ;)
jz23 schrieb: > Bei 24V und einem eingeschalteten > MOSFET fließen da 2,4A durch die Z-Diode, den OK und den Widerstand. Da verrate mal, wie du den Wert für den Strom bestimmt hast. So hell kann die LED im Optokoppler gar nicht leuchten.
>>> wenn man das µ nicht findet.
@jz23 denkt scheinbar nicht daran, Dir zu sagen, wie das geht.
Aufgemerkt: Gleichzeitiges drücken von "alt gr" + "m" ergibt "µ".
Hallo wobei yF aber auch von den Profis angewandt wurde - habe genau diese Schreibweise sowohl auf (sehr) alten Elkos als auch sogar deutlich öfter, auf Schaltplänen der "vor CAD" oder sehr (sehr, sehr...) frühen CAD Generationen gesehen. Das µ war halt schon immer ein Sonderzeichen, und zu Zeiten wo mehr als ASCII unbezahlbar war halt nur selten vorhanden und sicherlich auch nicht auf einer Schreibmaschine. Fehlende ä,ö,ü und ß bzw. die "normalen Sonderzeichen in anderen Sprachen waren auch lange keine Selbstverständlichkeit im Zeichensatz, geschweige den auf der Tastatur. Die US Tastaturbelegung war oft alles was es an Auswahl gab und Alt+Zahlencode nicht unbedingt komfortabel wenn man das Zeichen mehr als wenige male im Text gebraucht hat. Aber auch schon "damals" (Zur Newgroupzeiten und wohl auch davor) wurde sich darüber lustig gemacht und ähnliche Vergleich gebracht. Nebenbei: Bis irgendwann in den 30er Jahren wurden Kondensatoren auf in cm angegeben - wobei das aber nicht mit einer Längenangabe im Zusammenhang steht. Jemand
Beitrag #5601521 wurde von einem Moderator gelöscht.
jz23 schrieb: > Die Sättigung beim MOSFET tritt bei kleinen Gatespannungen (oder > großen Drain-Source-Spannungen) auf (U_gs-U_th < U_ds), bei > Leistungs-MOSFETen interessiert das einen nicht, bis darauf, dass man > die Sättigung möglichst vermeidet. > 2. Ich sehe da ziemlich eindeutig, dass der Graph bis 6V geht und der > Widerstand auch sinkt, wieso also was verschenken? > 3. Der Graph ist für die typischen Werte - im Worst Case sieht das ganz > anders aus Warum interessiert mich die Sättigung bei LeistungsMOSFETs nicht? Gerade bei hohen Leistungen möchte ich doch einen minimalen RdsOn erreichen um ein Minimum an Abwärme zu garantieren. Dieser ist erst bei Sättigung minimal bzw der Mosfet voll durchgeschalten. Woher hast du diene 6V? Sind die aus "On-Resistance vs. Gate-Source Voltage"? Dort könnte ich es nachvollziehen, in meinem angesprochen Id vs Vds Graph jedoch nicht. In diesem "Output Characteristics" Graph (Id vs Uds) sind Gatespannungen nur bis 4V eingezeichnet. Warum? Wann höhere Spannungen ganz durchschalten, ist demnach garnicht erkennbar, oder? Wenn ich (theoretisch) den Mosfet ersetzen würde, müsste ich auch die Z-Diode ersetzen und an den neuen Mosfet anpassen. Ich würde also "RdsOn vs Vgs" betrachten, soweit im Datenblatt vorhanden, und nachsehen ab welcher Gatespannung RdsOn (sinnvoll) minimal ist. Zusätzlich bräuche ich die Info, ob bei der Spannung der Mosfet ordentlich durchschaltet. Diese Info hätte ich aus Id vs. Uds geholt. Tausche ich zB gegen einen Buzz11, ( der Betriebsspannungsbereich würde höher als bei 4,5V beginnen. Nehme ich mal an, dass ich das Teil mit 11 bis 24V betreiben würde und max 5a schalten möchte) Datenblatt Buzz11: http://www.onsemi.com/pub/Collateral/BUZ11-D.PDF Dort lese ich nur die Info dass RdsOn bei 15V 0,04 Ohm ist. Bei Id vs Vds sehe ich das bei 10V Gatespannung der Mosfet 50A erreicht und für mein Beispiel bis 5A sicher gesättigt/durchgeschaltet wäre. Auch bei 8V wäre die Kurve schon "flach", jedoch Rds minimal höher. Daher würde ich bei einem Buz11 eher eine 10V Z-Diode nehmen, weil RdsOn dort minimal ist. Ist das soweit richtig und auf alle Mosfets anwendbar? > Auch für einen LL-MOSFET wären 8V passend - wie gesagt, man gewinnt > nichts mit einer geringeren Spannung. Für manche uralten Gurken sind 8V > zu gering, da hast du natürlich Recht. Ok, danke. Ich dachte LL Mosfets haben eine viel geringere Vgs-max. War ein Irrtum. > Und bitte: Es sind µF, vielleicht auch noch uF, wenn man das µ nicht > findet. Aber nicht yF, das wären Yoctofarad, die würde ich gerne mal in > echt sehen. Das ist vielleicht die Kapazität zwischen Erde und Proxima > Centauri (geschätzt, nicht gerechnet) Natürlich sollten es keine Yoctofarad sinder µF sein. In der Eile des Gefächts, hatte ich ganz vergessen, dass mein M sogar ein Symbol auf der Tasterur bietet. Sorry, ich gelobe Besserung! > Was ich an der Schaltung nicht verstehe, sind die 6,8 Ohm von R13. Das > ist doch pure Energieverschwendung? Diese 6,8Ohm sind mir auch nicht ganz klar.Auch dieser Wert wirkt (auf mich) wie per "DaumenxPi" ermittelt. Ist der "einfach gesehen" als Vorwiderstand zur Z_Diode zu sehen, dass der Strom generell begrenzt wäre? Sollte es dann nicht ein Lastwiderstand mit mehr Watt sein und würden nicht genausogut 2 oder 4 Ohm passen?
Roland S. schrieb: > Warum interessiert mich die Sättigung bei LeistungsMOSFETs nicht? Gerade > bei hohen Leistungen möchte ich doch einen minimalen RdsOn erreichen um > ein Minimum an Abwärme zu garantieren. Dieser ist erst bei Sättigung > minimal bzw der Mosfet voll durchgeschalten. Ihr beide benutzt den Begriff "Sättigung" beim MOSFET genau in entgegengesetzten Bedeutungen. Beim Bipolartransistor ist die Bedeutung eindeutig: Sättigung ist der voll durgeschaltete Betrieb bei minimalem U_CE. In dem Sinn benutzt du den Begriff Sättigung auch beim MOSFET (und du bist nicht der einzige, der den Begriff so interpretiert). Offiziell bedeutet Sättigung beim MOSFET aber genau das Gegenteil: der FET ist nicht im Widerstandsbereich sondern im linearen Bereich, wo auch große U_DS auftreten können (ohne dass der Drainstrom deswegen wesentlich ansteigt), sondern der FET als spannungsgesteuerte Stromquelle arbeitet. Das hatt jz23 versucht dir zu erklären. Die klareren Begriffe sind deshalb oft "Widerstandsbereich" vs. "Abschnürbereich". https://de.wikipedia.org/wiki/Metall-Oxid-Halbleiter-Feldeffekttransistor#S%C3%A4ttigungsbereich
Roland S. schrieb: > Woher hast du diene 6V? Sind die aus "On-Resistance vs. Gate-Source > Voltage"? Ja Roland S. schrieb: > In diesem "Output Characteristics" Graph (Id > vs Uds) sind Gatespannungen nur bis 4V eingezeichnet. Warum? Wann höhere > Spannungen ganz durchschalten, ist demnach garnicht erkennbar, oder? In diesem Graph kannst du die Sättigung erkennen (Also die MOSFET-Sättigung, nicht mit der Sättigung beim Bipolar-Transistor verwechseln, wie mein Vorredner schon schrieb). Normalerweise möchte man sich davon weit genug fernhalten, bei 5A würden dafür allerdings auch schon 4V (typical!) ausreichen. Schaut man sich aber mal auf Seite 2 die U_th an, liegt die Max-U_th 1,6V über der typical. Man müsste also im Worst-Case mit 5,6V am Gate arbeiten, um bei 5A von der Sättigung weit genug weg zu sein (In dem Zusammenhang: Eindeutig auch kein LL MOSFET). In diesem Graphen sind die höheren Spannungen deshalb so schlecht erkennbar, weil der eben die Sättigung darstellen soll. Und bei höheren Spannungen ist die mit einem "normalen" I_d nicht mehr machbar. Bei R_dsOn vs. U_gs ist eben der Bereich, der in "Output Characteristics" zusammengefasst wurde, deutlich besser sichtbar. Und in dem Fall ist das eben interessanter. Roland S. schrieb: > Wenn ich (theoretisch) den Mosfet ersetzen würde, müsste ich auch die > Z-Diode ersetzen und an den neuen Mosfet anpassen. > Ich würde also "RdsOn vs Vgs" betrachten, soweit im Datenblatt > vorhanden, und nachsehen ab welcher Gatespannung RdsOn (sinnvoll) > minimal ist. Zusätzlich bräuche ich die Info, ob bei der Spannung der > Mosfet ordentlich durchschaltet. Diese Info hätte ich aus Id vs. Uds > geholt. Wenn der R_dsOn klein genug ist, ist der MOSFET schon "ordentlich durchgeschaltet", bzw. du musst dann nicht mehr auf U_ds vs. I_d schauen, den Graphen braucht man beim Leistungs-MOSFET tendenziell recht selten. Spannender ist hier eben noch die Differenz zwischen U_th_typ und U_th_max, denn die musst du noch draufrechnen, um im Worst Case noch durchzuschalten. Roland S. schrieb: > Dort lese ich nur die Info dass RdsOn bei 15V 0,04 Ohm ist. Bei Id vs > Vds sehe ich das bei 10V Gatespannung der Mosfet 50A erreicht und für > mein Beispiel bis 5A sicher gesättigt/durchgeschaltet wäre. ungesättigt, nicht gesättigt. Aber ansonsten: Ja Roland S. schrieb: > Auch bei 8V wäre die Kurve schon "flach", jedoch Rds minimal höher. > Daher würde ich bei einem Buz11 eher eine 10V Z-Diode nehmen, weil RdsOn > dort minimal ist. Genau. Wobei 8V auch ausreichen würden. Wenn man aber sowieso eine höhere Spannung verfügbar hat, gibt es ja keinen Grund, die Gate-Spannung künstlich auf eine niedrigere zu begrenzen. Theoretisch könnte man auch einfach eine 16,xV Z-Diode nehmen, also einfach dafür sorgen, dass eben nie mehr als 20V auftreten. Dann hätte man allerdings bei der Schaltung von Pollin den Nachteil, dass das Abschalten länger dauert. Roland S. schrieb: > Natürlich sollten es keine Yoctofarad sinder µF sein. In der Eile des > Gefächts, hatte ich ganz vergessen, dass mein M sogar ein Symbol auf der > Tasterur bietet. Sorry, ich gelobe Besserung! Macht ja nichts. Und µ gibt es ja auch nicht immer, weshalb man auch häufig u findet. Nur y ist eben schon belegt.
jz23 schrieb: > In diesem Graph kannst du die Sättigung erkennen (Also die > MOSFET-Sättigung, nicht mit der Sättigung beim Bipolar-Transistor > verwechseln, wie mein Vorredner schon schrieb). Normalerweise möchte man > sich davon weit genug fernhalten Ähmm. Nein. Bei einer Schaltanwendung mit MOSFET will man sich vom Sättigungsbereich nicht nur fernhalten, man will so weit wie möglich in den niederohmigen Bereich kommen. Heißt, man macht die Gate-Source Spannung so groß wie man kann. Natürlich mit genügend Abstand zum erlaubten Maximum. Wenn der MOSFET 20V aushält, kann man den gut und gerne mit 12V oder auch 15V ansteuern. Warum man das macht: weil man so die geringsten Verluste über der Drain-Source Strecke bekommt. Die Verluste für das Umladen der Gate-Kapazität sind dagegen regelmäßig vernachlässigbar. Ausnahme: wenn man wirklich schnell und häufig schalten will. Das ist bei dieser Schaltung aber sowieso nicht möglich.
Marek N. schrieb: > Der Optokoppler wirkt als Stromquelle und entkoppelt die Z-Diode vom > Elko. Sonst *Bumm!* Wie genau sollte das von Statten gehen? Der Optkoppler ist zum einen mit dem falschen Symbol dargestellt. Wenn es ein SFH617A sein soll, gehört da ein NPN-Transistor neben die LED. Wenn es ein TRIAC sein soll (Symbol), kann es kein SFH617 sein. Es sind zudem keine Elkos erkennbar, nur ein paar Kondensatoren, deren Werte auch durch Geldeinsatz mit Folie zu bewerkstelligen wären. Der 6,8Ω-Widerstand begrenzt den Strom etwas. Viel wichtiger ist der 18kΩ-Widerstand am Gate. Mithin fließen nur winzige Dosen Stromes. Erst oberhalb 8,2V (Z-Spannung) wirkt die Differenz zur Versorgungsspannung, sagen wir mal 12V-8,2V=3,8V und da grätscht nun der 6,8Ω-Widerstand rein (abzgl. der CE-Strecke des Optokopplers). Den Strom durch die Z-Diode kann man nun gut ausrechnen. Statt dieser Lösung mit passiven Bauteilen (Kostenoptimierung) hätte es für 12V auch ein Push-Pull-Treiber getan. Meinetwegen auch die günstige Variante mit Diodenersatz für den unteren Transistor. > > Btw, wie wird denn der MOSFET definiert abgeschaltet? Durch den 18k gegen GND am Gate. Daher auch die langsame Abschaltzeit, das Gate will entladen werden und 18k sind dafür schlecht. Der Push-Pull wäre da deutlich freundlicher, bis in den 100kHz-Bereich (abhängig von der Gate-Ladung).
Axel S. schrieb: > Ähmm. Nein. Bei einer Schaltanwendung mit MOSFET will man sich vom > Sättigungsbereich nicht nur fernhalten, man will so weit wie möglich in > den niederohmigen Bereich kommen. Heißt, man macht die Gate-Source > Spannung so groß wie man kann. Natürlich mit genügend Abstand zum > erlaubten Maximum. Wenn der MOSFET 20V aushält, kann man den gut und > gerne mit 12V oder auch 15V ansteuern. Und wo behaupte ich etwas gegenteiliges?
Boris O. schrieb: > Wie genau sollte das von Statten gehen? Der Optkoppler ist zum einen mit > dem falschen Symbol dargestellt. Wenn es ein SFH617A sein soll, gehört > da ein NPN-Transistor neben die LED. Wenn es ein TRIAC sein soll > (Symbol), kann es kein SFH617 sein. Es sind zudem keine Elkos erkennbar, > nur ein paar Kondensatoren, deren Werte auch durch Geldeinsatz mit Folie > zu bewerkstelligen wären. Der 6,8Ω-Widerstand begrenzt den Strom etwas. > Viel wichtiger ist der 18kΩ-Widerstand am Gate. Mithin fließen nur > winzige Dosen Stromes. Erst oberhalb 8,2V (Z-Spannung) wirkt die > Differenz zur Versorgungsspannung, sagen wir mal 12V-8,2V=3,8V und da > grätscht nun der 6,8Ω-Widerstand rein (abzgl. der CE-Strecke des > Optokopplers). Den Strom durch die Z-Diode kann man nun gut ausrechnen. beziehst du dich auf meine Skizze oder den verlinkten Schaltplan? Da meine Skizze sicher nicht den professionellen Ansprüchen genügt, hatte ich ursprünglich gleich den origrnalen Schaltplan verlinkt. Da der Optokoppler nicht Teil meiner Frage war, hatte ich nicht lange nach dem richtigen Symbol gesucht. > Statt dieser Lösung mit passiven Bauteilen (Kostenoptimierung) hätte es > für 12V auch ein Push-Pull-Treiber getan. Meinetwegen auch die günstige > Variante mit Diodenersatz für den unteren Transistor. Es gibt sicher viele Wege ans Ziel. Diese Polin Schaltung hat mir gefallen, da ich sie als Anfänger leicht nachvollziehen konnte, bis eben auf die Z-Diode. Für mich ist sie auch praktisch interessant, da ich gerade mit solche "einfachen" DC Schaltern (ohne relevanter Schaltfrequenz) spiele. Hast du weitere Infos zu der Push-Pull Treiberschaltung? Da ich sicher bald auch mit Schaltfrequenzen spielen werden möchte, sobald ich mal die Grundlagen praktisch durchgespielt habe.
Boris O. schrieb: > Der 6,8Ω-Widerstand begrenzt den Strom etwas. > Viel wichtiger ist der 18kΩ-Widerstand am Gate. Mithin fließen nur > winzige Dosen Stromes. Erst oberhalb 8,2V (Z-Spannung) wirkt die > Differenz zur Versorgungsspannung, sagen wir mal 12V-8,2V=3,8V und da > grätscht nun der 6,8Ω-Widerstand rein (abzgl. der CE-Strecke des > Optokopplers). Auf welchen Wert wird denn der Strom durch die Z-Diode begrenzt?
Vielleicht noch am Rande: Beim Original wird der Optokoppler verwendet, um Ein- und Ausgang galvanisch zu trennen. Bei der Schaltung vom TO ist aber auf beiden Seiten vom OK GND. Da stellt sich mir die Frage, wozu der OK dient. Man könnte auch einfach einen echten LL MOSFET nehmen und direkt ansteuern. Schlechteres Schaltverhalten als mit den 18k Pull-down wird das wohl auch nicht.
Meine Skizze sollte nur einen einkanaligen Auszug aus dem Pollin Schaltplan darstellen. Linkes GND wäre das Arduino GND das vom rechten GND natürlich getrennt sein sollte. Für die Beantwortung meiner Frage bezüglich Z-Dioden Dimensionierung war die Skizze scheinbar ausreichend. Für alle weiteren Details bitte auf das Original zurückgreifen.
Aber wenn man einfache Alternativen sucht, wäre ein BTS711 doch genau das Richtige, oder? Schafft auch 4A, hat 4 Kanälen und bietet einige sinnvolle Optionen. Im direkten Vergleich zum Pollin Teil faktisch gleich teuer.
Roland1302 schrieb: > Linkes GND wäre das Arduino GND das vom rechten GND > natürlich getrennt sein sollte. "Natürlich" bzw. Fakt ist, was auch im Schaltplan steht... ;-) Wenn Du möchtest, daß beim Betrachten klar wird, wie Du es genau meinst, mußt Du die GNDs unterschiedlich benennen (Text daneben - z.B."AGND" und "GND" würde schon reichen). Roland1302 schrieb: > Schafft auch 4A Dauerhaft 4A schafft der BTS711 nur mit 4 Kanälen parallel. Was heißt überhaupt "auch"? Auch das Pollin Modul macht ja keine 4A pro Kanal mit, auch nicht ohmsch. Roland1302 schrieb: > Im ... Vergleich zum Pollin Teil faktisch gleich teuer. Ohne LEDs (wichtig?), aber auch ohne Leiterplatte. Etwas geringerer erlaubter Strom pro Kanal, ebenfalls miese bis gar keine Eignung zum Takten, aber (für DC oft vorteilig) mit HighSide-Schaltern, außerdem gut geschützt. Roland1302 schrieb: > Aber wenn man einfache Alternativen sucht, Es gibt nicht ohne Grund auf die jeweilige Anwendung auch wirklich angepaßte Lösungen. Das kann schon ganz einfach nur eine kleine Platine mit FETs (und evtl. auch LEDs und durch OK getrennt, etc.) sein, aber auch etwas anderes. Du könntest Dir selbst wohl etwas passenderes machen.
Boris O. schrieb: > ein Push-Pull-Treiber Da bin ich bei Dir, auch wegen der dauernden Verluste. > Diodenersatz für den unteren Transistor. Was genau meinst Du damit? Bin mir nicht sicher.
Mikroschritt schrieb: > Text daneben - z.B."AGND" und "GND" würde schon reichen). Danke! Ich wusste nicht wie man zwei GNDs richtig bezeichnet. > Es gibt nicht ohne Grund auf die jeweilige Anwendung auch > wirklich angepaßte Lösungen. > Du könntest Dir selbst wohl etwas passenderes machen. Ich habe keinen realen Anwendungsfall. Ich beschäftige mich gerade mit MOSFETs als Schalter. Also im reinen DC Bereich des SOA Diagramms eines MOSFETs. Aktuell schalte ich diverse einfache Verbraucher wie 12V Halogen Lampen uä. am Steckbrett per Taster. Die maximale Schaltfrequenz wird also durch meinen "Finger" definiert ! ;-) Sobald ich den DC Bereich mal richtig verstanden habe, werde ich mich dem nächsten Mosfet Bereich widmen. Ich habe natürlich einige Ideen im Kopf die ich irgendwann umsetzten möchte. Für eine dieser Anwendungen werde ich dann eher etwas wie den BTS711 nehmen. Fürs Verständnis ist vorerst die passive Pollin Schaltung für mich optimal. In den Artikeln hier, habe ich auch schon einiges gelesen. Zb "Relais mit Logik ansteuern". Darin wird auch eine Zener Diode besprochen. Dort steht "Deren Zenerspannung darf (knapp) so hoch wie UCEmax sein. ". Da Pollin z-Diode weit von Uce-max weg ist, hatte ich hier nachgefragt. Aus den Antworten schließe ich, dass Pollin einfach "irgendeine" Z-Diode genommen hat , die in den Spannungsbereich passt. Ein paar V (eher mehr als weniger) wären also genauso möglich gewesen. Es gibt demnach mehrere Möglichkeiten und nicht nur eine passende Größe. Die nächste Frage wäre die Dimensionierung des 6.8 Ohm Widerstands und der beiden Kondensatoren gewesen. In vergleichbaren Schaltungen werden oft eher Kerkos als Elkos eingesetzt und wenn, dann nur einer bzw zwei unterschiedliche Kapazitäten um Störungen/Schwankungen auzugleichen/auszufiltern. Warum sind hier zwei 100nF Elkos verbaut? Macht das Sinn ( wahrscheinlich schon, sonst wären sie nicht verbaut) bzw warum macht das Sinn? Wie würde sich die Pollin Schaltung bezüglich EMV verhalten? Würde so eine Schaltung einer ordentlichen EMV CE Prüfung stand halten? Nicht das ich vor hätte etwas prüfen zu lassen, ich möchte nur gleich von Anfang an alle Optionen und Probleme richtig verstehen und beachten. Vielen Dank für eure Hilfe und Unterstützung beim Lernen!
Roland1302 schrieb: > Ich habe keinen realen Anwendungsfall. Ok, Du willst erst lernen - das finde ich sogar gut... Roland1302 schrieb: > Ich beschäftige mich gerade mit MOSFETs als Schalter. Also > im reinen DC Bereich des SOA Diagramms eines MOSFETs. Oh, nein. Tust Du nicht. Im Schaltbetrieb fließt durchgeschaltet der Strom (bestimmt durch Betriebsspannung und Last, weil der kleine R_ON faktisch keinen Einfluß hat), und sperrend liegt die Betriebsspannung an. Der DC-Bereich der SOA ist aber "dazwischen". Das sind ganz andere Betriebszustände als ein_ und _aus ... Vor kurzem verfaßte ich unter anderem Pseudonym folgendes: Beitrag "Re: MOS-FET: SOA bei DC-Betrieb und Überstromabschaltung" Das sollte Dir helfen. Schaltbetrieb sind die Linien ganz außen beim SOA-Diagramm: R_ON schräg links oben, Sperrspannung rechts. Roland1302 schrieb: > In den Artikeln hier, habe ich auch schon einiges gelesen. Zb "Relais > mit Logik ansteuern". Darin wird auch eine Zener Diode besprochen. Dort > steht > "Deren Zenerspannung darf (knapp) so hoch wie UCEmax sein. ". > Da Pollin z-Diode weit von Uce-max weg ist, hatte ich hier nachgefragt. > Aus den Antworten schließe ich, dass Pollin einfach "irgendeine" Z-Diode > genommen hat , die in den Spannungsbereich passt. Ein paar V (eher mehr > als weniger) wären also genauso möglich gewesen. Ja, hier eher mehr... bis hin zu 18V bei Standard-FETs. Die Schaltung von Pollin ist auch eher ein Beispiel für "NICHT!"... Also nicht für einfach, sondern für schlecht - kein guter Lernstoff. Wie man Bauteile richtig auswählt und dimensioniert, erfährt man am besten, wenn man sich bewußt macht, wozu sie genau dienen sollen. Ohne z.B. FETs verstanden zu haben, ist Suche nach Verständnis einer Beschaltung drum herum unmöglich. Und erst recht, selbst zu planen. Wer das lernen will, der muß bei den absoluten Grundlagen beginnen.
Es ist immer wichtig, die richtigen Symbole zu verwenden. Symbol im allgemeinen und im speziellen. Schaltpläne stellen eine formale Sprache dar. Wenn du das falsche Symbol und/ oder die falsche Beschriftung wählst, kann man den gesamten Schaltplan nicht mehr fehlerfrei untersuchen. Es ist nicht klar, wo du dich evtl. noch geirrt hast. (Die formale Sprache ist generell kontextfrei, kurzum: da steht nicht was du meinst, sondern nur was du formal notieren konntest.) Stelle ich also fest: Optokoppler SFH617A, Diode-npn-Transistor. Auf welchen Strom begrenzt wird, schaust du dir bitte selbst an. Das Rechenbeispiel zum Shunt-Regler (mit Z-Diode, entweder hier in den Artikeln oder beim Elektronik-Kompendium.de) habe ich schon fast fertig skizziert. Du musst nur die Spannungen bis VCC stapeln und weißt folglich, wieviel Spannung über den Widerstand abfallen müsste, um die Z-Spannung herzustellen. Bzgl. des MOSFET-Treibers war ich auf dem falschen Dampfer, nicht der untere (pnp), der obere Transistor (npn) wird durch eine Diode ersetzt. Aber das ist Expertenmodus, wenn Ein- und Ausschaltverhalten verändert werden sollen. Oft will man einen (Low-Side-) MOSFET nicht so schnell einschalten, aber schnell ausschalten (Dead Time). Dieser Schaltung geht es aber nicht um zuverlässiges/ nachvollziehbares Ein-/ Ausschaltverhalten, weswegen sich der Expertenteil erübrigt. Ein kleiner Tipp am Rande: Manchmal verstecken Experten Humor auch in formalen Sprachen. Die 8V2-Z-Diode halte ich für Humor, da der Ingenieur eine Woche lang Cent-Beträge einsparen musste, um ein aktives Bauteil weniger zu haben.
Boris O. schrieb: > Auf welchen Strom begrenzt wird, schaust du dir bitte selbst an. Das > Rechenbeispiel zum Shunt-Regler (mit Z-Diode, entweder hier in den > Artikeln oder beim Elektronik-Kompendium.de) habe ich schon fast fertig > skizziert. Du musst nur die Spannungen bis VCC stapeln und weißt > folglich, wieviel Spannung über den Widerstand abfallen müsste, um die > Z-Spannung herzustellen. Und du hast immer noch nicht kapiert, wie der Optokoppler funktioniert.
Bitte melde dich an um einen Beitrag zu schreiben. Anmeldung ist kostenlos und dauert nur eine Minute.
Bestehender Account
Schon ein Account bei Google/GoogleMail? Keine Anmeldung erforderlich!
Mit Google-Account einloggen
Mit Google-Account einloggen
Noch kein Account? Hier anmelden.
