Servus!
Für ein Projekt bei dem eine sehr hohe Anforderung an galvanische
Isolation besteht möchte ich eine DC Spannungsversorgung realisieren.
Nach Recherche an elektrischen DC-DC Wandlern (z.B. von Traco) erfüllt
keiner die Anforderungen, da alle eine gewisse Ein-Ausgangskapazität von
> 5 pF haben die zu groß ist.
Idee: ca 5V-15V DC Motor - Welle aus Plastik - DC Motor als Generator.
Gibt es solche "elektro-mechanischen" Konstrukte als fertige Lösungen?
Falls nicht: Welche Art von Motor/Generator + Elektronik wäre dafür am
besten geeignet und gleichzeitig noch möglichst kompakt?
Sollte so 10W bei ca 5-15V können (Spannung flexibel, wird danach weiter
geregelt)
Das ganze müsste theoretisch einen vertretbaren Wirkungsgrad erreichen
können und die elektrische Kopplung im vergleich zu elektr. DCDC
Wandlern komplett vermeiden.
Mit vielem Dank grüßt
OldOpa
Hast du mal überschlägig gerechnet, welche Kapazität zwischen deinem Motor und dem Generator vorhanden sein wird? Beide sind nicht gerade Miniaturen. Da kommt einiges an Fläche zusammen. Wenn dir 5pF schon zu viel sind, wird das extrem sportlich. Zum Thema Wirkungsgrad: Wenn Geld keine Rolle spielt, rechne mit 80% Wirkungsgrad für Motor und Generator. Macht für das System schlappe 65%. Über Geräusch, Zuverlässigkeit und Lebensdauer reden wir dann später.
Du denkst bitte auch an statische Aufladung durch Reibung, der Begriff "sportlich" ist ja schon gefallen... Meine Empfehlung: Autobatterie, am besten mit Siemens-Lufthaken :D HTH
Georg G. schrieb: > Hast du mal überschlägig gerechnet, welche Kapazität zwischen deinem > Motor und dem Generator vorhanden sein wird? Kann man ja ausreichend weit auseinanderstellen und schön schick mit Riemenrädern koppeln. Dann wird es so richtig ... "old-style".
Rufus Τ. F. schrieb: > Kann man ja ausreichend weit auseinanderstellen Hmm, und was ist mit der Kapazität von Motor und Generator gegen Erde? 1/Cges = 1/C1 + 1/C2 gilt immer noch
Die Kapazität von Motor und Generator gegenüber Erde lässt sich konstruktiv auch reduzieren - indem man sie auf entsprechend dimensionierte Isolatoren mit geringer Dielektrizität montiert. Nirgendwo stand, daß irgendwas an dem Aufbau geerdet sein müsste, also auch nicht die Gehäuse von Motor oder Generator. Jedenfalls ist die Kapazität zwischen den beiden Schaltungsteilen mit so einer Konstruktionsweise durch Generator/Motor nicht signifikant höher, als sie es bei vollständiger galvanischer Trennung und Energieübertragung z.B. durch konzentriertes Licht auf eine Solarzelle o.ä. wäre. Daß der ganze Aufbau etwas leicht manisches hat und die "sehr hohen Anforderungen" an die galvanische Trennung weder spezifiziert noch begründet wurden, passt doch sehr schön zusammen.
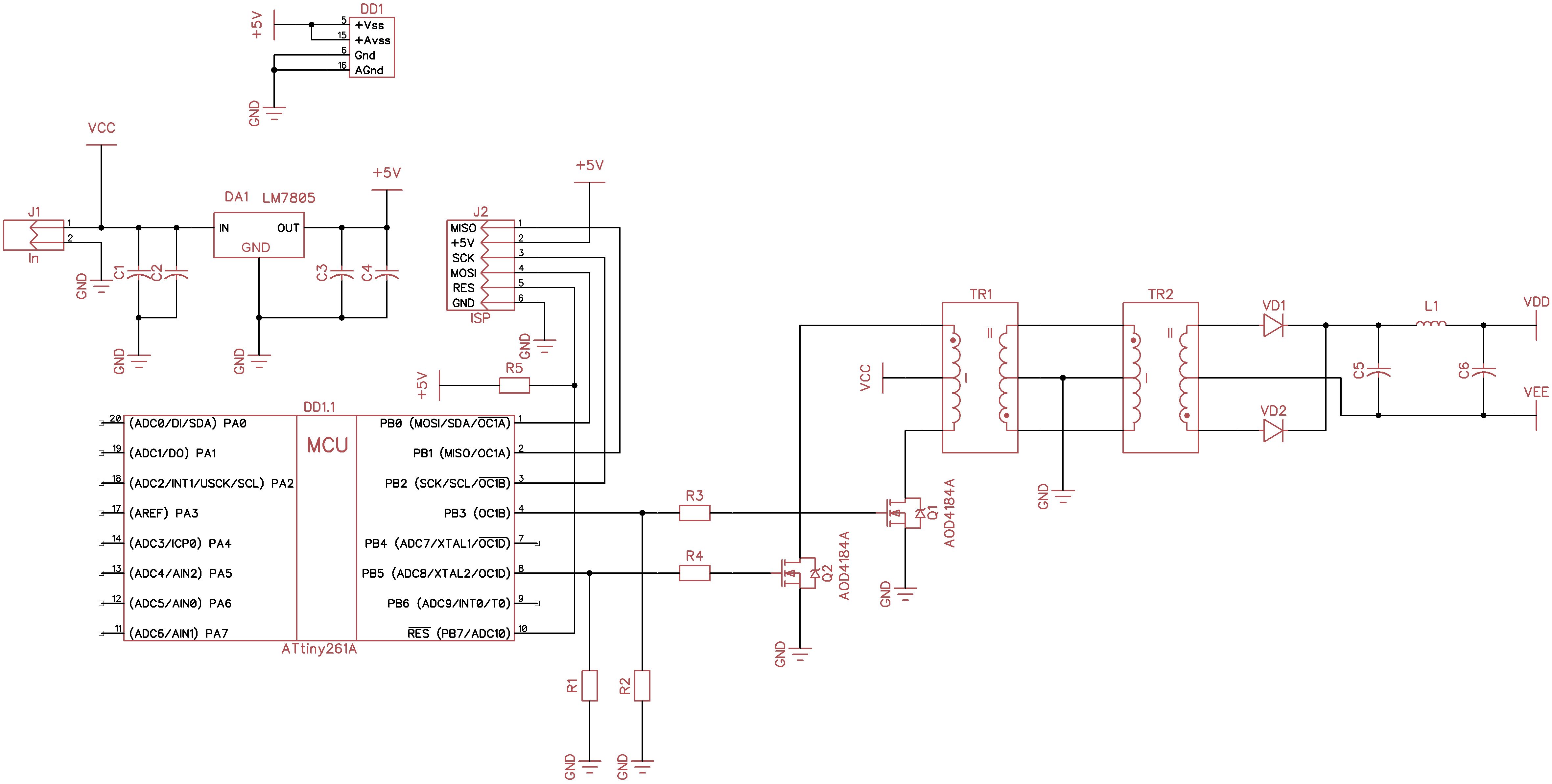
OldOpa schrieb: > Nach Recherche an elektrischen DC-DC Wandlern (z.B. von Traco) erfüllt > keiner die Anforderungen, da alle eine gewisse Ein-Ausgangskapazität von >> 5 pF haben die zu groß ist. Wenn bei den fertigen Wandlern bestimmte Zweifel bleiben, was stört den Wandler selbst zu bauen? Hier kannst du auf Kosten von Wirkungsgrad bessere isolation machen. Z.B. Transformator so bauen, daß die Wicklungen weit voneinander konstruktiv bleiben. Eine andere Möglichkeit: zusätzliche Zwischentransformator... Es gibt viele Varianten. Alles kostet natürlich Wirkungsgrad. So ist das in der Natur: wir gewinnen in einem und verlieren in anderem... Aber jedenfalls viel weniger Rauschen und viel längere Betriebsdauer als mit Motor-Generator. Man kann das z.B. so machen, wie auf dem Bild.
Maxim B. schrieb: > OldOpa schrieb: >> Nach Recherche an elektrischen DC-DC Wandlern (z.B. von Traco) erfüllt >> keiner die Anforderungen, da alle eine gewisse Ein-Ausgangskapazität von >>> 5 pF haben die zu groß ist. > > Wenn bei den fertigen Wandlern bestimmte Zweifel bleiben, was stört den > Wandler selbst zu bauen? Hier kannst du auf Kosten von Wirkungsgrad > bessere isolation machen. Z.B. Transformator so bauen, daß die > Wicklungen weit voneinander konstruktiv bleiben. Eine andere > Möglichkeit: zusätzliche Zwischentransformator... Es gibt viele > Varianten. Alles kostet natürlich Wirkungsgrad. So ist das in der Natur: > wir gewinnen in einem und verlieren in anderem... Aber jedenfalls viel > weniger Rauschen und viel längere Betriebsdauer als mit Motor-Generator. > > Man kann das z.B. so machen, wie auf dem Bild. Danke, das ist auch eine Idee. Hat diese Art von Serienschaltung einen bestimmten Schaltungs-Namen? Und gibt es Produkte die darauf beruhen? Angenommen ich möchte z.b. 5 von den Trafos in Reihe schalten um die Kapazität zu reduzieren, mit welchen Verlusten ist da zu rechnen? Wo hast du den Schaltplan her, gibt's a mehr Infos zu den konkreten Bauelementen und erreichbaren Kapazitäten? MFG OldOpa
Hallo, > OldOpa schrieb: > Angenommen ich möchte z.b. 5 von den Trafos in Reihe schalten um die > Kapazität zu reduzieren, mit welchen Verlusten ist da zu rechnen? Diese Idee zeugt irgendwie davon, dass du imaginäre Geister jagst, dabei aber nicht bemerkst, dass um dich herum ein Bienenschwarm schwirrt, hinter dir ein riesiger Bär steht, der gleich zuschlagen wird und von oben fällt dir gerade ein 10 Tonnen schwerer Baustanmm auf den Kopf. Gruß Öletronika
Allenfalls kann man sich ja auch den Trafo selbst wickeln. Erst mal, weshalb soll die Kopplung so niedrig sein ? Es sind auch geschirmte Wicklungen denkbar.
Wie wäre es mit einem hydraulischen Kreislauf aus Flügelzellen-Pumpe und Generator? MfG
Man könnte auch den guten alten Tesla zu rate ziehen, und die Energie per Funk übertragen. Da es ja nicht potentialfrei sein soll, wäre das ein gangbarer Weg. Oder mit Laser. Alternativ hätte ich noch den Vorschlag, dass man mit einer Heizung einen Dampfkessel befeuert und sekundärseitig im Abstnad von einigen Metern eine Dampfturbine und Generator antreibt. Auf dem Wege könnte man dann einige Megavolt Isolationsspannung erreichen.
Christian S. schrieb: > Wie wäre es mit einem hydraulischen Kreislauf aus Flügelzellen-Pumpe und > Generator? Muessen aber isolierende Rohre dazwischen, das ist bei den in der Hydraulik ueblichen Druecken auch nicht Standard. Ich schliesse mich mit einer Einschaetzung hier an: U. M. schrieb: > Diese Idee zeugt irgendwie davon, dass du imaginäre Geister jagst, ... wendelsberg
OldOpa schrieb: > Hat diese Art von Serienschaltung einen bestimmten Schaltungs-Namen? Man macht das ja immer so. Fast immer. > Und gibt es Produkte die darauf beruhen? Sehr viele. Z.B. von Murata > Angenommen ich möchte z.b. 5 von den Trafos in Reihe schalten um die > Kapazität zu reduzieren, mit welchen Verlusten ist da zu rechnen? So grob würde ich sagen, 0,8 - 0,9 Wirkungsgrad pro Trafo. Je nachdem, wie immer. > Wo hast du den Schaltplan her, gibt's a mehr Infos zu den konkreten > Bauelementen und erreichbaren Kapazitäten? Aus dem Kopf. Die Werte kannst du selber berechnen. Kapazitäten kann nur Versuchsbau zeigen.
OldOpa schrieb: > Idee: ca 5V-15V DC Motor - Welle aus > Plastik - DC Motor als Generator. Kenne ich unter dem Namen "Motor-Generator-Satz". > Falls nicht: Welche Art von Motor/Generator + > Elektronik wäre dafür am besten geeignet und > gleichzeitig noch möglichst kompakt? Ist relativ egal; Kleinstmaschinen haben fast immer beschissenen Wirkungsgrad. Ich würde (elektrisch --> elektrisch) mit 20% rechnen. Das einfachste ist wahrscheinlich, zwei permanent- erregte Kollektormotoren zu koppeln.
Rufus Τ. F. schrieb: > Daß der ganze Aufbau etwas leicht manisches hat Sicher. Wenn ich netzbetriebene Geräte WIRKLICH blitzschlag- sicher betreiben möchte, würde ich das so machen.
2 Cent schrieb: > Meine Empfehlung: Autobatterie, am besten mit Siemens-Lufthaken :D geladen über Baustrahler - Solarzelle :)
Hat schon jemand den Royer-Konverter ins Spiel gebracht? Mir ist überhaupt nicht klar, warum eine Zweikammerwicklung nicht ausreicht (>4kV Isolationsspannung, für einen zu großen Kern wie ETD36, 3 Wickelkammern und die mittlere freilassen, 500kHz Wandler, kein Flyback). Aber der Royer-Konverter ginge auch durch 10cm Plexiglas/ Glas/ Boro-Silikatglas/ Keramikisolator. Der Wirkungsgrad ist dann reichlich schlecht, aber es bliebe nur die Kapazität zwischen den Spulen – wie so oft. Kannst du das irgendwie skizzieren oder näher erläutern. Vielleicht möchtest du ja etwas ganz anderes als geringstmögliche Eingangskapazität. 10W so zu isolieren spricht für ein Batteriefach, rein aus Kostengründen. Radionuklidbatterien darfst du sicher nicht besitzen/ betreiben und die gäb es auch nicht in der Leistungsklasse (aber 50-100W wär' was).
Rufus Τ. F. schrieb: > Kann man ja ausreichend weit auseinanderstellen Das stimmt so nicht ganz. Alleine die Oberfläche eines Körpers kann gegen "unendlich" einen Kondensator bilden. Die uralt-Einheit der Kapazität, das "cm" (ca. 1pF)ist die Kapazität einer Kugel von 1cm Durchmesser zu einer weit entfernten Umgebung auf Nullpotential. Alleine dieser untere Grenzwert eines 10-Watt-Motors für C dürfte einige -zig pF betragen.
Ich würde auch einen entsprechendes Schaltnetzteil statt der Motorösung bevorzugen. Wenn Du es fertig "aus der Tüte" haben willst - wäre vielleicht so ein Evaluations bzw. Billigbasteplatinensatz zur "Drahtlosen Energieübertragung/Ladung" etwas. Fertige Planarspulen gibt es a auch- ob von Würth oder anderen. Ich glaube da komplette sogar halbwegs den aktuelen Drahtlosladestandars entsprechede Komplettsets für unter 60€ gesehen zu haben. Da kannst Du dann auch noch am Riesen Luftspalt zwischen den Spulen experimentieren. Soo - aus der Antikecke: In den Militärfunkgeräten wie z.B. der BC603 wurden sogenannte Einankerumformer zur Erzeugung der Anodenhochspannung aus der Batterie/KFZ Bordspannung verwendet. Bei einem Landwirt in der Nähe durfte ich letztens sein altes Siemens Elektroschweißgerät mit Motor-Generator Kombination in der Gutshofscheune bewundern.
Boris O. schrieb: > Royer-Konverter ginge auch durch 10cm Plexiglas/ > Glas/ Boro-Silikatglas/ Keramikisolator. Der Wirkungsgrad > ist dann reichlich schlecht Aber nicht doch. Man muß nur mit entsprechend aufgebauten Induktivitäten arbeiten. Form/Größe geschätzt AKW-Kühlturm. Schon bleibt genug Platz, um die supraleitenden Windungen auch noch ohne nennenswerte Parasiten drum herum zu winden. (Vorsicht vor jeglichen Kapazitäten - der Weg ist das Ziel.) Daß man (erst recht für 10W) anders vorginge, ist eh wurscht. 2 Cent schrieb: > Autobatterie Ein Akku wäre für höchste Anforderungen eine reelle Lösung - allerdings könnte es sein, daß auch das nicht reicht hier... Worum sich diese Kapazitäten hier winden, bleibt wohl geheim.
Royerconverter (20-xxkHz) mit langem Ferritstab als Trafokern. Wicklungen an den Enden. 10 W gehen allemal. Gruß - Werner
Die 5pF mußt Du mal näher spezifizieren. So haben 10cm Leitung, wenn nicht gerade zu einem Knäuel von 2mm Durchmesser verwurschtelt, schon gegenüber der Erde/Masse schon mehr als 5pF. Um das zu erreichen, muss das Ding schon ein paar Meter über der Erde schweben. Sollen die 5pF nur gegenüber dem anderen System gelten, die Kapazität gegenüber der Erde darf höher sein, dann ist der Aufbau relativ simpel.
wendelsberg schrieb: > Christian S. schrieb: > Wie wäre es mit einem hydraulischen Kreislauf aus Flügelzellen-Pumpe und > Generator? > > Muessen aber isolierende Rohre dazwischen, das ist bei den in der > Hydraulik ueblichen Druecken auch nicht Standard. > > Ich schliesse mich mit einer Einschaetzung hier an: > U. M. schrieb: > Diese Idee zeugt irgendwie davon, dass du imaginäre Geister jagst, > > ... > > wendelsberg Also wechseln wir besser zu Druckluft und Kunststoffrohren... MfG
Also entweder sitzt der TO gerade in der Ecke und schämt sich für seine Frage (was nun wirklich nicht sein muss) oder er hat einen recht netten Troll-Thread gestartet. Waren auf jeden Fall ein paar lustige Antworten dabei :-)
Ob es wirklich OldPapa war... Es fehlen halt noch Angaben des TO zu Freiheitsgraden und Randbedingungen.
Bitte melde dich an um einen Beitrag zu schreiben. Anmeldung ist kostenlos und dauert nur eine Minute.
Bestehender Account
Schon ein Account bei Google/GoogleMail? Keine Anmeldung erforderlich!
Mit Google-Account einloggen
Mit Google-Account einloggen
Noch kein Account? Hier anmelden.
