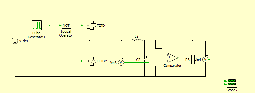
Hey, weiß Jemand wie man mit Plecs eine Sinusausgangs-Funktion bei der Simulation bekommt bzw. wie die Schaltung in Plecs aussehen muss ? Ich habe diese Schaltung erstellt, nur leider bekomme ich bei der Simulation noch keine sinusförmige Funktion. Kann mir jemand vielleicht weiterhelfen ?
Case M. schrieb: > weiß Jemand wie man mit Plecs eine Sinusausgangs-Funktion bei der > Simulation bekommt Was ist eine Sinusausgangs-Funktion? Willst du einen Wechselrichter bauen, der aus einer DC Quelle einen Sinus generiert? Gruß,
Case M. schrieb: > Hallo Al3ko, > > ja genau, das habe ich vor. Oki doki. 2 Anmerkungen: 1. Um einen Sinus am Ausgang zu haben, musst du deinen Tastgrad (Duty Cycle) sinusförmig ändern. Jetzt hast du einen festen Tastgrad, hast also eine feste Ausgangsspannung. 2. Deine jetzige Topologie kann keine negative Ausgangsspannung generieren, da die Last an das negative Potential des DC Kreises geht. Da fehlt die Anzapfung an den Mittelpunkt, wenn es ein einphasiger Wechselrichter sein soll. Gruß,
Erstmal Danke für die Erklärung. Mein Problem ist, dass ich nicht weiß, wie man diesen Duty Cycle generiert. Und ja es soll ein einphasiger Wechselrichter sein. Grüße
Case M. schrieb: > Mein Problem ist, dass ich nicht weiß, wie man diesen Duty Cycle > generiert. Ganz einfach über Sinus-Dreieck Vergleich. So, wie es im Textbuch beschrieben ist. ?
Hallo Al3ko, ich hätte doch noch ein Problem. Wie funktioniert das mit der Anzapfung an den Mittelpunkt ? Grüße
Bitte melde dich an um einen Beitrag zu schreiben. Anmeldung ist kostenlos und dauert nur eine Minute.
Bestehender Account
Schon ein Account bei Google/GoogleMail? Keine Anmeldung erforderlich!
Mit Google-Account einloggen
Mit Google-Account einloggen
Noch kein Account? Hier anmelden.
