frohe Festlichkeiten an das Forum! Mir liegt eine LP aus einem unbekannten Philips Consumergerät vor, wohl Uhrzeitanzeige oder zumindest hoffe ich darauf. Ich würde gerne das Teil wieder in Betrieb nehmen, so als Retro-Uhr und als Bastelsport... Bevor ich jedoch mit Ratereien drangehe und gar noch was zu Schrott promoviere, Frage ich hier nach ev. vorhandener/aushebbarer Dokumentation wie Chipdatenblatt oder Baugruppen-/Geräteschema. Kann mir bitte wer behilflich sein und etwaige Info hier teilen? Die Versorgungsspannung könnte noch entscheidend sein :-) Es geht nur ein 5poliges Kabel zu dieser LP. Meine Leiterzügeverfolgung ergibt 1xMasse, 2xSpeisung (je auf + von Elkos, eine davon u.a. zu den Pins 14 der 4011 NANDS). Vom 4 Digit 7-segment LEDBaustein sind 4 Pins zusammenverschaltet, dann via 3R (22+22+12=56 ohm) an Masse, also wohl common cathode. Bleiben 2 Adern des Kabels. Ich rate dass eines 50 oder 100 Hz Netztakt sein könnte? Das andere ein Alarmausgang? Auf dem IC DIL40 steht geprägt im KS "AMI", aufgedruckt: """ 7712EF C2536 KOREA """ Zwei CD4011 quad NOR CMOS helfen ihm. In Kupfer (lötseitig) ist zu lesen: """ 3103 103 32160 PHILIPS """ und 8203 170 0297.2 Auf dem Papierkleber: """ 3103 108 55572 WD00 """
Mit dem Schieberegler wird man wohl entweder die Lautstärke oder die Geschwindigkeit einstellen können?
dokusucher schrieb: > noch was zu Schrott > promoviere Nette Freudsche Fehlleistung Es könnte ein Controller auf 68xx-Basis sein, der so ziemlich jedem Zweck dienen kann. Um etwas damit anzufangen müsstest du ihn programmieren können, wenn nicht kannst du das ganze gleich entsorgen. Georg
Stromberg B. schrieb: > Mit dem Schieberegler wird man wohl entweder die Lautstärke oder die > Geschwindigkeit einstellen können? Das ist ein 5stufiger Schiebeschalter.
> Es könnte ein Controller auf 68xx-Basis sein, der so ziemlich jedem > Zweck dienen kann. Das musste fast ein HC05 oder HC1x sein, gibt es m.b.M. nach jedoch nicht ohne Quarz. Ältere 68xx Mikrocontroller kenne ich nicht... > Um etwas damit anzufangen müsstest du ihn > programmieren können, Schrub ich nicht im Eröffnungspost dass ich dies nur als Uhr wieder erwecken will, weil ich vermute/hoffe dass es eine ist? Also umprogrammieren ist gar nicht meine Absicht...
Uhrenradio mit Weckfunktion American Microsemiconductor, Inc.
Die 3103 108 xxxxx / 3103 103 xxxxx sind ja klassische Philips Teilenummern. leider wohl aus den 70ern. Das ist einerseits zu neu (Die 60er Katologe findet man ja im Netz) und wiederum zu alt. Die Daten gibts, wenn überhaupt noch, nur auf Papier. Nur gibts dazu offenbar kein erhaltenswertes Gerät. Es geht also nur drum mal zu sehen ob das Ding irgendwas tut. Das entscheidente Teil ist ja die Anzeige. Die gibts in Neu... Den Controller kann man entsorgen. Das ist schneller auf was modernem nachprogrammiert. Der Rest ist volkommen egal. Also 5V dran und sehen obs was anzeigt. Wenn nicht -> Tonne! Es könnten allerdings auch -13V oder igendwasanderes sein. Aber damit will man sich heute nichtmehr befassen...
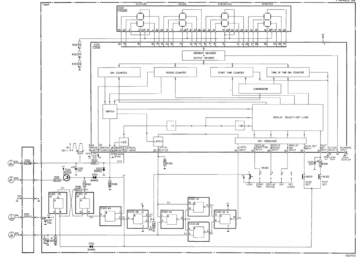
@dokusucher Das wird wohl die Schaltuhr aus einem Philips N1700 VCR sein (~1980). Frank
> Das wird wohl die Schaltuhr aus einem Philips N1700 VCR sein (~1980).
Ha! Warum nicht...
Interessant dass ich die LP erst diesen Monat im Schrott fand...
Auf jeden Fall herzlichen Dank für diesen nützlichen Hinweis :-)
WOW! Full-service, 2x Weihnachten im selben Monat! Dankesehr!
Bitte melde dich an um einen Beitrag zu schreiben. Anmeldung ist kostenlos und dauert nur eine Minute.
Bestehender Account
Schon ein Account bei Google/GoogleMail? Keine Anmeldung erforderlich!
Mit Google-Account einloggen
Mit Google-Account einloggen
Noch kein Account? Hier anmelden.



