Hallo Forum, ich hab da ein Problem und ich weiß absolut nicht mehr weiter. Seit so lieb und helft mir. Projektbeschreibung: Ich hab mir ein I/O Board gebaut mit dem 16F877 und alle I/O Pins auf Klemmen gelegt, sowie drei Ports auf LEDs und drei Prots direkt auf Taster. Kurz zur Problembeschreibung: Als ich das Board fertig gelötet hatte, hab ich die Spg zum Pic gemessen. Genau 5V die vom Spgreg kommen. Als ich den Pic reingedrückt hab, wurde der Spgreg heiß und das Netztgerät hat einen Kurzschluß angezeigt. Was ich schon unternommen hab: -Der Pic ließ sich vor anschluß der Spannung Programmieren über ICSP. Jetzt nicht mehr. -Auf der Versorungsspg von 12V hab ich keinen Durchfluß(Diodentester) -Auf der 5V Schiene hab ich in eine Richtung Durchfluß (600) und in die andere Richtung nichts. Ist das normal? Wo könnte mein Fehler liegen? Grüße Marc
Hallo, sorry, aber wie soll das jemand von hier an Hand dieser Angaben feststellen können? - Board falsch geroutet? (Lag die Spannung wirklich an den Pins der Fassung, wo sie hingehört?) - Zinnbrücke beim Löten gebaut? (Alle benachbarten Pins und Leiterbahnen auf Kurzschluß geprüft?) - Pic falsch in die Fassung gedrückt? (Ja, das geht und mein MAS hat es damals überlebt, obwohl er ziemlich schnell ziemlich heiß wurde...) Viel mehr Möglichkeiten fallen mir bei so einem Board, an dem ja noch nichts dranhängt, eigentlich nicht ein. Gruß aus Berlin Michael
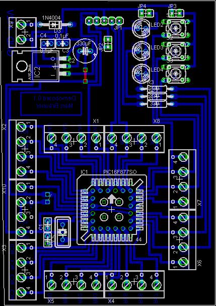
zu 1.: Da kann der Fehler wolh liegen. Hast du dir das Layout mal angeschaut? Hat die Spgreg Einheit vielleicht einen Fehler? zu 2: Hab ich zuerst auch gedacht. Da die Pins am PLCC Gehäuse beeinander liegen ist nicht der Fall. Hab ich unter dem Mikroskop angeschaut. Flußmittel ist nicht leitend oder? zu 3: Pic ist richtig eingesetzt, anderes geht der zu schwer rein.
Hast Du den PIC bei laufender Betriebsspannung reingedrückt? Dann könnte ich mir einen Latchup-Zustand vorstellen. Greetz kmt
Marc, was hast du eigentlich für Vorstellungen? Die Forumsteilnehmer sollen dein Layout überprüfen? Wir sollen Fehler in der Spgreg (kannst du eigentlich auch vernünftig schreiben?) Einheit suchen, ohne Schaltplan geschweige denn Bauteilwerte zu kennen? Wie wärs wenn du den PIC aus der Fassung nimmst und einfach mal die Spannungen misst? Allerdings bezweifele ich, dass dir bekannt ist, an welchen Punkten welche Spannung liegen sollte.
also beim 330µF kondensator sieht beim rechten anschluss es ein wenig so aus als ob da ein kurzer ist. (kann auch am jpg format liegen, n besseres bild währe ned schlecht) Sonst sieht es eigentlich gut aus, ich denke auch das du ihn entweder mal falsch rein hast oder bei laufender spannung rein hast. Da du ihn auch nicht mehr programmieren kannst denke ich auf jeden fall du hast den PIC geschrottet...
Erstmal Danke für eure Unterstützung! Ich hab das Layout noch mal etwas größer gepostet. Leider muss ich auch fest davon ausgehen, dass ich den PIC zerschoßen hab. Ein neuer ist schon unterwegs. Hatte gestern noch über zwei Drähte einen anderen Chip mit der 5V Spannung verbunden und das hatte funktioniert. Die Spanng liegt an der PLCC Fassung an den richtigen Pins an! Mfg Marc
> Ich hab das Layout noch mal etwas größer gepostet.
Wo denn o.O
lool. WEnn du den Spannungsregler 90Grad gedreht hättest, hättest du dir die Drahtbrücke und den Bogen sparen können ;-) .. nur mal so nebenbei. Achja.. wo ist denn der Resetwiderstand ? Kannst du mal den Schaltplan und vl ein Foto der gelötetn Platine posten?
Bitte melde dich an um einen Beitrag zu schreiben. Anmeldung ist kostenlos und dauert nur eine Minute.
Bestehender Account
Schon ein Account bei Google/GoogleMail? Keine Anmeldung erforderlich!
Mit Google-Account einloggen
Mit Google-Account einloggen
Noch kein Account? Hier anmelden.

