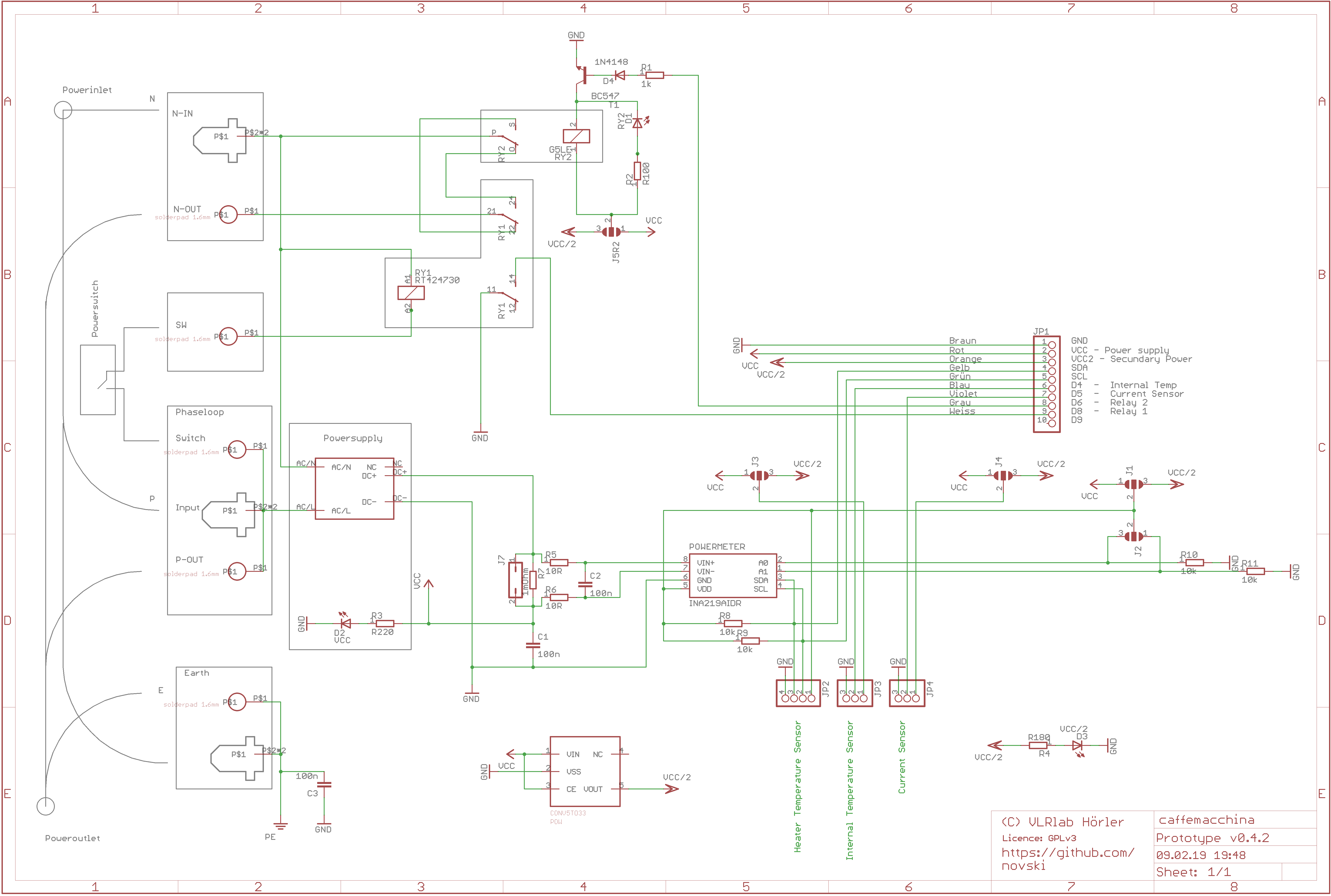
Mein PCB design scheint einen fehler zu haben. Ich schliesse zum schalten von RY2 einen Linkit 7688 Smart Duo an JP1. Das Netzteil ist ein Meanwell IRM-03-3.3. Da die Kaffemaschiene keinen zweifach umschalter besitzt musste ich mir um die Basisfunktion von manueler Einschaltung nicht einzuschränken eine spezielle schaltung ausdenken. Diese Gang-Schaltung ist dabei entstanden und es funktioniert grundsätzlich. Nur wenn der Schalter betätigt wird geht der uC runter und rebootet. Das ist etwas schade. Da ich kein Osziloskop besitze möchte ich wissen was eure Meinung ist. Was könnte der grund sein dass der uC Rebootet sobald ich den "powerswitch" betätige?
An der Spule des Relais fehlt eine Freilaufdiode. T1 ist daher vielleicht schon defekt. Das Wichtigste zur Klärung deines Problems fehlt jedoch: Der Schaltplan und ein Foto von der Beschaltung des Mikrocontrollers.
Außerdem sollte die Relay-Versorgung, nach Möglichkeit, von der Prozessorversorgung entkoppelt sein. Ansonsten knallt die Relay-EMK da voll durch.
Boris N. schrieb: > Mein PCB design scheint einen fehler zu haben. Sicher. Keine Freilaufdioden, und vom Layout sieht man nicht, im Schaltplan ist jedenfalls die Masseführung grausam. Relais sind gerne Quellen für Störungen. Man sollte da schon einige Aufbauhinweise befolgen. http://www.dse-faq.elektronik-kompendium.de/dse-faq.htm#F.25.2
Boris N. schrieb: > Was könnte > der grund sein dass der uC Rebootet sobald ich den "powerswitch" > betätige? Bei vielen MCs kann man den Resetgrund auslesen.
Hmmm... theoretisch wäre ja vorstellbar, die Funktion die das Relais schaltet hat einen Bug. Und der Resetgrund ist ein Stack Overflow.
> Stefanus F. schrieb: > An der Spule des Relais fehlt eine Freilaufdiode. T1 ist daher > vielleicht schon defekt. Das war der Grund! Erste Antwort und gleich richtig! Supper dieses Forum! Besten Dank Stefanus F. > Das Wichtigste zur Klärung deines Problems fehlt jedoch: Der Schaltplan > und ein Foto von der Beschaltung des Mikrocontrollers. Die Pins des uC sind am JP1 angeschrieben. Und den zugehörigen Typen des uC hab ich genannt. Linkit Smart 7688 Duo. > Cerberus schrieb: > Außerdem sollte die Relay-Versorgung, nach Möglichkeit, von der > Prozessorversorgung entkoppelt sein. Ansonsten knallt die Relay-EMK > da voll durch. Das ist aufgrund der möglichst kleinen Bauweise nicht möglich. Gibt es möglichkeiten dies mit Filter zu verbessern? > Michael B. schrieb: > ... im Schaltplan ist jedenfalls die Masseführung grausam. An welchen punkten kann ich die Masseführung verbessern? Erstmal herzilichen Dank an Alle! Das hauptproblem das der uC neustartete scheint mit einer Freilaufdiode behoben.
Boris N. schrieb: > Die Pins des uC sind am JP1 angeschrieben. Und den zugehörigen Typen des > uC hab ich genannt. Linkit Smart 7688 Duo. Das reicht aber normalerweise nicht. Bedenke, dass wir den Schaltplan von diesem Modul und deiner Platine nicht im Kopf haben - und schon gar nicht ein Bild deines Aufbaus. Den Plan solltest du selbst besorgen, statt von uns erwarten, für dich Nachforschungen anzustellen. Von Interesse ist, wie die Stromversorgung und die Reset-Beschaltung gemacht wurde und wie die Leitungen geführt sind. Falls dein µC erneut unerwartet resettet, reiche diese Infos nach.
Bitte melde dich an um einen Beitrag zu schreiben. Anmeldung ist kostenlos und dauert nur eine Minute.
Bestehender Account
Schon ein Account bei Google/GoogleMail? Keine Anmeldung erforderlich!
Mit Google-Account einloggen
Mit Google-Account einloggen
Noch kein Account? Hier anmelden.
