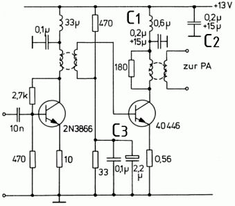
Hallo, obige Schaltung stammt aus dem Fragenkatalog der Bundesnetzagentur zur Amateurfunkprüfung Klasse A.Dort wird gefragt: "TG239 - Weshab wurden bei C1 , C2 und C3 je zwei Kondensatoren parallel geschaltet?" Die richtige Antwort soll lauten: "Der Kondensator mit geringer Kapazität dient jeweils zum Abblocken hoher Frequenzen, der Kondensator mit hoher Kapazität dient zum Ablocken niedriger Frequenzen." Was ich verstehe: Die Kapazität bildet einen frequenzabhängigen Widerstand nach: X = 1/(2*pi*f*C) Das heißt: Je kleiner die Kapazität, desto größer wird der frequenzabhängige Widerstand und vice versa. Auf obige Frage gemünzt, verstehe ich das so: Ich möchte gern für hohe und niedrige Frequenzen einen bestimmten frequenzabhängigen Widerstand. Wird f groß, muss ich C klein machen. Wird f klein, muss ich C groß machen. 1. Frage: Verstehe ich das korrekt? Will ich einen bestimmten Widerstandswert erreichen und rechnet man die Kapazität dann mit einer oberen und unteren (Grenz-)Frequenz aus? 2. Frage: Warum will ich überhaupt bestimmte Frequenzbereiche abblocken? Wenn ich sie nicht haben will, müsste ich sie nicht eher kurzschließen? 3. Frage: Nimmt man nicht eher Drosseln für sowas?
Es geht eher um die parasitären Effekte der realen Bauteile. Ein 15µF-Kondensator hat durch seinen gewickelten Aufbau auch eine nicht zu vernachlässigende parasitäre Induktivität, die sich bei höheren Frequenzen bemerkbar macht. So ein Kondensator ist eben nicht nur X_C, sondern bei höheren Frequenzen macht sich das X_L bemerkbar. Die Resonanzstelle ist bei kleinen keramischen Kondensatoren bei deutlich deutlich höhreren Frequenzen. Auch der ESR von Elkos ist deutlich höher, als der von Keramikkondensatoren.
Widerstand (ESR) und Induktivität (ESL) verhindern, dass die Impedanz beliebig klein wird. (Bild von https://www.murata.com/en-global/products/emiconfun/capacitor/2011/04/14/en-20110414-p1) ESL kann man durch kleinere Bauform verkleinern, deswegen werden mehrere verschiedene Kondensatoren kombiniert, um ein kleine Impedanz über einen möglichst großen Frequenzbereich zu erhalten. Allerdings kann da auch Antiresonanz auftreten: https://electronics.stackexchange.com/q/320363/29811
Moin, google mal nach sloa069.pdf von Texas Instruments. Da wird das recht ausfuehrlich beschrieben. Gruss WK
Jochen schrieb: > Was ich verstehe: > Die Kapazität bildet einen frequenzabhängigen Widerstand nach: > Das heißt: Je kleiner die Kapazität, desto größer wird der > frequenzabhängige Widerstand und vice versa. Das ist eben der Unterschied zwischen Theorie und Prazis. :-)
Irgendwo bildet die Parallelschaltung sogar einen Parallelschwingkreis. Bei einer Frequenz wo der große Kondensator schon induktiv ist, der kleine aber noch kapazitiv ist, läßt die gesamte Abblockwirkung messbar nach. Der Dip im Frequenzgang ist allerdings normalerweise vernachlässigbar.
Clemens L. schrieb: > Widerstand (ESR) und Induktivität (ESL) verhindern, dass die > Impedanz > beliebig klein wird. > (Bild von > https://www.murata.com/en-global/products/emiconfun/capacitor/2011/04/14/en-20110414-p1) > > ESL kann man durch kleinere Bauform verkleinern, deswegen werden mehrere > verschiedene Kondensatoren kombiniert, um ein kleine Impedanz über einen > möglichst großen Frequenzbereich zu erhalten. Allerdings kann da auch > Antiresonanz auftreten: > https://electronics.stackexchange.com/q/320363/29811 Wobei das inzwischen recht veraltete Binsenweisheiten sind. Vergleichen wir doch mal: Typ1:T520A476M2R5ATE090 (Tantal-Polymer, 47µF) Typ2:C0603C104K8RAC (Kerko, 0603, 100nF) Impdeanz Tantal Kerko 10MHz: 87m 119m 50MHz: 396m 415m 100MHz: 825m 699m 200MHz: 1,2 1,7 Quelle: http://ksim.kemet.com/ Erst in Richtung GHz wird der Tantal merklich schlechter als ein 100nF-Kerko. Da sieht man: Der 100nF paralell zu einem Ta-Polymer hat nicht den behaupteten Effekt. Merke: Man muss heute leider schon etwas genauer hinsehen. Ich muss schon sagen: Wenn das eine FUNKER(!!!) Prüfung ist, bin ich enttäuscht :-(
Name: schrieb: > Ich muss schon sagen: Wenn das eine FUNKER(!!!) Prüfung ist, bin ich > enttäuscht :-( Liegt aber auch daran, dass 1. der Fragenkatalog nicht stündlich aktualisiert wird, um dem technischen Fortschritt stand zu halten, 1.a Z.B. musste ich im Jahre 1999 auch noch nach dem Katalog von 1988 lernen und Landeskenner von Ostblockstaaten lernen, die es schon lange nicht mehr gab und mich mit Germanium-Legierungstransistoren mit 500 µA Leckstrom befassen. 2. kann und muss nicht jeder Funkamateur sich immer gleich die neusten Bauteile mit optimalen Eigenschaften vom Distri als Sample schicken lassen sondern es wird auch mal Ware vom Flohmarkt oder Schrott verbastelt. Von daher schadet es nicht, zu wissen, welche Überraschungs-Effekte nichtideale Bauteile bringen, und wie man sich helfen kann. Ich glaube, die digitale Signalverarbeitung und SDRs sind bis heute noch nicht bis zum Fragenkatalog vorgedrungen und leider auch noch nicht bis zu den meisten OMs. Schade eigentlich.
Jochen schrieb: > 2. Frage: Warum will ich überhaupt bestimmte > Frequenzbereiche abblocken? Wenn ich sie nicht > haben will, müsste ich sie nicht eher kurzschließen? Das ist doch dasselbe. Ein Abblockondensator schließt die Störströme zur Masse kurz und "stabilisiert" so kurzzeitig die Spannung. Da der (Schein-)Widerstand des Kondensators für die störenden Wechselströme gering ist, ist auch der Spannungsabfall, den diese Wechselströme hervorrufen, gering. Da der Scheinwiderstand das Kondensators für die Gleichströme extrem groß ist, fließen diese Gleich- ströme am Kondensator vorbei, während die Wechsel- ströme zur Masse hin abgeleitet werden. > 3. Frage: Nimmt man nicht eher Drosseln für sowas? Das hängt davon ab, ob Du das Element längs oder quer in den Stromweg schaltest. Siebdrosseln kommen längs (in Reihe) in den Stromweg, Kondensatoren parallel. Eins der Elemente kann notfalls durch einen Widerstand ersetzt werden; faktisch notwendig sind immer beide. In vielen Fällen ist das Längselement nicht explizit zu erkennen; die üblichen einfachen Trafo-Netzteile aus Trafo, Graetz-Brücke und Elko verwenden den Innenwiderstand von Trafo und Dioden als Tiefpass- widerstand -- was nicht schön, aber allseits üblich ist.
Marek N. schrieb: > Auch der ESR von Elkos ist deutlich höher, als der von > Keramikkondensatoren. Das stimmt, aber das kann durchaus von Vorteil sein: Die Gefahr parasitärer Resonanzen ist dadurch viel geringer, weil die Güte dieser parasitären Schwingkreise viel niedriger ist.
Egon D. schrieb: > die üblichen einfachen Trafo-Netzteile > aus Trafo, Graetz-Brücke und Elko verwenden den > Innenwiderstand von Trafo und Dioden als Tiefpass- > widerstand Stark wirksam nur bei Trafo-Netzteilen mit relativ kleiner Leistung, und ganz besonders bei diesen ist doch die Widerstands-Komponente der Dioden (verglichen mit der des Trafos selbst) praktisch bedeutungslos? Zumeist wirkt doch sogar die ( i.A. recht geringe) Streuinduktivitaet noch eher Strombegrenzend bzw. -glaettend, als moderne (#) Dioden? (# Ueber z.B. Selen-GR spricht hier ja kein Mensch mehr, oder? :) Sollte ich mich denn da wirklich so sehr getaeuscht haben? Oder hast Du diese "Dioden-inhaerente Widerstandskomponente" einfach genannt, weil es sie eben gibt, und sie auch mit-wirkt ... wenn auch nicht in ausschlaggebendem Maße - also v. m. einfach falsch aufgefaßt, das? Was ich in dem Sinne noch kenne, ist bei NT mit Netzfilter die (Mit-) Benutzung des Drahtwiderstandes der Common Mode Choke gegen d. Inrush. Und - aehnlich gelagert, aber doch anders - die Nutzung einer CMC mit absichtlich hoher Streuinduktivitaet, um auch einstufig (1 Drossel, die CMC) passable Gegentakt-Einfuegungsdaempfung mit zu erreichen. Harald W. schrieb: > Das ist eben der Unterschied zwischen Theorie und Prazis. :-) Sofern die Theorie (noch) keine paras. Eigenschaften beinhaltet: Ja.
Könnt ihr mir ein Beispiel geben? Sowas wie: Zu erwarten sind Störfrequenzen im Bereich von x-y aufgrund von z. Um diese kurzzuschließen muss man den Abblockkondensator wie folgt dimensioneren... Mögliche auftretende parasitäre Effekt durch diesen Abblockkondensator, können mit einem zusätzlichen Abblockkondensator mit folgender Dimensionierung gelöst werden. Ich habe eine Ahnung wovon ihr redet, aber ich kriege das immer noch nicht alles zusammen.
Jochen schrieb: > Zu erwarten sind Störfrequenzen im Bereich von x-y Marek N. schrieb: > So ein Kondensator ist eben nicht nur X_C, > sondern bei höheren Frequenzen macht sich das X_L bemerkbar. > Die Resonanzstelle ist bei kleinen keramischen Kondensatoren bei > deutlich deutlich höhreren Frequenzen. Der Kondensator-Wert (Kapazitaet) bildet mit dem ESL (Induktivitaet) einen Serienschwingkreis. Dessen Resonanzfrequenz sollte im Idealfall ein Vielfaches der hoechsten abzublockenden Frequenz sein (moeglichst > 10fach, besser mehr als weniger). Es geht in Deiner Frage anfaenglich um en einen Kondensator, der den noetigen Kapazitatswert fuer eine Anwendung ausmacht (z.B. braucht man irgendwo mindestens 1mF, dort ist es hoechstwahrscheinlich ein Elko). Leider mit relativ hohen ESL/ESR Werten - Resonanzfrequenz eventuell nur "knapp" oberhalb der max. Frequenz von Interesse. Nun wird hier ein zusaetzlicher C parallel geschaltet, der zwar geringe Kapazitaet, aber auch Spitzenwerte (sehr niedrig) bei ESR und ESL... Das ist der Grundzusammenhang. Was ist Deine genaue Frage dazu?
m.c. schrieb: > Zumeist wirkt doch sogar die ( i.A. recht geringe) > Streuinduktivitaet noch eher Strombegrenzend bzw. > -glaettend, als moderne (#) Dioden? Klar. Die Streuinduktivität hatte ich im Moment des Schreibens einfach vergessen. :) Das Ganze ist ohnehin nicht so trivial, weil bei Ringkerntrafos die Streuinduktivität nicht so besonders groß ist... Die Kernidee bleibt aber dieselbe: Es gibt keine separate Längsimpedanz, sondern als solche wirkt die Summe der Bauteile, die ohnehin vorhanden sind. An einer idealen Spannungsquelle ist ein Siebelko wirkungslos.
Erstmal vielen Dank für euren Antworten. m.c. schrieb: > Der Kondensator-Wert (Kapazitaet) bildet mit dem ESL (Induktivitaet) > einen Serienschwingkreis. Dessen Resonanzfrequenz sollte im Idealfall > ein Vielfaches der hoechsten abzublockenden Frequenz sein (moeglichst >> 10fach, besser mehr als weniger). > > Es geht in Deiner Frage anfaenglich um en einen Kondensator, der den > noetigen Kapazitatswert fuer eine Anwendung ausmacht (z.B. braucht man > irgendwo mindestens 1mF, dort ist es hoechstwahrscheinlich ein Elko). > > Leider mit relativ hohen ESL/ESR Werten - Resonanzfrequenz eventuell > nur "knapp" oberhalb der max. Frequenz von Interesse. Nun wird hier > ein zusaetzlicher C parallel geschaltet, der zwar geringe Kapazitaet, > aber auch Spitzenwerte (sehr niedrig) bei ESR und ESL... > > Das ist der Grundzusammenhang. Was ist Deine genaue Frage dazu? Den Grundzusammenhang verstehe ich jetzt, Danke für die Zusammenfassung. Was ich noch nicht verstehe: In vielen Fragen zur Amateurfunkprüfung wird immer wieder thematisiert, dass sich Elkos, wie von euch gezeigt, nicht als Hochfrequenzkondensatoren eignen. Es werden dort in der Regel Keramikkondensatoren empfohlen. Wenn ich nun weiß, dass bestimmte Kondensatortypen Probleme machen, z.B. aufgrund ihrer ESL, warum sollte ich sie dann verwenden (sie überhaupt im Design der Schaltung vorsehen?). Vom Gefühl her hätte ich gesagt, es geht hier um Einstrahlung von außen. Die Schaltung ist ja ein Breiband HF Verstärker. Ich hätte vermutet, man will dort natürlich keinesfalls irgendwelche HF Einstreuungen verstärken. Also versucht man diese kurzzuschließen. Wenn ich aber jeweils den 2. Kondensator nur deshalb hätte, um parasitäre Effekte des ersten zu "fixen", warum tausche ich dann nicht gleich den ersten Kondensator gegen einen der für Hochfrequenz besser geeignet ist? Ist mein "Problem" jetzt besser verständlich?
Moin, Jochen schrieb: > Wenn ich nun weiß, dass bestimmte > Kondensatortypen Probleme machen, z.B. aufgrund ihrer ESL, warum sollte > ich sie dann verwenden (sie überhaupt im Design der Schaltung > vorsehen?). Naja, weil halt bestimmte Kondensatortypen nicht nur Probleme machen, sondern eben auch wichtige, in der Schaltung erwuenschte Eigenschaften haben. Bei Elkos eben hohe Kapazitaet bei (im Vergleich zu damaligen Alternativen) kleinem Platzbedarf und Preis. Und wenn man die Probleme eh' schon kennt und einfach in den Griff kriegen kann, warum dann nicht einsetzen? Mittlerweile gibts auch hochkapazitive Keramikkondensatoren, zu den Zeiten, als diese Pruefungsaufgaben/Schaltungen designed wurden, hat da sicher noch keiner dran gedacht. Aber natuerlich haben diese heutigen hochkapazitiven Keramikkondensatoren auch wieder ihre Nachteile, die Elkos nicht haben (Nichtlinearitaet, ggf. zu niedrigen ESR, Mikrophonie,usw.). Irgendeine Kroete muss man immer schlucken. Und wenn man sie zusammen mit einer anderen Kroete irgendwie leichter runterbekommt... Gruss WK
Danke, das verstehe ich. Um ehrlich zu sein hatte ich angenommen, dass die Schaltung auch heute noch so "gebaut" werden würde. Wenn diese Art Schaltungsdesign allerdings schon Jahrzehnte veraltet ist, erklärt das vieles.
Bitte melde dich an um einen Beitrag zu schreiben. Anmeldung ist kostenlos und dauert nur eine Minute.
Bestehender Account
Schon ein Account bei Google/GoogleMail? Keine Anmeldung erforderlich!
Mit Google-Account einloggen
Mit Google-Account einloggen
Noch kein Account? Hier anmelden.

