Forum: Mikrocontroller und Digitale Elektronik P-Kanal Mosfet Alternativ zu SI2365 gesucht


von RobertW (Gast)


Lesenswert?

Hallo Leute,

ich bin zwar interessierter Hobby-Elektroniker und kann Schaltungen 
nachbauen, tu mich aber schwer, Datenblätter auf das zu lesen und 
verstehen, was wirklich wichtig ist.

In einer Schaltung wird ein P-Kanal Mosft "Si2365" benutzt (Links und 
Datenblätter am Ende).

Leider gibt es den nur als SMD-Bauteil, was gerade im Prototypen ewtas 
komplizierter ist, wenn man die Schaltung auf Lochraster oder Steckbrett 
ausprobiert. Mir wäre eine Gehäuseform TO-220 da deutlich lieber und 
einfacher.

Kann mir ein Fachmann eine Alternative mit TO-220 empfehlen?
- geschaltet wird eine Spannung von 3,3 Volt
- die Schaltung erfolgt über einen Arduino-Pin (also mit entsprechend 
wenig Strom)
- im Idle-Betrieb (Sleep) sollte das Ding möglich wenig Strom 
verbrauchen wegen Batteriebetrieb


Vielen Dank für Euren Input!

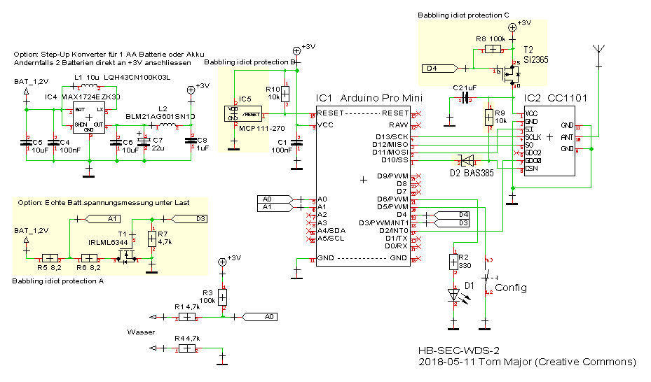
Schaltung: 
https://raw.githubusercontent.com/TomMajor/SmartHome/master/Info/Babbling%20Idiot%20Protection/Images/Schaltung.png
Si2365 Dabla: http://www.vishay.com/docs/72024/72024.pdf

Außerdem würde mich interessieren, ob ich das DaBla des Si2365 richtig 
verstehe, dann kann ich mir das nächste Mal vielleicht selbst helfen
- die Schaltungspannung Vgs sind +- 8V
- geschaltet werden kann Vds max. 20 V mit Id 3,7 A kontinuierlich
- im Idle Betrieb oder ausgeschaltet (G = 0V, D = 3,3V) würde das Ding 
max. Idss = 1 uA verbrauchen
- im umgekehrten Fall (G = 3,3V, D = 0 V), der aber in meiner Schaltung 
nicht möglich wäre, ist der Verbrauch Igss = 100 nA

von ULP (Gast)


Lesenswert?

RobertW schrieb:

> - im Idle-Betrieb (Sleep) sollte das Ding möglich wenig Strom
> verbrauchen wegen Batteriebetrieb

cc1101: 200 nA sleep mode current consumption,,

..ist nicht wirklich viel:  P-FET => Tonne

von hinz (Gast)


Lesenswert?

RobertW schrieb:
> Kann mir ein Fachmann eine Alternative mit TO-220 empfehlen?

Gibts nicht.

Mach dir eine kleine Adapterplatine, oder kauf dir eine Packung davon 
für EUR 1,- incl Porto aus China.

von RobertW (Gast)


Lesenswert?

>> - im Idle-Betrieb (Sleep) sollte das Ding möglich wenig Strom
>> verbrauchen wegen Batteriebetrieb
>
> cc1101: 200 nA sleep mode current consumption,,
>
> ..ist nicht wirklich viel:  P-FET => Tonne

Es gibt nicht um den Sleep-Mode. Es geht darum, dass bei einem 
Spannungsabfall Arudino und/oder CC1101 zu einem Dauersender werden 
können, bis die Batterien komplett versagt.

Nicht nur, dass dieser Dauersender potentiell die Bundesnetzagentur auf 
den Plan rufen kann, stört es vorallem die Kommunikation anderer Sender 
auf dieser Frequenz, d.h. bei einer Homematic (da kommt das her) fallen 
dann die anderen Komponenten auch aus. :(

> Gibts nicht.
> Mach dir eine kleine Adapterplatine, oder kauf dir eine Packung davon
> für EUR 1,- incl Porto aus China.

OK, danke. Dann war mein Suche gar nicht so schlecht, denn zu dem 
Schluss bin ich auch gekommen, mangels echtem Fachwissen war ich aber 
nicht sicher.

von HildeK (Gast)


Lesenswert?

RobertW schrieb:
> - im Idle Betrieb oder ausgeschaltet (G = 0V, D = 3,3V) würde das Ding
> max. Idss = 1 uA verbrauchen
> - im umgekehrten Fall (G = 3,3V, D = 0 V), der aber in meiner Schaltung
> nicht möglich wäre, ist der Verbrauch Igss = 100 nA

Das sind doch zwei ganz verschiedene Dinge!
Idss ist der maximal Reststrom D-S bei -16V an D, wenn der Transistor 
auf OFF ist. Den Strom verbraucht der FET nicht, er lässt ihn fließen 
...

Igss ist der Leckstrom des Gates, letztlich wegen der endlichen 
Isolation zwischen Gate und Source, wenn du an das Gate ±8V anlegst. 
Sind es 0V, dann wird auch dieser Strom nicht fließen.

Beide Werte sind Maximalwerte. Du musst schon sehr viel 'Glück' haben, 
wenn du einen erwischt, bei dem diese Werte zu messen sind.

von Manfred (Gast)


Lesenswert?

RobertW schrieb:
> Gehäuseform TO-220

Wenn ich das richtig einschätze, geht es um einen P-Kanal Logic-FET ohne 
besondere Anforderungen.

Hier liegen ein paar NDP6020P (das P ist wichtig!) in der Schublade, die 
sind ab VGS -2,5V spezifiziert.

Bitte melde dich an um einen Beitrag zu schreiben. Anmeldung ist kostenlos und dauert nur eine Minute.
Bestehender Account
Schon ein Account bei Google/GoogleMail? Keine Anmeldung erforderlich!
Mit Google-Account einloggen
Noch kein Account? Hier anmelden.