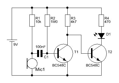
Hallo, Ich versuche gerade die „Klatsch Schaltung“ zu verstehen dazu hab ich mir schon mehrere Beiträge hier durchgelesen aber keine passende Antwort gefunden. Kann mir vielleicht jemand erklären wozu der Kondensator hier in der Schaltung benötigt wird?
Dominik schrieb: > Kann mir vielleicht jemand erklären wozu der Kondensator hier in der > Schaltung benötigt wird? Er trennt die Versorgungsspannung des Mikrofons von der Basisvorspannung des ersten Transistors. Dabei lässt er die Wechselspannung des Mikrofons zur Basis durch. Das wird oft auch 'Koppelkondensator' genannt.
Dominik schrieb: > Kann mir vielleicht jemand erklären wozu der Kondensator hier in der > Schaltung benötigt wird? Um niederfrequente Signale herauszufiltern (bis hin zur Gleichspannung). Die Grenzfrequenzu liegt hier bei 1,59Hz.
Wenn du da bei bleiben willst, solltest du dich in das Ltspice einarbeiten. Dauert zwar einige Tage, aber danach kannst du selbst ausprobieren, was passiert, wenn du den Kondensator weg lässt.
Bitte melde dich an um einen Beitrag zu schreiben. Anmeldung ist kostenlos und dauert nur eine Minute.
Bestehender Account
Schon ein Account bei Google/GoogleMail? Keine Anmeldung erforderlich!
Mit Google-Account einloggen
Mit Google-Account einloggen
Noch kein Account? Hier anmelden.
