Hallo zusammen, hab ei Problem mit einen Graphic LCD der Fa. Newheaven Es ist ein 128*64 pixel LCD an einem Microcontroller. Type: NHD-C12864WO-B1TMI#-M https://www.newhavendisplay.com/nhdc12864wob1tmim-p-2951.html Leider passen die darstellung des Herstellers und was ich bekomme nicht überein. => Bilder Anhang Habe schon an allen möglichen Parameter gedreht. Der Strom der Beleuchtung ist auf max. 60mA eingestellt( Konstantstromquelle) Die Ansteuerung an sich klappt problemlos. Aber je mehr Zeilen ich draufschreibe umso "beschissener" sieht es aus. Weis jemand Rat? Danke im Vorraus.... Roger
Roger schrieb: > die darstellung des Herstellers und was ich bekomme Der Unterschied: dein Bild ist kein Fake. Das aus dem Link aber schon. Das sieht man schon daran, dass die Wellen tatsächlich wellig und die Symbole Thermometer und Ausrufezeichen so liebevoll mit abgerundeten Ecken dargestellt sind...
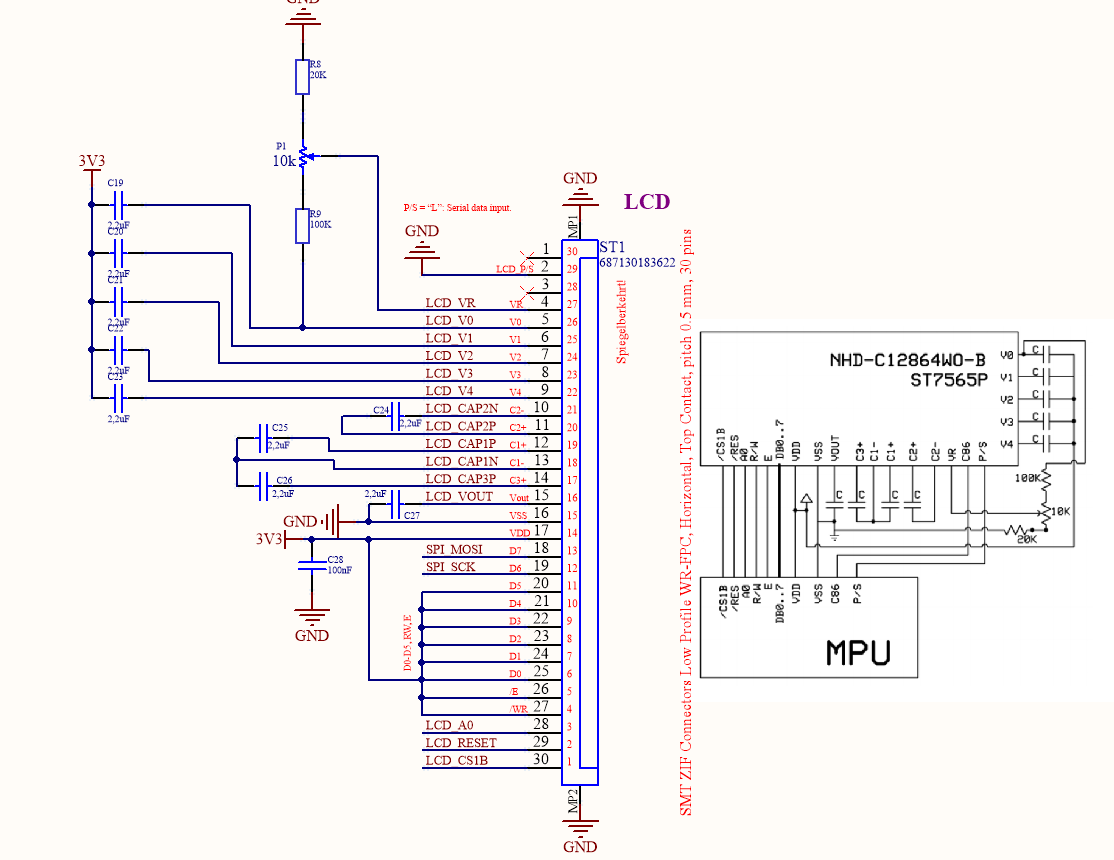
Sind alle 10 Kondensatoren so angeschlossen wie im Datenblatt? Der von Pixel zu Pixel unterschiedliche Kontrast abhängig vom restlichen Inhalt der Zeile/Spalte sieht nach instabilen V0...V4 aus. Das LCD ist kein TFT, also wird es nie ganz so knackig aussehen wie auf der Webseite, aber so matschig sollte es auch nicht sein.
Tassilo H. schrieb: > Sind alle 10 Kondensatoren so angeschlossen wie im Datenblatt? Dazu muss er das Display erstmal gewaltsam öffnen: https://www.newhavendisplay.com/images/large/NHD-C12864WO-B1TMI-M-front_LRG.jpg
Lothar M. schrieb: > Tassilo H. schrieb: >> Sind alle 10 Kondensatoren so angeschlossen wie im Datenblatt? > Dazu muss er das Display erstmal gewaltsam öffnen: > https://www.newhavendisplay.com/images/large/NHD-C12864WO-B1TMI-M-front_LRG.jpg Nö, die Anschlüsse dafür sind nach Datenblatt alle rausgeführt auf dem 30pol. Folienleiter.
Roger schrieb: > Hallo zusammen, > > hab ei Problem mit einen Graphic LCD der Fa. Newheaven > Es ist ein 128*64 pixel LCD an einem Microcontroller. Type: > NHD-C12864WO-B1TMI#-M > https://www.newhavendisplay.com/nhdc12864wob1tmim-p-2951.html > > Leider passen die darstellung des Herstellers und was ich bekomme nicht > überein. => Bilder Anhang > > Habe schon an allen möglichen Parameter gedreht. Der Strom der > Beleuchtung ist auf max. 60mA eingestellt( Konstantstromquelle) > > Die Ansteuerung an sich klappt problemlos. Aber je mehr Zeilen ich > draufschreibe umso "beschissener" sieht es aus. > > Weis jemand Rat? Danke im Vorraus.... > > Roger schreibst du im Loop? oder nru 1x und dann nie wieder? ggf schreibe mal alle pixel
benutze Photoshop...wie der Hersteller.. Du siehst ja das das Displaybild hingemahlt ist.
Roger schrieb: > Habe schon an allen möglichen Parameter gedreht. Hast du es denn so angeschlossen wie auf Seite 4 inm Datenblatt beschrieben ? Was passiert wenn du an VR drrehst ? Wie gross sind deine Kondensatoren ?
Hallo, habe folgende Beschaltung mit 2,2uF Keramikkondensatoren. Werde mal 4,7uF Kerkos reinsetzten. Roger
Ich Schreibe 1x den Kompletten Bildbuffer. Habe die C auf 4,7uF erhöht. Keine besserung. :-( Roger
Hmm, und die Initialisierung ist wie im Datenblatt, insbesondere werden diese Werte geschrieben? comm_out(0xA2); comm_out(0x25); comm_out(0x2F); Wenn das auch stimmt, dann hab ich auch keine Ideen mehr.
Hallo, das ist mein Init: gLcdWriteCommand(0xA1); // ADC Select (Segment Driver Direction Select) (A0=Normal oder Reverse= 0xA1) gLcdWriteCommand(0xC0); // COM output scan direction (0xC0= Normal mit COM0~COM63 oder 0xC8 mit COM63~COM0) gLcdWriteCommand(0xA6); // Display normal ( A6 = normal, A7= Invers) gLcdWriteCommand(0x20); // V0 Voltage Regulator Internal Resistor Ratio Set: Small = 0x20..Lage = 0x27 gLcdWriteCommand(0xA2); // LCD Bias Set: 1/9 (Duty 1/65) gLcdWriteCommand(0x2F); // Power Controller Set: Booster, Regulator and Follower on gLcdWriteCommand(0xF8); // Booster Ratio Select Mode Set (Double Byte Command) gLcdWriteCommand(0x00); // ..Booster Ratio Register Set : 4 gLcdWriteCommand(0x81); // The Electronic Volume Mode Set (Double Byte Command) gLcdWriteCommand(0x15); // ..Electronic Volume Register Set: 00-3F gLcdWriteCommand(0xB0); // Set page = 0 gLcdWriteCommand(0x40); // Display Start Line Set ( 0x40= LineAdress 0 .. 0x7F = LineAdress 63) gLcdWriteCommand(0xAF); // Display All Points ON/OFF (ON= 0xAF, OFF =0xAE)
Roger schrieb: > > gLcdWriteCommand(0x20); // V0 Voltage Regulator Internal Resistor > Ratio Set: Small = 0x20..Lage = 0x27 Nach dem Beispiel aus dem Datenblatt sollte das 0x25 sein.
Roger schrieb: > Habe die C auf 4,7uF erhöht. Mach mal nen 1 µF oder so an den Schleifer deines Potis gegen GND. W.S.
Roger schrieb: > Leider passen die darstellung des Herstellers und was ich bekomme nicht > überein. => Bilder Anhang Zeig doch bitte mal Dein Display ohne Gehäuse - so wie auf dem Bild des Herstellers mit dem Folien-Anschlusskabel etc. (natürlich angeschlossen an Deinen MC ... :-) ).
Hallo, Danke für die Antworten. gemessen an den Kondsatoren gegen Masse. Vout = 10.96V V0 = 9,41V V1 = 8,55V V2 = 7,32V V3 = 2,18V V4 = 1,10V morgen folgen Bilder... Roger
Miß mal die Spannungen an den C1..3 Anschlüssen. In der Regel werden die Spannungen vervielfacht, d.h. bei VCC = 3V, sollte man 6V, 9V, 12V messen können.
Hallo zusammen hier aktuell gemessene Spannungen (Anhang LCD4) Habe die beschaltung nochmal konntrolliert und einen 1uF an Poti Schleifer gegen Masse. es ist etwas besser geworden ( Eindruck) Aktuell diese Darstellung bei Init: (Anhang LCD5) gLcdWriteCommand(0xA2); gLcdWriteCommand(0xA1); gLcdWriteCommand(0xC8); gLcdWriteCommand(0xC0); gLcdWriteCommand(0x40); gLcdWriteCommand(0x25); gLcdWriteCommand(0x19); gLcdWriteCommand(0x2F); gLcdWriteCommand(0xAF); Layout Anhang 6 Aner der Kontrast ist doch immer noch zu hoch. Man sieht doch zu stark den Pixelhintergrund. Belduchtung ist maximal (60mA) Roger
Tja, so ist dass halt wenn der Hersteller am Controller spart. Laut Controller Datenblatt: Maximum Display Size 2", mit Ladepumpe wird empfohlen "<1.8". Mein persönlichen Erfahrungen mit NHD sind derartig schlecht, dass ich deren Displays Zukünftig komplett meiden werden wo es geht. Am besten sind deren OLEDs mit SPI wo man während des Transfer die SPI Wort-Breite ändern muss. (Erstes Wort 9 bit oder so, danach gehts dann mit 8 Bit Weiter, nein zweimal 8 Bit mit den ersten 7 Bit auf "0" funktioniert nicht...) Man sollte auf jeden Fall die Möglichkeit vorsehen das Display von der MCU aus komplett Power-Cyclen zu können. Definierte Reset mit Kommandos ist da bei einigen nämlich auch Fehlanzeige...
Bitte melde dich an um einen Beitrag zu schreiben. Anmeldung ist kostenlos und dauert nur eine Minute.
Bestehender Account
Schon ein Account bei Google/GoogleMail? Keine Anmeldung erforderlich!
Mit Google-Account einloggen
Mit Google-Account einloggen
Noch kein Account? Hier anmelden.





