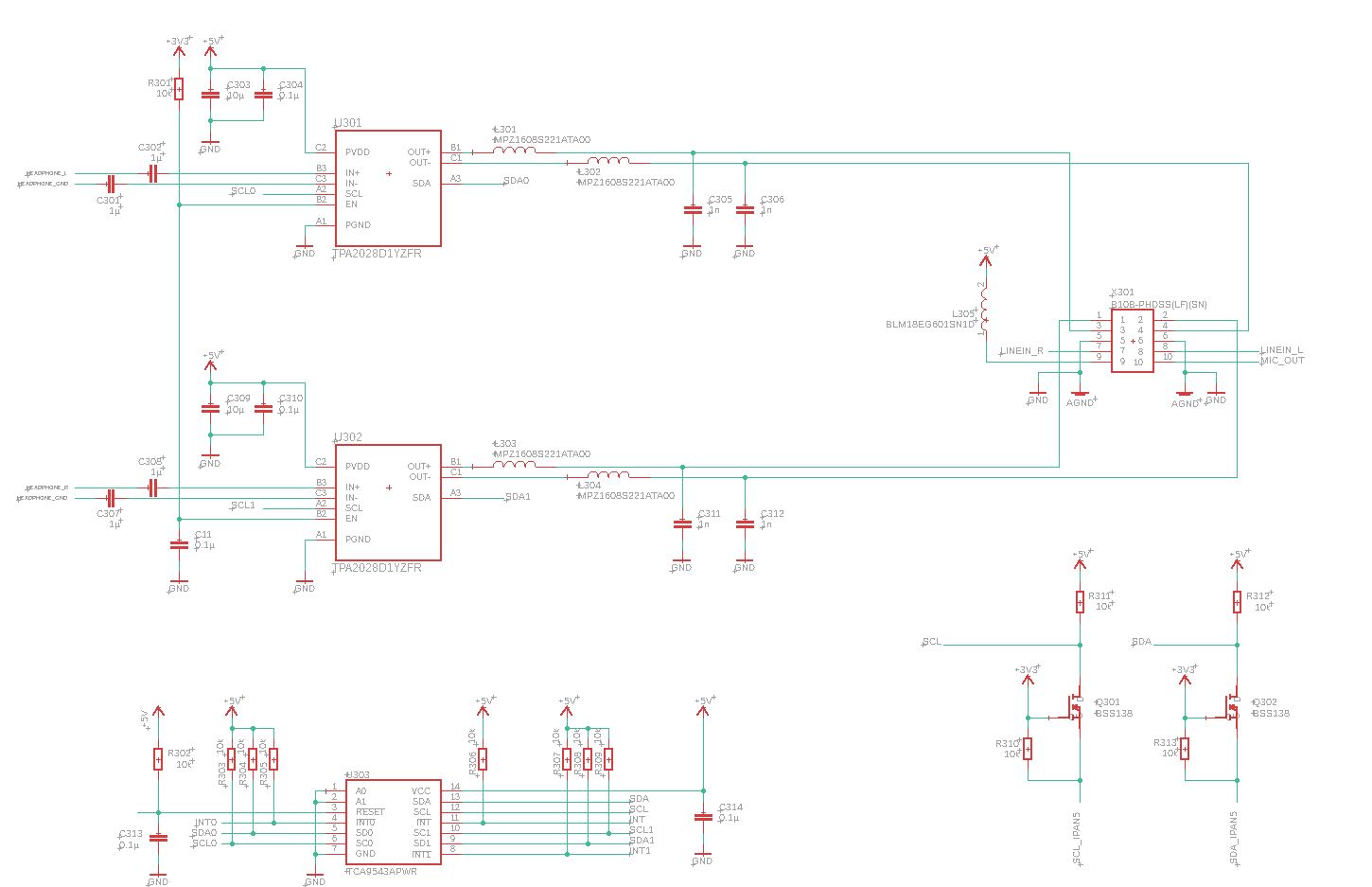
Guten Morgen zusammen, zwei meiner Audioverstärker habe leider die gleiche I²C Adresse. Dazu habe ich einen Multiplexer gefunden und das passend beschaltet. Könntet Ihr vielleicht drüberschauen, ob das so passt? MfG
Erich H. schrieb: > zwei meiner Audioverstärker habe leider die gleiche I²C Adresse. Was es jetzt nicht alles gibt! Haben die auch noch eine Telefonnummer, MAC und IP-Adresse?
Brauchst Du unterschiedliche AGC Parameter oder könnte es auch der TPA2026D2 für Dich tun ?
Erich H. schrieb: > ob das so passt Den teuren Exoten TCA9543 der auch noch mühsam programmiert werden muss könnte man sich sparen wenn man ein zweites I2C softwarebasiert baut, oder EN der TPA2028 einfach an Portausgänge legt statt immer einzuschalten, oder SCLK simpel mit TTL Logik durch eine Steuerleitung (PortPin) umschaltet. Wer verbaut WLCSP freiwillig den TPA2028 ausser einem Smartphonefabrikanten ?
Bitte melde dich an um einen Beitrag zu schreiben. Anmeldung ist kostenlos und dauert nur eine Minute.
Bestehender Account
Schon ein Account bei Google/GoogleMail? Keine Anmeldung erforderlich!
Mit Google-Account einloggen
Mit Google-Account einloggen
Noch kein Account? Hier anmelden.
