Forum: Analoge Elektronik und Schaltungstechnik LM2596-ADJ: Ausgangsspannung bricht ein


von Michael K. (michael_kpunkt)


Angehängte Dateien:

Lesenswert?

Hallo zusammen,

ich muss hier mal um Hilfe nachfragen.
Ich habe ein Problem mit dem Spannungsregler LM2596ADJ, bei Belastung 
bricht die Ausgangsspannung ein. Ich habe dazu schon einiges gelesen, 
weitergeholfen hat es nur teilweise.

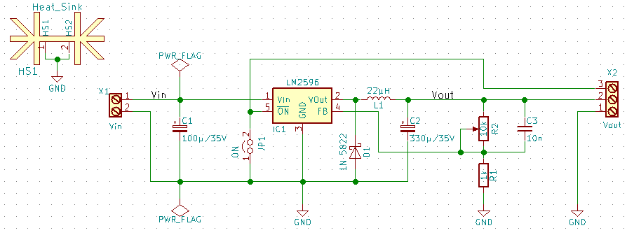
Schaltplan und Layout habe ich angehängt. Aufgebaut ist die Schaltung 
z.Z. auf einer selbst geätzten Platine.

Ich vermute, dass die Spule nicht so ganz ideal ist, bin aber 
überfordert das aus dem Datenblatt herauszulesen. Mit dem Datenblatt 
habe ich sowieso einige Probleme, z.B. ist dort auf Seite 10 in der 
Beispielrechnung Vsat einmal mit 1,5V (richtig) und einmal mit 5V 
benutzt wurden.


Eingangskondensator: Panasonic HD-Serie
Ausgangskondensator: Panasonic FK-Serie


Als Spule habe ich bereits mehrere probiert, zum einen Eaton DR127 und 
eine von Würth Elektronik, deren Typ ich nicht kenne, da von einer 
Schrottplatine wiederverwertet. Sie ist etwa 50% höher als die Eaton.

Eingangsspannung sind 12V, Ausgangsspannung 6V. Als Ausgangsstrom 
sollten 2,5 - 3A möglich sein.

Hier meine Versuche:
1
Spule           Vout bei 1A     Vout bei 2A
2
22µH DR127      5,2V            4,6V
3
33µH DR127      5,1V            4,6V
4
47µH DR127      5,1V            4,5V
5
22µH Würth-E    5,3V            4,7V

Datenblatt LM2596-ADJ:
https://cdn-reichelt.de/documents/datenblatt/A200/LM2596TVADJG.pdf
Datenblatt Spule:
https://www.reichelt.de/index.html?ACTION=7&LA=3&OPEN=0&INDEX=0&FILENAME=B300%2FDR-SERIES_ENG_TDS.pdf


Danke Micha

von Michael B. (laberkopp)


Lesenswert?

Michael K. schrieb:
> Ich vermute, dass die Spule nicht so ganz ideal ist, bin aber
> überfordert das aus dem Datenblatt herauszulesen.

Na ja, die 22uH Spule schafft laut Datenblatt 1.67A,
DR73-220-R 22.0 22.65 1.62 1.67 0.107 17.0
der LM2596 lässt pro Puls aber bis zu 7.5A zu.
Current Limit (Peak Current, Notes 2 and 3) ICL 4.2 3.5 5.6 6.9 7.5 A
Klar ist die Spule hoffnungslos unterdimensioniert.

von Michael K. (michael_kpunkt)


Lesenswert?

Michael B. schrieb:

> Na ja, die 22uH Spule schafft laut Datenblatt 1.67A,
> DR73-220-R 22.0 22.65 1.62 1.67 0.107 17.0
> der LM2596 lässt pro Puls aber bis zu 7.5A zu.

Ich habe aber eine DR127. Das verlinkte Datenblatt beschreibt einige 
Serien von Eaton. Mit der DR127 sollten 4A möglich sein, das hielt ich 
Anfangs für ausreichend. Ich gebe aber zu, aus dem Datenblatt nicht 
herauslesen zu können, wie das bei 150kHz aussieht.

Danke, Gruss Micha

von (prx) A. K. (prx)


Lesenswert?

Michael B. schrieb:
> Na ja, die 22uH Spule schafft laut Datenblatt 1.67A,
> der LM2596 lässt pro Puls aber bis zu 7.5A zu.

Laut Datasheet sollte die Spule 1.15 x I(load) abkönnen. Bei seinen 3A 
also 3,5A. Die 7,5A sind Peaks, die im Normalbetrieb nicht vorkommen.

von (Gast)


Lesenswert?

Ist das eine einseitige Platine? Das Layout finde ich 
verbesserungswürdig. VOut muss durch die dünne Leitung zwischen Pin 1 
und 3 durch. Vielleicht ist bei der selbst geätzten Platine die 
Leiterbahn dazwischen einfach etwas sehr dünn geworden?

von Roland E. (roland0815)


Lesenswert?

Schaue dir die Referenzlayout im National Datenblatt an.

von Achim S. (Gast)


Lesenswert?

Michael K. schrieb:
> Eingangskondensator: Panasonic HD-Serie

dessen ESR ist im Datenblatt leider nur indirekt - über tan(delta) - und 
nur für 120Hz angegeben. Rechnerisch komme ich aus der Datenblattangabe 
auf einen ESR von ca. 2 Ohm bei 120 Hz - was ein extrem großer Wert 
wäre. Am Eingang braucht dein Buck unbedingt einen low-ESR Kondensator. 
In Fig. 23 des Datenblatts wird z.B. eine Kondensatorfamilie gezeigt, 
die wesentlich höhere RMS-Ströme verträgt als dein Panasonic (also 
deutlich kleineren ESR hat) und für wesentlich höhere Frequenzen 
spezifiziert ist (100kHz statt 120Hz).

Hast du schon mal per Oszi nachgemessen, wie stabil die Eingangsspannung 
des LM2596 bei Belastung bleibt? Evtl. lohnt es sich, diesem Elko noch 
ein paar µF Keramik parallel zu schalten (unabhängig davon, ob das den 
von dir beobachteten Spannungseinbruch verursacht).

Schau dir mit einem Oszi auch mal den Schaltausgang an: wenn der 
Baustein seine Strombegrenzung aktiviert (weil die Spule in Sättigung 
geht) reduziert er seine Schaltfrequenz. Kannst du einen Einbruch der 
Schaltfrequenz bei hohen Belastungen beobachten?

Ansonsten haben andere schon darauf hingewiesen, dass eine einlagige 
Platine für einen 150kHz Schaltregler problematisch werden könnte.

von (prx) A. K. (prx)


Lesenswert?

Im Datasheet ist eine einseitiger Layout-Vorschlag.

von MaWin (Gast)


Lesenswert?

A. K. schrieb:
> Die 7,5A sind Peaks, die im Normalbetrieb nicht vorkommen

Na ja, der übliche Irrtum.

Je nach 2596-Exemplar schaltet der erst bei 7.5A ab.

Im Einschaltmoment wenn der Ausgangselko noch leer ist (und nat7rlich 
bei Überlastung und Kurzschluss) wird der mit vollem Strom geladen, also 
diesen 7.5Apeak pro Impuls. Wenn die Spule dabei wegen Sättigung an 
Induktivität verliert, wegen massiver Sättigung bis quasi 0uH, steigt 
der Strom pro Impuls rapide, der 2596 muss schnell abschalten, wenn er 
es denn kann, 1us braucht der schon. Man kann nur hoffen, dass der Strom 
nach Erkennen des Überschreitens von 7.5A nicht schon auf 15A 
angestiegen ist und der Transistor kaputt ist.

Man muss also immer mit dem Maximalstrom rechnen, und zumindest dafür 
sorgen, dass die Spule dabei nicht völlig sättigt. Daher gibt es bei 
diesen integrieten Schaltreglern viele Modelle mit unterschiedlichen 
Maximalströmen, und man sollte stets nur den nehmen der den Nennstrom 
gerade eben scgafft - damit man die Bauteile nicht auf wahnwitzige 
Spitzenströme auslegen muss.

Beim MC34063 lässt sich der Strom wenigstens einstellen.

von (prx) A. K. (prx)


Lesenswert?

MaWin schrieb:
>> Die 7,5A sind Peaks, die im Normalbetrieb nicht vorkommen
>
> Na ja, der übliche Irrtum.

Von National Semiconductor oder ON SEMI?

Die Datasheets schlagen bei 12V/5V/3A eine Spule mit 33µH/3,5A vor. Dass 
die Spule in der Anfahrphase sättigen kann, dürfte den Herstellern dabei 
klar gewesen sein.

von (prx) A. K. (prx)


Lesenswert?

Im Datasheet von National Semiconductor ist ein völlig anderer 
einseitiger Layoutvorschlag drin, und dieser basiert auf dem Gehäuse mit 
versetzten Anschlüssen, wie hier im Thread. Michael hatte sich evtl an 
der Anordnung im Layout von ON SEMI orientiert, das aber einen Regler 
mit nicht versetzten Anschlüssen vorsieht. Wodurch bei versetzten 
Anschlüssen das Pin2 Problem entsteht.

von Michael K. (michael_kpunkt)


Angehängte Dateien:

Lesenswert?

Hallo,

danke für die Antworten.

zum Layout:
Es ist ein einseitiges Layout. Es ist ein Testlayout, mit der 
Kupferseite auf der Bestückungsseite, um später die gleichen 
SMD-Bauelemente einsetzen zu können. Testweise habe ich den Track des 
Output Pin des LM2596 (Pin 2) mit etwas Draht im Querschnitt erhöht. 
Keine Veränderung.
Ja, ich habe mich am Beispiellayout orientiert.

Die Eingangsspannung am Pin 1 bricht ein, darum werde ich mich kümmern. 
ich glaube aber nicht, das der Einfluss so stark ist.

Weiterhin sind zwei Bilder mit dem Signal am Schaltausgang angehängt. 
Bei Belastung ist die Schaltfrequenz 143kHz (siehe Output_2A). Bei sich 
ändernder Last bleibt die Frequenz in etwa konstant. Bis sich irgendwann 
ein Signalbild von Output_300mA einstellt. Bei diesem Ausgangsstrom habe 
ich eine Ausgangsspannung von 5,7V.

Die Restwelligkeit von Vout ist lastunabhängig bei etwa 100mV.

Gruss Micha

von Michael K. (michael_kpunkt)


Lesenswert?

Hallo,

das war nun mein erster Beitrag hier im Forum, und dann sowas ...

ich glaube ich habe die Ursache gefunden. Wie peinlich!

Die Abgreifklemmen die ich benutzt habe, haben einen Widerstand von 
knapp 1 Ohm!
Ich werde nochmal eine Messreihe mit besseren, aber unisolierten Klemmen 
versuchen. Ein Erster Test sagte aber bei 3A Ausgangsspannung eine 
Ausgangsspannung von 5,8V.

An Alle ein grosses Sorry!

von Achim S. (Gast)


Lesenswert?

Michael K. schrieb:
> Die Eingangsspannung am Pin 1 bricht ein, darum werde ich mich kümmern.

Die "Schräge Rampe" der Spannung ist normal (Auf- und Entladen des 
Kondensators). Der ESR macht sich in der Sprunghöhe zwischen steigender 
und fallender Flanke bemerkbar (ca. 200mV). Die "Nadel" (ca. 500mV) 
jeweils direkt nach dem Sprung würde durch einen schnelleren 
Keramikkondensator reduziert werden.

Michael K. schrieb:
> Bis sich irgendwann
> ein Signalbild von Output_300mA einstellt.

Da geht der Schaltregler wegen zu geringer Last in den 
diskontinuierlichen Modus über - die Signalform ist dann normal.

Michael K. schrieb:
> Die Abgreifklemmen die ich benutzt habe, haben einen Widerstand von
> knapp 1 Ohm!

Tja, sowas kann passieren. Allgemein hilft gegen solche Fehler, wenn man 
die interessierenden Größen direkt an der Quelle misst (nicht nach den 
Strippen an der Last).

von (prx) A. K. (prx)


Lesenswert?

Achim S. schrieb:
> Tja, sowas kann passieren. Allgemein hilft gegen solche Fehler, wenn man
> die interessierenden Größen direkt an der Quelle misst (nicht nach den
> Strippen an der Last).

Hätte er direkt an der Quelle gemessen, hätte das Bild völlig normal 
ausgesehen und er wäre so schlau wie vorher. Eben weil er nicht an der 
Quelle mass, fielen die Rampen am Eingang auf.

von Teo D. (teoderix)


Lesenswert?

Michael K. schrieb:
> Die Abgreifklemmen die ich benutzt habe, haben einen Widerstand von
> knapp 1 Ohm!

Ach Gott, das kommt schon mal vor. Geiz lässt grüßen: Pollin billig 
Strippen, ähnlich wunderliches -> Die schei.. Dinger haben ~3-10-Ohm. 
8-O (Litze nur an den Stecker angelegt und mit Plaste umspritzt)

von Achim S. (Gast)


Lesenswert?

A. K. schrieb:
> Hätte er direkt an der Quelle gemessen, hätte das Bild völlig normal
> ausgesehen und er wäre so schlau wie vorher. Eben weil er nicht an der
> Quelle mass, fielen die Rampen am Eingang auf.

Er hat seine Last mit hochohmigen Abgreifklemmen angeschlossen. Deshalb 
kommt an seiner Last zu wenig Spannung an, obwohl der DCDC in 
Wirklichkeit korrekt regelt. Hätte er direkt an der Quelle gemessen 
(also am Ausgang des DCDC statt an der der Last), dann hätte er das 
bemerkt und nicht nach einem in Wirklichkeit gar nicht vorhandenen 
Problem gesucht.

Die Schwankungen an Vin muss er natürlich am Eingang des DCDC messen und 
bewerten. Wie diese zu interpretieren sind und was gegen die zu tun ist, 
habe ich glaube ich beschrieben. Aber die sind eben nicht ursächlich für 
das anfänglich vermutete Problem dass die Ausgangsspannung einbricht 
(was am Ausgang des DCDC gar nicht der Fall ist).

von Harald W. (wilhelms)


Lesenswert?

Michael K. schrieb:


> Die Abgreifklemmen die ich benutzt habe, haben einen Widerstand von
> knapp 1 Ohm!

Die Antwort darauf ist einfach: Shit happens.
Und wenn wir ehrlich sind, ist wohl jedem von uns schon
mal ähnliches passiert. Wichtig ist nur, das man lernt,
solche Fehler systematisch einzukreisen. Ich habe mir
z.B. bei rätselhaften Verhalten angewöhnt, Signale mit
Messspitzen direkt an den Transistor/IC-Beinchen zu mes-
sen. So kann man auch nicht erkannte kalte Lötstellen
als Ursache ausschliessen.

von Michael K. (michael_kpunkt)


Lesenswert?

Hallo,

So nun ein paar Worte mehr zur Aufklärung. Vorhin nur kurz, um andere 
Leute Zeit nicht zu verschwenden.

Im Layout sind zwar ein paar Schraubklemmen vorgesehen, zum Test waren 
aber nur ein paar Silberdrahtenden eingelötet. An diese war Vin = 12V, 
Vout = 6V und eine gemeinsame Masse per Abgreifklemmen angeschlossen. 
das war der geringste Aufwand, denn die Schraubklemmen müssen auf die 
Kupferseite, bei einer selbstgeätzten Platine ist das schwierig. Ich 
habe zwar Durchkontaktierungsniete, aber das sollte der zweite Schritt 
werden, wenn die Platine grundsätzlich funktioniert.

Vin und GND kamen per Laborkabel vom Labornetzteil, Vout ging ebenfalls 
per Laborkabel zur Spannungsmessung, der nächste Bananenstecker ging 
dann über die Strommessung zur Prüflast. Diese besteht aus einem alten 
Rheostat und parallel einem 5Ohm Leistungswiderstand. Also ein recht 
wilder Aufbau, der meinen Vorrat an Laborkabeln fast erschöpfte.

Ich habe gerade nochmal nachgemessen, die Abgreifklemmen haben alle 
einen Widerstand zwischen 0,5 und 1 Ohm. Problematisch waren wohl 
hauptsächlich die Klemme der Masse und die von Vout. Die Abgreifklemme 
der Masse hat wohl auch die Schwankungen an Vin zu verantworten.

Stutzig wurde ich übrigens beim Schreiben des Beitrags mit den 
Oszi-Bildern, da selbst bei 300mA die eingestellte Spannung nicht 
erreicht wurde.

Nun ist alles sauber aufgebaut, zum Einstellen der Ausgangsspannung muss 
die Schaltung leicht belastet werden, dann sind auch bei 3A 
Ausgangsstrom noch 5,98V, also alles innerhalb der Toleranz. Benutzt 
habe ich übrigens die 33µH Spule von Eaton. Im endgültigen Layout werde 
ich trotzdem noch einen Keramikkondensator am Eingang vorsehen.

die Abgreifklemmen:
https://www.reichelt.de/abgreifklemme-4-mm-set-5-a-peaktech-7010-p141214.html?&trstct=pos_0
5mOhm und 5A ... tolle Wurst.

Danke an alle die geantwortet haben.

Gruss Micha

Bitte melde dich an um einen Beitrag zu schreiben. Anmeldung ist kostenlos und dauert nur eine Minute.
Bestehender Account
Schon ein Account bei Google/GoogleMail? Keine Anmeldung erforderlich!
Mit Google-Account einloggen
Noch kein Account? Hier anmelden.