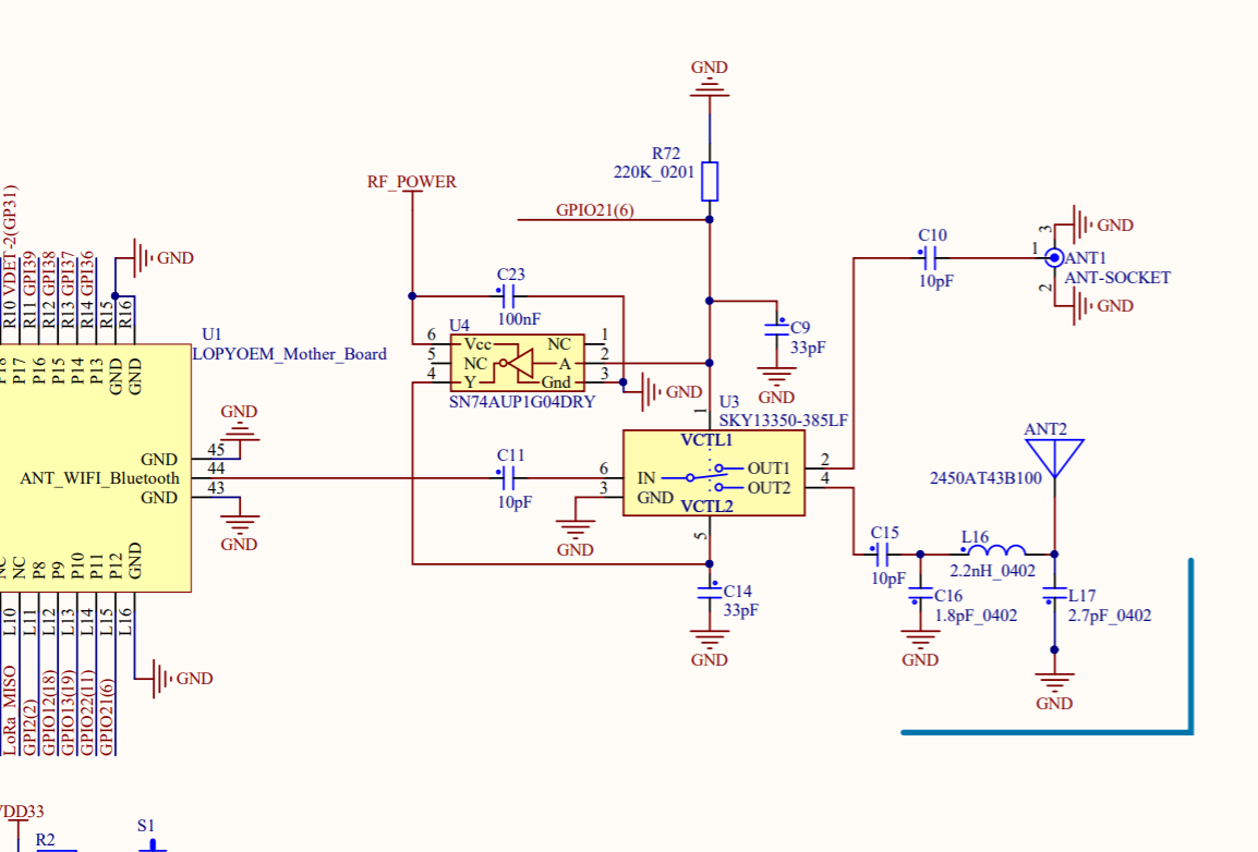
Guten Abend zusammen, ich habe eine Frage zum angehängten Bild. Welchen Sinn haben die Kondensatoren C11 und C15? Dienen diese als Koppelkondensatoren, um die Gleichspannung im Signal zu entfernen? MfG
Vielen Dank für die Antworten. Dann lag ich wohl richtig. MfG
Hallo zusammen, ich habe noch eine Frage zu den 10pF Kondensatoren. Wieso ist am Pin 6 des SKY13350-385LF ein weiterer 10pF angeschlossen? Würde nicht einer reichen? MfG Kevin
Kevin schrieb: > Wieso ist am Pin 6 des SKY13350-385LF ein weiterer 10pF angeschlossen? Ich sehe an dem Pin 6 nur einen. Was genau meinst du?
Kevin schrieb: > Wieso ist am Pin 6 > des SKY13350-385LF ein weiterer 10pF angeschlossen? Würde nicht einer > reichen? Da ist doch nur ein einziger???
Ich denke TO meint, warum am Eingang UND am Ausgang des RF Schalters ein Koppel-C verbaut sind.
Ich sehe, dass C10 und C15 schon vorhanden ist. Welchen Sinn hat da noch C11?
Kevin schrieb: > Ich sehe, dass C10 und C15 schon vorhanden ist. Welchen Sinn hat > da noch > C11? Ich habe keine große Ahnung von HF, aber ich nehme an, dass eben sichergestellt werden muss, dass das Eingangssignal auch tatsächlich DC-frei ist. Man denke bspw. an Abweichungen im GND-Potential etc. Datenblatt verlangt ihn.
Der gesamte RF-Switch hat einen DC-Offset, vermutlich halbe Betriebsspannung.
Mike schrieb: > Ulkig ist, dass ein Kondensator die Bezeichnung L17 trägt. Da hat der Autor des Schaltplanes beim Namen als erstes wohl ein "L" getippt. Namen sind Schall un Rauch. Hauptsache ist, dass sie nicht doppel vorkommen.
Bitte melde dich an um einen Beitrag zu schreiben. Anmeldung ist kostenlos und dauert nur eine Minute.
Bestehender Account
Schon ein Account bei Google/GoogleMail? Keine Anmeldung erforderlich!
Mit Google-Account einloggen
Mit Google-Account einloggen
Noch kein Account? Hier anmelden.
