Guten Abend, ich habe einen DCF-Empfänger von Conrad (https://www.conrad.de/de/p/dcf-empfaenger-modul-641138-passend-fuer-serie-c-control-641138.html) Diesen hatte ich auch schon mal zum laufen bekommen. Am Code habe ich weitergearbeitet und irgendwann später den Empfänger wieder angeschlossen. Dabei sind mir natürlich die Drähte zur Ferrit-Antenne abgebrochen. Konnte diese wieder ran löten. Allerdings ist es so, dass ich keine Uhrzeit mehr empfange. Ist es egal, wenn die Drähte vertauscht worden sind? Würde es sonst wieder auflöten und umdrehen. Da dies aber doch sehr friemelig ist, wollte ich hier erstmal nachfragen. Ansonsten liegt es evtl doch am code, dass die Auswertung nicht mehr funktioniert. Dazu würde ich dann im folgenden kommen. Schönen Abend noch Johannes
Ahso, habe auch schon versucht dann das invertierte Signal vom Modul zu benutzen, allerdings funktioniert es auch nicht.
Falls nun die Spule Windungsschluß bekommen haben sollte, ist es wohl eher ein Fall für die Tonne. Zum Test würde ich mal das Ausgangssignal des Empfängers auf dem Oszi ansehen oder notfalls eine LED ansteuern? Es sind noch zahlreiche Beiträge zu DCF77 hier im Forum zu finden. Schon gelesen?
Johannes schrieb: > Ist es egal, wenn die Drähte vertauscht worden sind? Wieviel Drähte waren es? > Ansonsten liegt es evtl doch am code, dass die Auswertung nicht mehr > funktioniert. Hast du den alten Code nicht mehr? > Allerdings ist es so, dass ich keine Uhrzeit mehr empfange. Kommt aber schon noch ein Signal raus? Wie gesagt: ein Speicheroszi oder ein LA bringen da Licht ins Dunkel(*). Oder wenigstens eine LED mit Treibertransistor, die dann ja gut erkennbar im passenden Takt blinken sollte. (*)Sowas sollte man schon haben, wenn man serielle Protokolle entschlüsseln will...
Lothar M. schrieb: > (*)Sowas sollte man schon haben, wenn man serielle Protokolle > entschlüsseln will... Sowas habe ich natürlich nicht. Lothar M. schrieb: > Hast du den alten Code nicht mehr? Den habe ich natürlich auch nicht mehr. Bin mir aber auch eigentlich sicher, dass ich bei der Auswertung nichts mehr geändert habe. Warum auch, wenn es ja funktioniert. Habe jetzt mal eine LED angeschlossen. Diese ist sehr am flackern. Also absolut nicht, wie das ideale Signal aussehen würde. Wobei diese am Controller angeschlossen ist und im 20ms timer geschalten wird (je nachdem ob der pin vom dcf modul high oder low ist)
Johannes schrieb: > Sowas habe ich natürlich nicht. Einen kleinen LA bekommst du für weit unter 10€. Nikolaus war doch gerade erst.
Lothar M. schrieb: > Johannes schrieb: >> Ist es egal, wenn die Drähte vertauscht worden sind? > Wieviel Drähte waren es? Laut Produktbild in seinem Link wie erwartet zwei Drähte. Und es ist egal, wenn die Drähte vertauscht sind. Spule und Kondensator sollten halt in Ordnung sein, der Ferrit nicht gebrochen usw.
Bei den Drähten zur Ferritantenne ist eine Vertauschung kein Problem. Hauptsache man lötet sie auch genau an den zwei richtigen Punkten wieder an. Aber wenn diese Drähte abgerissen wurden - und vielleicht noch der Hund drauf rumgekaut hat, oder elektrostatisch was passiert ist - kann so ein Gerät auch den Geist aufgeben. Ansonsten dreh die Antenne mit Breitseite nach Mainhausen.
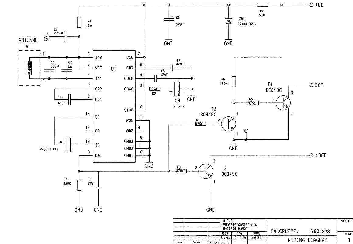
Johannes schrieb: > Dabei sind mir natürlich die Drähte zur > Ferrit-Antenne abgebrochen Hi, der Kondensator gehört auch dran. (6,8 nF). Den hast Du wahrscheinlich beim Anlöten verkokelt. Oder ganz vergessen. Siehe Bild. Den 47k Pullup nach Plus auch nicht vergessen. Und gucken, was für ein Signal Du gerne haben möchtest. Invertiert oder nicht invertiert. ciao gustav
Johannes schrieb: > Diese ist sehr am flackern. Also absolut nicht, wie das ideale Signal > aussehen würde. Wobei diese am Controller angeschlossen ist und im 20ms > timer geschalten wird Könnte sein, dass das das Signal ist, dass der Controller am DCF-Pin "sieht". Da wäre jetzt aber das bereits erwähnte Oszi sehr, sehr hilfreich. Es ist bald Weihnachten... Karl B. schrieb: > Den 47k Pullup nach Plus auch nicht vergessen. Wenn nicht der Pullup des µC eingeschaltet ist.
Da braucht man keinen Oszi. Einfach den Modul mit einer Batterie versorgen und eine high-efficiency LED über 10k zwischen Ausgang und VCC. Die LED muß im 1s Takt kurz aufblitzen (100 bzw. 200ms).
Der Empfang mit solchen Dingern ist mitunter sehr ortsabhängig und vorallem Störanfällig- ich habe für einen Freund mal eine Nixie - Uhr gebaut mit DCF - Empfang: Ich habe den Empfänger dann in ein kleines Extrakästchen gebaut und 5 Meter Kabel mit einem Stecker dran gelassen. Die Uhr hat fortwährend den Telegrammempfang angezeigt, d.h. wie lange der letzte Impuls war und dazu die "Bitnummer" - er hat mir dann gesagt, dass er mit seinem Mitbewohner zwei Stunden gebraucht hat, um in seinem Zimmer "Empfang" zu finden. Wenn du die Möglichkeit hast, die gemessenen Pulsbreiten irgendwie anzeigen zu lassen, kann das enorm helfen.
Lothar M. schrieb: > Wenn nicht der Pullup des µC eingeschaltet ist. Hi, rein logikmäßig ok. Aber auf einer (längeren, unabgeschirmten) Leitung fängt sich das Signal unter Umständen Störungen ein. Deswegen Abschluss des Open Collector Transistors mit seinem Pullup besser direkt "am Ort des Geschehens" und nicht "kilometerweit weg". Vcc ist an der Platine abgeblockt. Und wer weiß, wie die µC Decoder-Schaltung tatsächlich aussieht. Eine große Unbekannte. Johannes schrieb: > Lothar M. schrieb: >> Hast du den alten Code nicht mehr? > > Den habe ich natürlich auch nicht mehr. Der Pullup belastet die Spannungsquelle doch nicht übermäßig. Auch wenn er hinterher, wenn die Schaltung wunschgemäß läuft, wegfallen kann. Aber sie läuft ja noch nicht wunschgemäß. Insofern alles machen, was erst einmal das Ding zum Laufen bringt. Johannes schrieb: > Habe jetzt mal eine LED angeschlossen. Diese ist sehr am flackern. Also > absolut nicht, wie das ideale Signal aussehen würde. Das relatv gute Signal, wie der Empfänger das sieht, hat auch Spitzen und Störsignale drauf. Aber das bügelt der Decoder dann aus. ciao gustav
Patrick schrieb: > Der Empfang mit solchen Dingern ist mitunter sehr ortsabhängig und > vorallem Störanfällig Hi, für solche Fälle ist ein akustischer batteriebetriebener Umsetzer ganz hilfreich, um den günstigsten Antennenstandort herauszufinden. Zwei Beispiele. Nebenbei, bei Empfangsbeispiel "poor" flackerte die Kontroll-Led wie wild. Und in der Nähe eines Uralt-Röhrenfernsehers haut es dabei den Minilautsprecherkonus raus ;-) Ganz interessant auch, was für Störspektren man in der Nähe von Energiesparlampen da hörbar machen kann. Und durch Drehen um die eigene Achse kann man den günstigsten Ausrichtwinkel nach Mainflingen herausfinden. ciao gustav P.S.: Ältere Aufnahmen. Da ist im Hintergrund noch der Schweizer HBG drauf.
Karl B. schrieb: > rein logikmäßig ok. Aber auf einer (längeren, unabgeschirmten) Leitung > fängt sich das Signal unter Umständen Störungen ein. Deshalb werden solche Leitungen verdrillt. Dann sind die eingestreuten Störungen auf beiden Adern gleich und heben sich gegenseitig auf.
Wolfgang schrieb: > Deshalb werden solche Leitungen verdrillt. Dann sind die eingestreuten > Störungen auf beiden Adern gleich und heben sich gegenseitig auf. Hi, beim Conrad-Empfangsbaustein sind drei Adern nötig. Schon ist die Asymmetrie da. Und Abschirmung bei gestörter Umgebung wird empfohlen. Die meisten Störungen kommen vom benutzten Schalt-Netzteil. Im Bild noch eine ernstzunehmende Empfehlung des Wetterstationherstellers. ciao gustav
Bitte melde dich an um einen Beitrag zu schreiben. Anmeldung ist kostenlos und dauert nur eine Minute.
Bestehender Account
Schon ein Account bei Google/GoogleMail? Keine Anmeldung erforderlich!
Mit Google-Account einloggen
Mit Google-Account einloggen
Noch kein Account? Hier anmelden.



