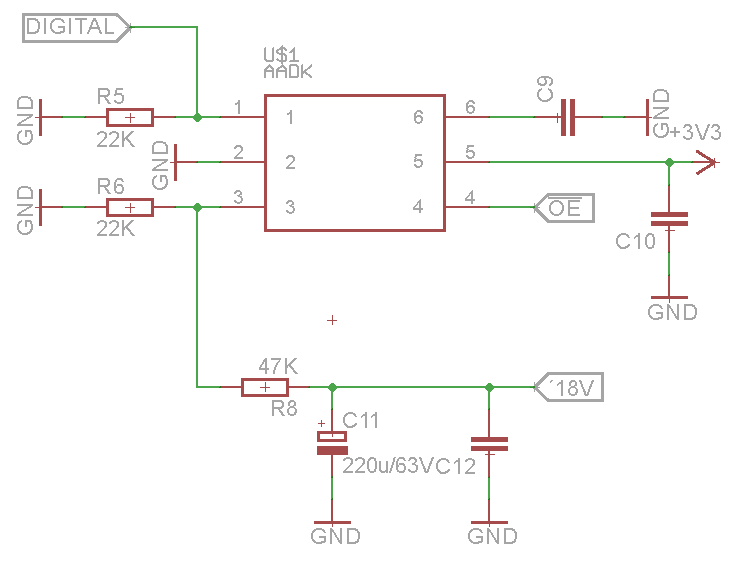
Moin liebe Gemeinde! Ich suche nach der richitgen Bauteilbezeichnung für ein 6pol SMD Teil mit dem Marker AADK. Die Beschaltung schließt ein MAX4520 aus; wäre auch zu einfach gewesen. Anbei ein Foto und die Beschaltung des Bauteils. Kennt jemand das Bauteil?? Beste Grüße und habt alle einen guten Rutsch in´s neue Jahr! Gruß Karsten
Hallo Bernd! Tieeefe Verbeugung! Daaaaanke! Ich hatte das + als Marker für Pin1 interpretiert. So, jetzt kann ich beruhigt in´s neue Jahr gleiten! Gruß Karsten
Bitte melde dich an um einen Beitrag zu schreiben. Anmeldung ist kostenlos und dauert nur eine Minute.
Bestehender Account
Schon ein Account bei Google/GoogleMail? Keine Anmeldung erforderlich!
Mit Google-Account einloggen
Mit Google-Account einloggen
Noch kein Account? Hier anmelden.

