Da ich mich noch nicht gut mit Filtern auskenne bitte ich um ihre Unterstützung. Außerdem habe ich das Programm mit dem ich arbeiten soll noch nicht ganz unter Kontrolle (LT-Spice). a) Einstufiger Filter mit einer Grenzfrequenz von 10kHz. b) Erweitern Sie ihren Filter um eine weitere Stufe mit den gleichen Bauteilwerten. Berechnen Sie dabei den Filter als belasteten Spannungsteiler. c) Fügen Sie zwischen den Filterstufen einen OPV mit Verstärk. 1 ein. d) Für alle Punkte Bodediagramm veranschaulichen. Ich danke Ihnen für ihre Unterstützung.
A. Die Grenzfrequenz beträgt hier aber nur 320 Hz B. Die Grenzfrequenz steigt um den Faktor 1,5 an. C. Hier ist ein Hochpass in der Gegenkopplung, also ist es ein Tiefpass. Laut Aufgabenstellung soll das gleiche Filter wie am Eingang, nochmal am Ausgang gebaut werden. Der OPV soll dann als Emitterfolger arbeiten (direkte Verbindung vom Ausgang zum Minuseingang).
Die Aufgabenstellungen liefern doch genug Schlagworte um eine Suchmaschine zu bemühen, also was ist das konkrete Problem? Hausaufgaben werden hier wenn überhaupt nach Stundensatz gelöst.
D M M schrieb: > Was? Was denn für n Emitter? Wie heisst denn das Teil was man braucht, damit der OPV mit Faktor 1 verstärkt?
D M M schrieb: > Was? Was denn für n Emitter? Na der Emitter von dem Transistor den man als Emitterfolger schalten kann, der hier aber nicht existiert. Da man das Wort aber mal gehört hat und es ähnlich zu dem eigentlich benötigten Spannungsfolger (auch Impedanzwandler genannt) klingt, schreibt man es einfach mal. Das sorgt für Verwirrung beim TO der offensichtlich nicht allzuviel Ahnung von dem Thema hat und lässt ihn im schlimmsten Fall nach dem falschen suchen.
Elektrofurz schrieb: > D M M schrieb: > Was? Was denn für n Emitter? > > Wie heisst denn das Teil was man braucht, damit der OPV mit Faktor 1 > verstärkt? Da braucht man garnix, nur wie du beschrieben hast eine Verbindung. Das nennt sich dann Spannungsfolger. Wer klug klingen will Verstärker mit Verstärkung 1.
Was ich nicht verstehe ist wie man beim Punkt c) den OPV dazwischen schalten soll, ist damit vielleicht ein aktiver Hochpass gemeint ?
Spannzngsfolger! Genau, Spannungsfolger war der Ausdruck der mir im Wortschatz noch fehlte. Emitterfolger ist natürlich völliger Blödsinn, klar. Jetzt habe ich es selber gemerkt. Sorry! Danke!
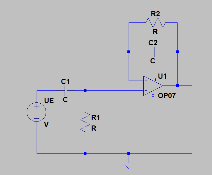
Randolph C. schrieb: > Was ich nicht verstehe ist wie man beim Punkt c) den OPV dazwischen > schalten soll, ist damit vielleicht ein aktiver Hochpass gemeint ? Nein. Eingangssignal -> Hochpass -> Spannungsfolgerschaltung -> Hochpass -> Ausgangssignal Der Spannungsfolger dazwischen bietet den angenehmen Vorteil, dass der zweite Hochpass den ersten nicht mehr belastet, d.h. nicht beeinflußt. Dadurch können diese getrennt berechnet werden.
Du siehst dir im ersten Bild den Frequenzbereich von 0.1 - 1 Hz an. Da gibt's noch nicht viel zu sehen, denn da lässt der Hochpass kaum was durch. Zoom mal raus bis du 1 Hz bis 100 MHz siehst. Wie Elektrofurz schon richtig sagte, entspricht die Grenzfrequenz der gezeigten Schaltung nicht der geforderten. Du musst also wohl die korrekten Bauteilwerte berechnen und dann in der Schaltung korrigieren. Du kannst entweder die Kapazität oder den Widerstand ändern, deine Entscheidung, beides führt zum Ziel.
Man kann auch einen Tiefpass mit der gleichen Grenzfrequenz in die Gegenkopplung einbauen, dann wirkt das wie ein aktiver Hochpass und der Ausgang wird dadurch noch niederohmiger. Aber das nur am Rande, denn das war ja zum Glück nicht gefragt.
Elektrofurz schrieb: > Aber das nur am Rande, denn das war ja zum Glück nicht gefragt. Jaja, aber das verwirrt TO jetzt nur. Aktive Filter sind noch ein paar Semester in der Zukunft. Zum Bild: Fast. Das Ausgangsignal des ersten HP kommt auf den nichtinvertierenden Eingang (+). Das Ausgangssignal des OPV wird zurück auf den invertierenden Eingang (-) gelegt.
Randolph C. schrieb: > So in etwa? Jaa genau. Jetzt musst du nur noch den Ausgang mit dem Minuseingang verbinden und das Signal in den Pluseingang einspeisen.
Die angehängte Simulation sollte deine Anforderungen erfüllen. Der Unterschied zwischen den beiden Filtern ist, das der mit einem C-R 1. Ordnung ist und der mit 2 ist 2. Ordnung. Ersterer fällt mit 20dB/Dec und hat bei der Grenzfrequenz -3dB der 2. Ordnung fällt mit 40dB/Dec und hat bei der Grenzfrequenz -6dB. Da der Filter ohne den Impedanzwandler wie die Aufgabenstellung schon richtig vermuten lässt ein belasteter Spannungsteiler ist hat er um die Grenzfragen eine stärkere Dämpfung. Das verhindert man durch das Entkoppeln der beiden Hochpässe mit dem Impedanzwandler (Ideal: unendlich hoher Eingangswiderstand, Ausganswiderstand = 0). Hierdurch erhält man dann wirklich einen Filter mit 2-mal der gleichen Grenzfrequenz der -6dB bei der Grenzfrequenz hat. Bei Frequenzen die wesentlich höher als die Grenzfrequenz ist verhalten beider jedoch identisch.
Die Kommentare bezogen sich auf das Bild im Beitrag um 18:48. Mach erstmal die a) und zeig deine Ergebnisse, die Aufgaben bauen aufeinander auf.
Randolph C. schrieb: > Was meinen Sie mit Signal in den Pluseingang einspeisen. Der +E ist ok. Der zweite Tiefpass sieht aber genauso aus wie der erste, wird aber an den Ausgang des OPA angeschlossen. Bleibt noch -E - der wird einfach mif dem A des OPA verbunden. So, sieht der Spannungsfolger aus: https://www.mikrocontroller.net/articles/Datei:Op-spannungsfolger2.png
Erstmal danke für alles ,aber irgendwie kann ich die datei HP.asc nicht öffnen geht mit keiner App am Computer.
Ja jetzt hast du es. Dennoch, mach die Aufgaben in der richtigen Reihenfolge, so bringt das nichts.
Ich komm zwar von fg auf wg und auf die Übertragungsfunktion aber ich
weiß immer noch nicht ganz wie ich mir daraus dann die richtigen Werte
für den Widerstand und den Kondensator ausrechnen kann.
Bei a) fg = 10kHz
wg = 2* Pi* fg
wg = 62 832 (sek. hoch -1)
F= R/ R+C
Randolph C. schrieb: > Erstmal danke für alles ,aber irgendwie kann ich die datei HP.asc nicht > öffnen geht mit keiner App am Computer. Unsinn, du hast doch oben selbst Schaltpläne von LTSpice gezeigt, also wirst du das auch auf deinem Computer haben. Leg mal das Smart Phone beseite.
Informier dich, was "Grenzfrequenz" überhaupt für die Amplitude bedeutet. Wenn du die Übertragungsfunktion bereits allgemein (also mit noch unbekanntem R und C) hast, kannst du Sie mit der gewünschten Amplitude (Spoiler 1/Wurzel(2)) gleichsetzen und nach R oder C auflösen. Dann C bzw. R einsetzen (legst du willkürlich fest bzw. übernimmst den Werte aus der Schaltung), ausrechnen, du erhältst den Wert für R bzw. C. Randolph C. schrieb: > F= R/ R+C Was das bedeutet weiß ich nicht. Du meinst vermutlich die komplexen Widerstände von R bzw. C Hier ist im Prinzip die Komplettlösung für die a): https://www.elektroniktutor.de/analogtechnik/hochpass.html
Ich schreib eh alles vom Computer aus aber trotzdem geht nichts. Weder am Computer, Handy oder I-Pad kann ich die Datei aufmachen, das gibts doch gar nicht sowas hatte ich noch nie.
Elektrofurz schrieb: > Die korrekte Formel lautet: > > Fg = 1 / (2 × 3,14 x R × C) Ja, aber die ist auch nicht von Himmel gefallen und TO macht ja schließlich grad Hausaufgaben. Die Formel ergibt sich aus dem von mir beschriebenen Weg.
Randolph C. schrieb: > Weder > am Computer, Handy oder I-Pad kann ich die Datei aufmachen, das gibts > doch gar nicht sowas hatte ich noch nie. Das ist eine Datei aus/für LTSpice
Man sucht sich zuerst zweckmäßige Widerstandswerte für die beiden Hochpässe aus. Für den Eingang etwas hochohmiger, damit die Signalquelle nicht so stark belastet wird und für den Ausgang etwas niederohmiger, damit man den Ausgang etwas belasten kann. Für den Eingang vielleicht 4k7 und für den Ausgang evtl. 470R. Das hätte den Vorteil, dass man zwei solcher Schaltungen hintereinander schalten könnte. Dann hätte man ein schön steilflankiges Filter mit 24dB/Oct. Jetzt kann man die passenden Kondensatoren durch Umstellen der Grundformel leicht ermitteln und mit den verfügbaren Normwerten vergleichen.
Danke für die viele Hilfe vor 2 Stunden wäre das undenkbar gewesen. Ich werde es jetzt noch mal kurz ausrechnen und danke für den tipp das die Datei für LT-Spice ist ich hatte mich schon gewundert.
Randolph C. schrieb: > ... und danke für den tipp das die Datei für LT-Spice ist ich hatte > mich schon gewundert. Bei dir oben hieß sie "Draft.asc" Randolph C. schrieb: > a__Einstufiger_Filter.PNG So groß ist der Unterschied zu "HP.asc" doch nun auch nicht.
Stimmt auch wieder, ist mir aber leider nicht aufgefallen. Wenn ich mir bei der Nummer a) die Kapazität ausrechne und als Widerstand 4.7k habe kommt heraus 8.2nF soll ich das einfach auf 10nF runden?
C = 1 / (2 × 3,14 × 4700 Ohm × 10000 Hz) C = 0,0000000034 F C = 3,4 nF C = 3,3 nF aus der E 12 Reihe gewählt
Randolph C. schrieb: > Wenn ich mir bei der Nummer a) die Kapazität ausrechne und als > Widerstand 4.7k habe kommt heraus 8.2nF soll ich das einfach auf 10nF > runden? Es gibt Kondensatoren mit 8.2nF. Wenn du 10n nehmen willst, dann setze doch den in die Gleichung ein und berechne den Widerstand. Wird wohl 3k9 werden ... Beachte auch, dass der zweistufige Tiefpass nach dieser Formel bei der Grenzfrequenz 6dB Dämpfung hat. Richtiger wäre es, den Betrag der Übertragungsfunktion zu berechnen und dann die 3dB-Grenzfrequenz (U2/U1=1/sqrt(2)) zu suchen in Abhängigkeit von R*C. Und in dieser Formel wählst du eine Kapazität und berechnest dann den Widerstand.
Danke Elektrofurz ich hatte es viel umständlicher gerechnet obwohl die Formel schon oben stand. Zur Nummer b) dort muss ich glaube ich nur die Schaltung umzeichnen und den belasteten Spannungsteiler hinschreiben. So in etwa oder?
Elektrofurz schrieb: > Für den Eingang vielleicht 4k7 und für den Ausgang evtl. 470R. Das hätte > den Vorteil, dass man zwei solcher Schaltungen hintereinander schalten > könnte. Elektrofurz schrieb: > C = 3,3 nF aus der E 12 Reihe gewählt Hör doch mal auf dieses Offtopic hier reinzubringen. In der Aufgabenstellung steht ausdrücklich beide HP sollen die selben Werte haben, du verwirrst hier nur. Auch welche Bauteilwerte es tatsächlich gibt tut hier bei dieser Hausaufgabe überhaupt nichts zur Sache. HildeK schrieb: > Beachte auch, dass der zweistufige Tiefpass nach dieser Formel bei der > Grenzfrequenz 6dB Dämpfung hat. Auch das ist richtig und dann im Bodediagramm zu sehen, aber hier überhaupt nicht gefragt. HildeK schrieb: > Beachte auch, dass der zweistufige Tiefpass nach dieser Formel bei der > Grenzfrequenz 6dB Dämpfung hat. > Richtiger wäre es, den Betrag der Übertragungsfunktion zu berechnen und > dann die 3dB-Grenzfrequenz (U2/U1=1/sqrt(2)) zu suchen in Abhängigkeit > von R*C. Und in dieser Formel wählst du eine Kapazität und berechnest > dann den Widerstand. Es sollen ausdrücklich zwei HP mit einer fg von jeweils 10kHz zusammengestellt werden, von der fg der resultierenden Gesamtschaltung (HP 2. Ordnung) ist überhaupt keine Rede.
weitere Simulationstools :-) http://sim.okawa-denshi.jp/en/Fkeisan.htm http://www.ti.com/de-de/design-resources/design-tools-simulation/filter-designer.html https://www.analog.com/designtools/en/filterwizard/
Randolph C. schrieb: > Zur Nummer b) dort muss ich glaube ich nur die Schaltung umzeichnen und > den belasteten Spannungsteiler hinschreiben. So in etwa oder? Fast. Der Ausgang im unteren Bild (Ua) ist zwischen C2 und R2 abgegriffen. @c r Du hast recht. Ich hatte den Eröffnungspost nicht mehr im Fokus.
Randolph C. schrieb: > Zur Nummer b) dort muss ich glaube ich nur die Schaltung umzeichnen und > den belasteten Spannungsteiler hinschreiben. So in etwa oder? Die Zeichnung sieht gut aus. Bei der Gleichung MEINST du wohl das richtige, das kann man so aber nicht schreiben. Du meinst nicht C, sondern den komplexen Widerstand Xc(ω). Xc(ω) = 1 / (j ω C) Widerstand und Kapazität haben unterschiedliche Einheiten, kann man also nicht addieren. Genauso wenig wie man "5 Meter plus 13 Sekunden" rechnen kann. https://www.elektronik-kompendium.de/sites/grd/1006231.htm
HildeK schrieb: > Fast. Der Ausgang im unteren Bild (Ua) ist zwischen C2 und R2 > abgegriffen. Da hast du jetzt recht, hab mich vertan. Die Formel passt zur Zeichnung, aber die Zeichnung stimmt noch nicht.
HildeK schrieb: > Fast. Der Ausgang im unteren Bild (Ua) ist zwischen C2 und R2 > abgegriffen. Ua ist die Spannung über R2, nicht über R2 UND C2
c r schrieb: > Ua ist die Spannung über R2, nicht über R2 UND C2 Ja. Ich schrieb nichts anderes! Sie wird am Knoten zwischen R2 UND C2 abgegriffen - gegen Masse selbstverständlich! Der TO hatte aber zwischen C1 und R1 abgegriffen, also im unteren Bildteil am falschen Knoten.
HildeK schrieb: > Ja. Ich schrieb nichts anderes! Ich weiß, ich hab dich ja bestätigt. Nur TO hat das wohl nicht verstanden oder nicht gelesen.
c r schrieb: > Ich weiß, ich hab dich ja bestätigt. Aha, dann hab ich dich missverstanden - oder du hast suboptimal zitiert ... :-). Sei's drum.
Ah, ja falsch zitiert, sollte sich natürlich auf
> Wieso, was stimmt den an der Zeichnung nicht ?
beziehen.
HildeK schrieb: > Beachte auch, dass der zweistufige Tiefpass nach dieser Formel bei der > Grenzfrequenz 6dB Dämpfung hat. Auch ein zweistufiger Tiefpass hat seine Grenzfrequenz bei -3dB. Wenn die Formel das nicht her gibt, passt sie nicht zum Problem.
Wolfgang schrieb: > Auch ein zweistufiger Tiefpass hat seine Grenzfrequenz bei -3dB. > Wenn die Formel das nicht her gibt, passt sie nicht zum Problem. Es war wohl gemeint, dass der Hochpass zweiter Ordnung -6dB da hat, wo die einzelnen Hochpässe ihren -3dB Punkt haben. Aber wie gesagt, ist hier nicht gefragt.
Bitte melde dich an um einen Beitrag zu schreiben. Anmeldung ist kostenlos und dauert nur eine Minute.
Bestehender Account
Schon ein Account bei Google/GoogleMail? Keine Anmeldung erforderlich!
Mit Google-Account einloggen
Mit Google-Account einloggen
Noch kein Account? Hier anmelden.






