Hallo zusammen, Ich bin ein Programmierer und wollte mal eine PID gesteuerte Heizmatte basteln. Jedoch musste ich feststellen das mein Aufbau fehlerhaft war. Zwar hab ich nun eine IoT fähige Steuerung mit openHAB steuerung aber der Dimmer ist wohl nicht das richtige!? Laut einigen ähnlichen Beiträgen erfuhr ich das es unterschiedliche Regelungstechnik gibt. Stichwort Phasenanschnittsteuerung oder Schwingungspaketsteuerung Die Heizmatte ist eine Thermolux 200W - 230Volt Dimmer: AC Light Dimmer Module - RobotDyn Steuercontroller: ESP8266 Wenn ich es richtig verstanden habe ist mein AC Dimmer eine "Phasenanschnittsteuerung". Ich würde nicht sagen das meine Matte dann nicht heizen würde. Nur fängt sie an komisch zu brummen, was mir nicht ganz koscha vorkommt. Ich dachte eigentlich so etwas ist wie eine Glühbirne das es warm wird und darüber gedimmt werden kann. Aber ihr wisst es sicher besser. Gibt es denn eine Lösung die mit dieser AC Dimmern funktioniert ohne das ich angst haben muss das mir das um die ohren fliegt. Ist die Schwingungspaketsteuerung ein SSR? oder ist es noch etwas spezielleres? Alternativ hatte ich gelesen sollte man ein SSR nehmen. Da wäre meine frage wenn ich diesen nutze, ist der Fotek SSR-40DA denn dafür ausreichend? Da es die maximal last der GPIOs von so ESPs auf 12mA liegt, nicht das ich ihn mir brate. Muss ich da irgendwelche Widerstände vorsehen? würde einfach das GPIO auf den 3 legen und GND auf 4. Links: AC Dimmer : https://robotdyn.com/ac-light-dimmer-module-1-channel-3-3v-5v-logic-ac-50-60hz-220v-110v.html SSR "Fotek SSR-40DA": https://www.ebay.de/itm/10ST-SSR-40-DA-Solid-State-Relay-Relais-Halbleiterrelais-Modul-24-380V-3-32V-DE/333309612363
Marco schrieb: > Ist die Schwingungspaketsteuerung ein SSR? oder ist es noch etwas > spezielleres? ja ein ssr mit zc modul kann man für ne schwingungspacketsteuerung nutzen. ich betreib hier ne heizung mit sehr langsamer pwm und einem eigenbau ssr mit zc. eigenbau heist optotriac mit zc + leistungstriac und das nötige drum herum. von sharp gab es z.b. das ssr s202se2 oder auch das s202ds2. leider werden die teile nicht mehr produziert daher nutz ich ersatzweise nun ein optotriac mit zc von sharp(pc4sf21yvz)+ ein passendes leistungstriac. beides für 800v~ wenn die 12ma nicht reichen mach doch einen transistor als treiber vor die ir led des ssr. dann passt das schon. mfg
> eigenbau heist optotriac mit zc + leistungstriac und das nötige drum > herum. Das hört sich echt nice an, leider sind meine Elektrotechnischen Fachkentnisse begrenzt. Weshalb ich den ZC in deinen Aufbau nicht ganz verstehe. > von sharp gab es z.b. das ssr s202se2 oder auch das s202ds2. > leider werden die teile nicht mehr produziert ... Also auf Amazon und Ebay würde man die s202se2 noch bekommen , oder kann ich da von China Fakes ausgehen? Und auch da würde ich den gleichstrompart einfach mir denken gut GPIO auf + mit den 3,3v schaltspannung und GND auf - > wenn die 12ma nicht reichen mach doch einen transistor als treiber vor > die ir led des ssr. > dann passt das schon. (Dein Einwand mit dem Elko ist einleuchtend würde aber die schaltung nicht etwas träger machen?)
Weingut P. schrieb: > Summt die Matte auch bei 100% Leistung am Dimmer? Jap viel leiser aber das tut sie dennoch. Wenn ich Sie hingegen normal in die Steckdose packe höre ich nix und tut ihre funktion.
Wie wird der ESP8266 versorgt? Sind da auch 5V verfügbar? Dann wäre ein Breakoutboard mit G3MB-202P das richtige für dich.
Marco schrieb: > Weshalb ich den ZC in deinen Aufbau nicht ganz > verstehe. zerocross modul zündet das triac in der nähe des nulldurchgangs der sinusspannung. nähe heist meist c.a. +- 20 ... 30v. das reduzirt störungen. s202se2 hat nur die blanke ir led eigebaut ohne ksq oder vorwiderstand! den vorwiderstand must du berechnen. r=u-uf/i die ir led must du mit min. 8ma bestromen. 50ma sind die absolute obergrenze für die ir led. ok 12ma sind ja eh die grenze. uf der ir led liegt zwischen 1,2 und 1,4v. hier noch ne platine für ein eigenbau ssr. mfg
Die Phasenanschnittsteuerung lässt die Matte summen, weil sie den Spannungsverlauf von Sinus zu etwas anderem mit Oberwellen im gut hörbaren Bereich verzerrt. Halogenstrahler summen dabei auch gut hörbar. Wellenpaketsteuerung schaltet den Strom in variablen Intervallen an und aus. Die allermeisten Mikrowellen-Öfen machen das auch, wenn man sie auf weniger als 100% Leistung einstellt. Das kann man mit einem SSR machen, aber auch mit einem ganz normalen Relais. Aber bitte nicht diese billigen blauen China-Würfel-Relais verwenden. Die isolieren nämlich nur bis 1500V, die VDE Richtlinien wollen mindestens 4000V. Das von Dir gewählte SSR erschreckt mich. Für 62 Cent pro Stück bekommt man in Deutschland nicht einmal die Schraubklemmen! Laut Datenblatt (https://cdn.sparkfun.com/datasheets/Components/General/SSR40DA.pdf) ist auch dessen Isolierung unzureichend. Daran würde ich never ever mein Leben hängen.
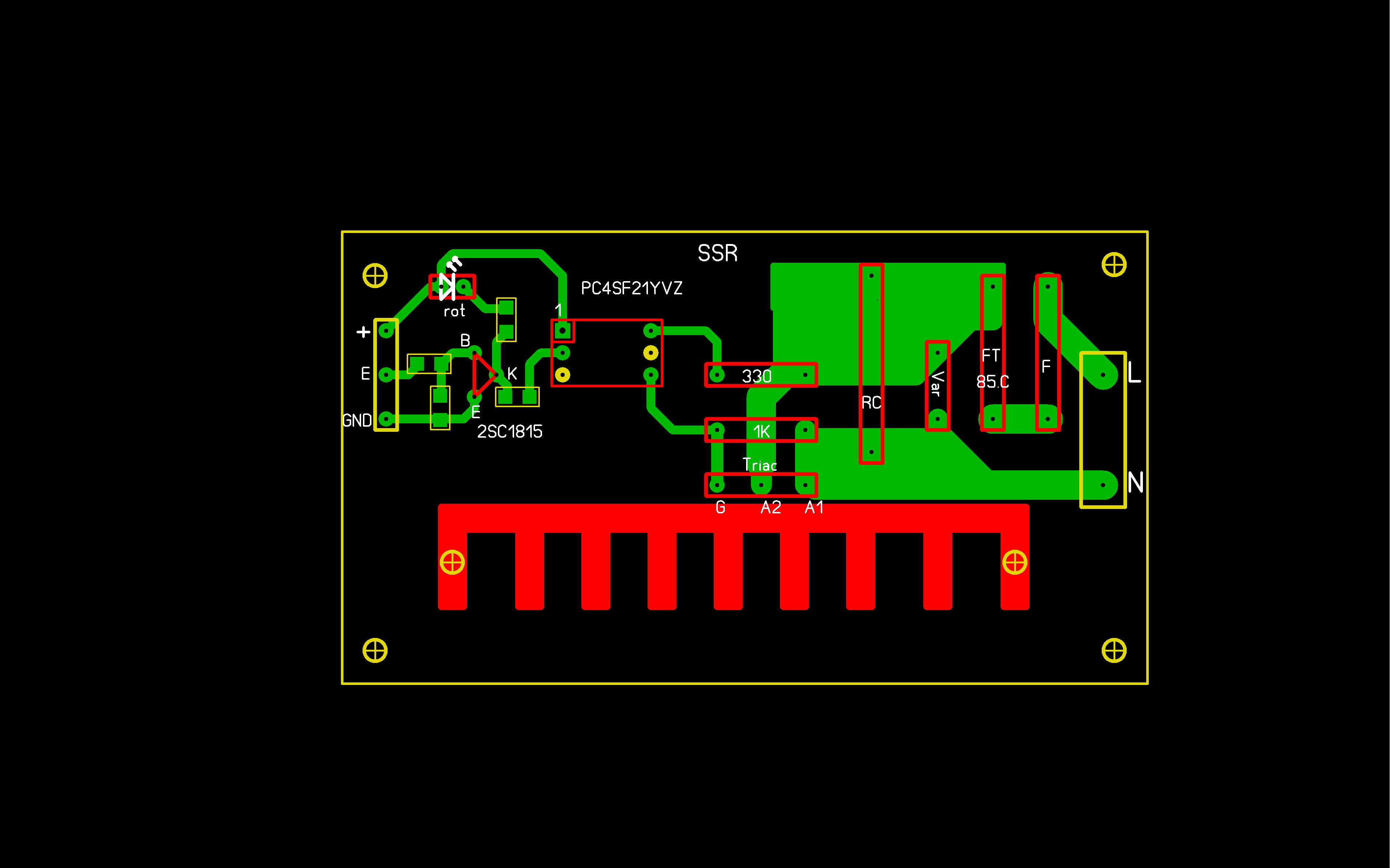
Also erstmal , super lieben Dank für diese Zahlreichen Informationen. Dann will ich mal drauf Antworten: hinz schrieb: > Wie wird der ESP8266 versorgt? Sind da auch 5V verfügbar? Dann wäre ein > Breakoutboard mit G3MB-202P das richtige für dich. Also Mein ESP wird über eine eigene 5Volt Stromversorgung versorgt bzw auf dem VIN kann ich mir diese dann ziehen. Du willst denke ich mal ein Aufbau schaffen der diesen SSR schalten kann. Aber es gibt sicherlich auch 3Volt SSR. Dennoch werde ich es in betracht ziehen. Nun zu dolf Danke für das so schnelle schreiben und sogar für das Bild. > s202se2 hat nur die blanke ir led eigebaut ohne ksq oder vorwiderstand! > den vorwiderstand must du berechnen. > r=u-uf/i Wenn würde ich es nur nachbauen wenn ich da ein Schaltplan für hätte. > hier noch ne platine für ein eigenbau ssr. Also der Gif entnehme ich das es dein schönes Schätzchen ist wie oben zuvor beschrieben. Nur was ist RC , Var, FT und F das ich mir die 330 als ohm und die 1K ohm zusammen reimen kann ist ja wohl kla :D Aber mal anders gefragt, was würde es eigentlich für ein unterschied machen wenn ich mir so ein SSR block hole wie anfangs beschrieben von Fotek ,der SSR-40DA im gegensatz zu deiner Eigenbau variante?
Stefan ⛄ F. schrieb: > die VDE Richtlinien > wollen mindestens 4000V. Für Medizingeräte! Normal reichen 2,5kV. > Das von Dir gewählte SSR erschreckt mich. Für 62 Cent pro Stück bekommt > man in Deutschland nicht einmal die Schraubklemmen! Da hast du dich getäuscht, das 10er Pack kostet 29€. > Laut Datenblatt > (https://cdn.sparkfun.com/datasheets/Components/General/SSR40DA.pdf) ist > auch dessen Isolierung unzureichend. Nö, die würde schon reichen, aber von diesen SSR sind gefühlte 90% ultrabillige Fälschungen...
Um Stefan zu erleichtern, ich würde dann schon eher zu diesen hier greifen: https://www.reichelt.de/solid-state-relais-ust-2-32vdc-ulast-24-280v-ra-2425-d06-p22691.html?&trstct=pos_0 Wenn es diese Variante werden würde.
Marco schrieb: > Nur was ist RC , Var, FT und F rc -->snubber Var-->varistor ft-->temperatursicherung 85°c f-->sicherung. rc und var schützen das triac. var und ft sind zusammen einzuschrumpfen. ft löst aus so der varistor zu heiß wird. üblicherweise ist der varistor kalt aber wenn das geplagte teil an sein lebensende ankommt kann der durchaus in rauch und feuer aufgehen. schaltplan muss ich mal nachschauen. mfg
> schaltplan muss ich mal nachschauen. Das wäre klasse, bei 3,3v schalt spannung nur den widerstand anpassen auf der schaltseite und dann könnte ich es doch eigentlich so übernehmen. > rc -->snubber > Var-->varistor > ft-->temperatursicherung 85°c > f-->sicherung. > rc und var schützen das triac. Genial wäre natürlich eine liste aus recheilt oder sonst wo , welche bauteile ich benötige. z.B. Der Varistor denke ich meinst du ein VDR Widerstand? oder ein Varisator Metalloxid? Bei nen VDR würde ich einfach auf 275Volt sicheren Widerstand nehmen aber diese Metaloxid dinger versteh ich wiederum nicht ganz. "Varistor Metalloxid 250 mW, 300 V~, RM5" Ein Schnubber hab ich zwar nie gehört, seit den Beiträgen. Aber es ist ja ein Entstörkondensator , das Wort kenn ich aber :D Und wie müsste ich die Sicherung Dimensionieren. Daher sind das fragen die ich mir selbst leider nicht lösen kann und hoffe auf eure/deine Hilfe. Gruß Marco
moin!!! wie ich schon ausführte verwende ich den pc4sf21yvz. Bestellnr.: 121106 pollin. der kann 800v ab. iso ist 5kv. als triac würde ich den bt138-800 verwenden. etwas überdimensioniert aber bei dem preis..... beide teile sind bei pollin.de billigst zu haben. da hast du genügend reserven bezüglich spannungsfestigkeit und strombelastbarkeit. snubber 120ohm 1w + x2 kondensator 0,1µ/275v~ oder besser 305v~. das muß ein x2 kondensator sein! sicherung 2a träge. varistor metalloxid nimm den mechanisch größten der rein passt. 300v/600mw. Bestellnr.: 221486 pollin. temperarursicherung 84°c / 10a einmal auslösend nicht rückstellbar. Bestellnr.: 260378 pollin. mfg
Dolf , so viel einsatz hät ich nicht gedacht. Danke dafür ich habe eine liste aufgestellt , wäre toll wenn du es prüfen könntest. Wenn du aus NRW kommt muss ich dir mal ein ausgeben ;) Eine Vorläufige Zusammenstellung von dingen die ich zusammen gesucht habe. Bitte korrigieren. pc4sf21yvz Pollin Bestellnr.: 121106 triac - bt138-800 Pollin Bestellnr.: 160125 Schnubber/Entstörkondensator: https://www.conrad.de/de/p/wima-mpx20w3100fg00mssd-entstoer-kondensator-x2-radial-bedrahtet-0-1-f-250-v-ac-20-1-st-456756.html Bestell-Nr.: 456756 - 62 Kommentat: Hier müsste aber dann ein 120ohm 1w widerstand noch dran !? https://www.pollin.de/p/funkentstoerkondensator-kemet-r46-mkp-x2-100-nf-201115 Bestellnr.: 201115 Kommentat: Hier müsste aber dann ein 120ohm 1w widerstand noch dran !? oder das hier ,.....wo ich mich nicht trauen würde. https://chengtong.en.taiwantrade.com/product/rc-capacitor-spark-suppression-0-1uf-300vac-120ohm-1-4w-1606919.html# Sicherung : https://www.reichelt.de/feinsicherung-5x20mm-traege-2-a-litt-0218002-mxp-p241972.html?&trstct=pos_1&nbc=1 Artikel-Nr.: LITT 0218002.MXP varistor metalloxid: https://www.pollin.de/p/varistor-metalloxid-600-mw-300-v-rm7-5-221486 Bestellnr.: 221486 temperarursicherung: https://www.pollin.de/p/temperatursicherung-260378 Bestellnr.: 260378 Dinge die noch auf deiner Platine zu sehen sind. 2SC1815 Artikel-Nr.: SC 1815 https://www.reichelt.de/bipolartransistor-npn-50v-0-15a-0-4w-to-92-sc-1815-p16334.html?&trstct=pos_0&nbc=1 LED Rot 4 SMD Widerstände? 330 Ohm Widerstand - x Watt ? 1K Ohm Widerstand - x Watt ? -dieser teil ist selbsterklärend- Kabel Klemmen für 1,5quadrat strom kabel Pin Stecker für die andere seite welche mit Jumperkabel verbunden werden können. Triak Kühlkörper Super lieben dank. wenn ich den fliegenden aufbau dafür fertig hätte könnte ich alles der Community zur Verfügung stellen
Marco schrieb: > Dinge die noch auf deiner Platine zu sehen sind. > > 2SC1815 das angehängte bild ist "etwas" groß. leider. hab das von 2mb auf 500k verkleinern können. wenn machbar bitte ändern. achte beim 2sc1815 auf die ausmessklasse gr! hfe 200 ... 400. basiswiderstand 2,2k oder 2,4k. unkritisch. der port pin wird bei h pegel so um die 1ma belastet. rv für ir led 250 ohm (15ma) rv für rote led 680 ohm (4,5ma) led rot mit 2000mcd oder mehr. also nix aus den 80ern! da kann man eventuell auch nen 2,2k widerstand verwenden. die hoch effizienten led dinger sind augenfeindlich. austesten! betriebsspannung für die led´s ist 5v. die hast du ja verfügbar. kühlung triac c.a. 1,2w verlust je ampere. mfg
Ich habe nun mal ein Teil bestellt. Werde es bei zeiten einbauen und rückmeldung geben. Kannst mir sonst auch per Jabber schreibe. Luncer@creep.im Bin nur derzeit im Aussendienst da ist das mit dem Privat Online sein so eine sache. Habe ebenfalls als testaufbau ein SSR mit Kühlkörper bestellt. Wenn ich zeit habe erstell ich gern auch gerber daten aber Freizeit hätte ich gern mehr. dankende Grüße Marco
Bitte melde dich an um einen Beitrag zu schreiben. Anmeldung ist kostenlos und dauert nur eine Minute.
  
  Bestehender Account
  
  
  
  Schon ein Account bei Google/GoogleMail? Keine Anmeldung erforderlich!
Mit Google-Account einloggen
Mit Google-Account einloggen
  Noch kein Account? Hier anmelden.

