Hallo! Mein alter Thread (Orgelansteuerung) ist ins Off gelaufen und aufgrund der aktuellen Anforderungen auch nicht mehr aktuell. Ich weiß, daß es unorthodox ist, dann einen neuen Thread zu initiieren, aber es ist vielleicht sinnvoller, da sich die Parameter geändert haben. Es soll ein 24V DC Magnet (ca. 0,5A) angesteuert werden, über Hallsensor. Ich möchte einige Parameter extern einstellbar gestalten. Dazu die anhängende Schaltung. Der lineare Hallsensor soll so in Empfindlichkeit einstellbar sein, ebenso der Schaltpunkt. Der 24V DC Magnet sollte nun über einen P-MOSFET geschaltet werden. P-MOSFET deshalb, weil der Ausgang ja auf 0 geht, wenn der Magnet den Hallsensor "aktiviert". Wäre eine Ansteuerung des MOS mittels Optokoppler sinnvoll? Oder ist das mit Kanonen auf Spatzen geschossen? Der Magnet, bzw. die Spule, besitzt von Hause aus einen Varistor zur Funkenlöschung parallel an den Eingängen. Eine Freilaufdiode wäre aber dennoch sinnig, oder? Meinungen herzlich willkommen. Beste Grüße!!
Mit den +5V auf TP4, nehme an der Ansteuerpunkt des P-Fet, wird der FET keine Freude haben.
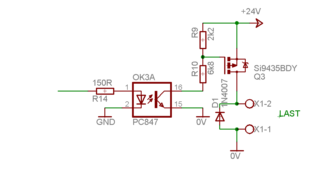
Das ist klar, deswegen soll ja an den Ausgang TP4 noch eine Treiberstufe, ich war halt am überlegen, ob man das mit Optokoppler machen soll. Es wird eine Spannungsversorgung für den Steuerkreis geben, also 12V/ 5V DC und eine eigenständige mit 24V für die Magnete. Alleine daher wären wohl Optos unumgänglich. Mir geht es um eine sinnige Lösung nach TP4 hin zu den MOSFETs.
Andreas K. schrieb: > Der lineare Hallsensor soll so in Empfindlichkeit einstellbar sein, > ebenso der Schaltpunkt. Wo liegt denn da der Unterschied? Irgendwo zwischen Ruhestellung und Taste-voll-gedrückt solls halt Schalten, oder? Was gibt's da noch einzustellen?
Nein, eben nicht, weil ich den Schaltpunkt an die Mechanik anpassen muß, die hängt parallel dazu. Und das ist nicht bei jeder Taste gleich. Wenn ich jetzt ne superkorrekte Hallsensorleiste baue und die Neodym-Magnete tiptop korrekt an die Tastenenden klebe, dann schalten vielleicht die Zugankermagnete auch alle gleich, aber trotzdem kann es sein, daß bei einer Taste der mechanisch generierte Ton minimal früher als bei der nächsten kommt. Das muß dann für die parallel arbeitende Elektronik abgeglichen werden. Anhängend ein Beispiel für eine mechanische Traktur. Hier gibt es einige Justiermöglichkeiten, man versucht zwar, jeder Taste die identische Einstellung bzgl. Druckpunkt und Ansprechpunkt zu geben, das ist aber nahezu unmöglich, auch wenn es sich hierbei um Differenzen im Bereich von max. 1mm handelt. Klebe ich nun auf die hinteren Tastenhebelenden meine Neodymmagnete und passe die Hallsensoren gut an, dann muß ich, um eine Synchronisation zu erreichen die Hallsensoren pro Taste parametrieren. Deswegen mein Schaltungsvorschlag mit einzelnen OpAmps und dem MOSFET.
c r schrieb: > Irgendwo zwischen Ruhestellung und Taste-voll-gedrückt solls halt > Schalten, oder? > Was gibt's da noch einzustellen? Die Taste hat beim Niederdrücken einen "Leerbereich", danach Druckpunkt, dann Ventilöffnen, Rest der Taste drücken bis unten. Leerbereich ist sogar genormt und muß entsprechend justiert werden. Da geht nicht "irgendwie", das spürt man in den Fingerkuppen und beeinflußt vehement das Spielgefühl. :-))
Du willst also mit dem Verstärker erreichen, dass sich alle Tasten aus Sicht von TP2 identisch verhalten? Und dann variierst du den Schaltpunkt des Komparators um dieses identische Verhalten wieder zu verbiegen?
Vielleicht verstehst Du mich falsch. Jede der einzelnen Tasten ist mechanisch angeschlossen. Der Punkt, an dem der Ton "kommt", ist also vom Orgelbauer justiert und definiert. Ich muß nun zusätzliche Pfeifen, die elektrisch angesteuert werden, mittels Hallsensor ansteuern. Um größtmögliche Justierung zu erhalten, kam mir die Idee, einmal die Empfindlichkeit und einmal den Schaltpunkt extern justierbar zu gestalten. Durch Temperatureinflüsse, Luftfeuchte etc. "verbiegen" sich über das Jahr auch mal diese Punkte der Mechanik, ist ja alles aus Holz. Damit man dann nicht jedesmal in den Eingeweiden fummeln muß, wäre es sehr gut, wenn man die Elektronik von außen nach justieren kann.
Andreas K. schrieb: > Vielleicht verstehst Du mich falsch. Nein, du versuchst Details zu berücksichtigen, die nicht berücksichtigt werden können. Der Hallsensor liefert dir NUR die Möglichkeit die Entfernung zu messen, also wie weit die Taste gedrückt ist. Meinetwegen liefert der Sensor 6V in Ruhestellung und 7V bei ganz gedrückter Taste. Deine Schaltung KANN nichts weiter tun als den Schaltpunkt irgendwo zwischen diese 6 und 7V reinzulegen. Ob du nun diese 6-7V verstärkst auf sagen wir 0-10V und DANN einen Komparator dahinterhängst, oder ob du den Komparator direkt mit den 6-7V fütterst, macht überhaupt keinen Unterschied. Am Ende suchst du dir EINEN bestimmten Punkt aus, wo geschaltet wird.
OK, das leuchte ein. Mit ging es bei bei dem LM358 darum, einen definierten Pegelbereich zu schaffen, der evtl. auch von anderen Komponenten abgegriffen und benutzt werden kann. Unterm Strich ist es explizit für "meine" Anwendung wurscht, da könnte der LM358 auch wegfallen. Ich denke, das meinst Du auch. Hinterm Komparator muß es halt in eine Schaltstufe münden, die 24V DC 1A schaltet.
Andreas K. schrieb: > OK, das leuchte ein. Schön :) Andreas K. schrieb: > Mit ging es bei bei dem LM358 darum, einen definierten Pegelbereich zu > schaffen, der evtl. auch von anderen Komponenten abgegriffen und benutzt > werden kann. Hältst du es für wahrscheinlich, dass in Zukunft andere Komponenten verbunden werden sollen, die dann Schaltpunkte erhalten, die nicht dem Verhalten der Pfeifen entsprechen? Andreas K. schrieb: > Unterm Strich ist es explizit für "meine" Anwendung wurscht, da könnte > der LM358 auch wegfallen. Ich denke, das meinst Du auch. Ja. Viel sinnvoller wäre es, den Stellbereich des Poti für den Komparator einzuschränken. Die zu erwartende Ausgangsspannung (Einbauen, Nachmessen) aus dem Hallsensor ist nämlich in einem weit kleineren Bereich als die 0-12V die das Potentiometer so liefert. Somit wäre nur ein Bruchteil des Einstellbereichs des Potentiometers nützlich -> Die Feinjustierbarkeit stirbt. Andreas K. schrieb: > Hinterm Komparator muß es halt in eine Schaltstufe münden, die 24V DC 1A > schaltet Darüber kann man dann reden. Warum du einen P-FET benutzen willst, leuchtet mir noch nicht ein. Das Verhalten invertieren kannst du auch, indem du einfach die Eingänge des Komparators vertauscht.
c r schrieb: > Hältst du es für wahrscheinlich, dass in Zukunft andere Komponenten > verbunden werden sollen, die dann Schaltpunkte erhalten, die nicht dem > Verhalten der Pfeifen entsprechen? Beim aktuellen Projekt nicht. Können wir also entfallen lassen. c r schrieb: > Ja. Viel sinnvoller wäre es, den Stellbereich des Poti für den > Komparator einzuschränken. > Die zu erwartende Ausgangsspannung (Einbauen, Nachmessen) aus dem > Hallsensor ist nämlich in einem weit kleineren Bereich als die 0-12V die > das Potentiometer so liefert. > > Somit wäre nur ein Bruchteil des Einstellbereichs des Potentiometers > nützlich -> Die Feinjustierbarkeit stirbt. Das wäre das Kernthema zunächst. Eigentlich müßte man, wenn man es gaaanz genau nimmt, On- und Off-Punkte einzeln einstellen. Aber bei "nur" 18 Pfeifen evtl. ein Riesenaufwand, der nicht lohnt. Wichtiger ist, daß der Einschaltpunkt passend justiert wird. c r schrieb: > Andreas K. schrieb: >> OK, das leuchte ein. > > Schön :) > > Andreas K. schrieb: >> Mit ging es bei bei dem LM358 darum, einen definierten Pegelbereich zu >> schaffen, der evtl. auch von anderen Komponenten abgegriffen und benutzt >> werden kann. > > Hältst du es für wahrscheinlich, dass in Zukunft andere Komponenten > verbunden werden sollen, die dann Schaltpunkte erhalten, die nicht dem > Verhalten der Pfeifen entsprechen? > > Andreas K. schrieb: >> Unterm Strich ist es explizit für "meine" Anwendung wurscht, da könnte >> der LM358 auch wegfallen. Ich denke, das meinst Du auch. > > Ja. Viel sinnvoller wäre es, den Stellbereich des Poti für den > Komparator einzuschränken. > Die zu erwartende Ausgangsspannung (Einbauen, Nachmessen) aus dem > Hallsensor ist nämlich in einem weit kleineren Bereich als die 0-12V die > das Potentiometer so liefert. > > Somit wäre nur ein Bruchteil des Einstellbereichs des Potentiometers > nützlich -> Die Feinjustierbarkeit stirbt. > > Andreas K. schrieb: >> Hinterm Komparator muß es halt in eine Schaltstufe münden, die 24V DC 1A >> schaltet > > Darüber kann man dann reden. Warum du einen P-FET benutzen willst, > leuchtet mir noch nicht ein. > Das Verhalten invertieren kannst du auch, indem du einfach die Eingänge > des Komparators vertauscht. P-MOS deswegen, weil die Magnete gemeinsam auf Minus liegen. Das ist "Orgelbauerstandard". Ich wollte halt die 24V durchschalten und nicht die Magnete auf 0V ziehen
Bitte melde dich an um einen Beitrag zu schreiben. Anmeldung ist kostenlos und dauert nur eine Minute.
Bestehender Account
Schon ein Account bei Google/GoogleMail? Keine Anmeldung erforderlich!
Mit Google-Account einloggen
Mit Google-Account einloggen
Noch kein Account? Hier anmelden.


