Forum: Mikrocontroller und Digitale Elektronik Startup Contunity


von Μαtthias W. (matthias) Benutzerseite


Lesenswert?

Hi

Beim Durchsehen der Start-ups die auf der embedded ausstellen ist mir 
das hier aufgefallen

https://www.contunity.eu/

So ne Art UML für Hardware? Meint ihr das taugt was? Ich sehe das (sehr) 
kritisch. Das Vorschlagen von Blockdiagrammen vor das ECAD Werkzeug soll 
> 80% Arbeit einsparen?

Matthias

von QuerSchläger (Gast)


Lesenswert?

Die sehen nicht aus, als ob sie gross Erfahrung im Hardwaredesign 
hätten:
https://uploads-ssl.webflow.com/5d1dce5cee3b9d58f394d559/5d4c308ce11fbe42d8625341_TeamFunEdited.jpg

Die Stellenangebote beschränken sich auch auf IT/GUI-Design.

Also auf den ersten Blick ein paar Greenhorns die mit a bisserl 
AI-Zauberei Hardware-Entwickler arbeitslos machen wollen.

Zitat:
"Contunity´s AI is able to generate full fletched embedded systems, 
including schematics, bill of material and PCB-layout at the push of a 
button."

Ich bin nicht überzeugt das das nicht einer von den Millionen "fool with 
a tool" Wichtigtuern ist.

von Datargnan (Gast)


Lesenswert?

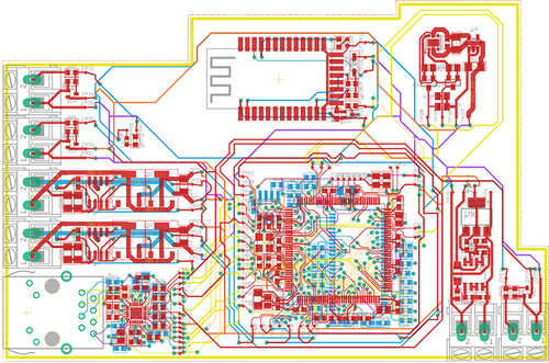
Die geben an, dass ein Entwickler für das Design mit 160 Komponenten 
hier:

https://uploads-ssl.webflow.com/5d1dce5cee3b9d58f394d559/5d2dbe68358ee92d131c8259_Board-AutoGen-ManuTop-p-500.png

https://uploads-ssl.webflow.com/5d1dce5cee3b9d58f394d559/5d2dbe68358ee9df1d1c825a_Board-AutoGen-AllNoFillWhite-p-500.png


160 Stunden brauchen würde und mit deren Tool 2h nötig wären.

Zoomt mal ins Layout rein.

Also wenn ich nur den Schaltplan dafür erstelle und die Komponenten so 
wie in dem Beispiel platziere und dann so wie in dem Beispiel geschehen 
den Autorouter drüber laufen lasse... da brauche ich aber weniger Zeit 
dafür und ich bin kein Vollzeit Layouter ;-)

Eine fertige Komponenten Library braucht deren Tool ziemlich sicher, 
wahrscheinlich sogar deutlich ausführlicher als ein normales Layout Tool 
es brauchen würde, wegen Informationen welcher Pin nun für was gut ist.


Die Anordnung der Bauteile ist eher suboptimal und ziemlich "freundlich" 
für den Autorouter - ewig viel Platz dazwischen.
Und dann hat man so ein typisch schlechtes Autorouter Ergebnis d.h. 
einige Stunden Nacharbeit und neu Routen nötig.


Da sieht das realistisch betrachtet mit der Zeitersparnis dann schon 
ganz anders aus...

von Hannes J. (pnuebergang)


Lesenswert?

QuerSchläger schrieb:
> Die sehen nicht aus, als ob sie gross Erfahrung im Hardwaredesign
> hätten:
> 
https://uploads-ssl.webflow.com/5d1dce5cee3b9d58f394d559/5d4c308ce11fbe42d8625341_TeamFunEdited.jpg

He, die werden alle schon mal mit einem Arduino eine LED zum Blinken 
gebracht haben. Das sind voll die Hardware-Spezialisten.

Bitte melde dich an um einen Beitrag zu schreiben. Anmeldung ist kostenlos und dauert nur eine Minute.
Bestehender Account
Schon ein Account bei Google/GoogleMail? Keine Anmeldung erforderlich!
Mit Google-Account einloggen
Noch kein Account? Hier anmelden.