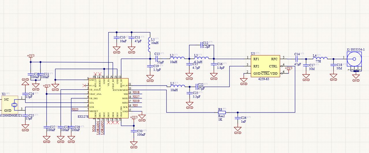
Hallo zusammen, ich möchte gerne einen LORA Print entwickeln, bin mir jedoch nicht ganz sicher welche passiven Komponenten ich für den SX1278 verwenden muss. Bis jetzt habe ich noch keine Application Note oder Ähnliches gefunden. Mithilfe eines Schemas welches ich im Internet gefunden habe, habe ich mir mal das Schema im Anhang zusammengebastelt. Kennt sich da jemand aus und kann mir sagen ob das so für die Frequenz 868/915MHz funktionieren wird? Vielen Dank und Gruss Fabian
guckst Du hier: https://semtech.my.salesforce.com/sfc/p/#E0000000JelG/a/2R0000001OJQ/iUU.uHj5Fe78R2ddQQDTSKhsQKVo60W2aXAgck6RDsc
Fabian Schatzmann schrieb: > Habe ich schon, jedoch nicht viel schlaues gefunden... Ich hab auch rein gesehen und vieles schlaues gefunden! Sogar die Bauteilwerte für den gewünschten Frequenzbereich!
Bitte melde dich an um einen Beitrag zu schreiben. Anmeldung ist kostenlos und dauert nur eine Minute.
Bestehender Account
Schon ein Account bei Google/GoogleMail? Keine Anmeldung erforderlich!
Mit Google-Account einloggen
Mit Google-Account einloggen
Noch kein Account? Hier anmelden.
