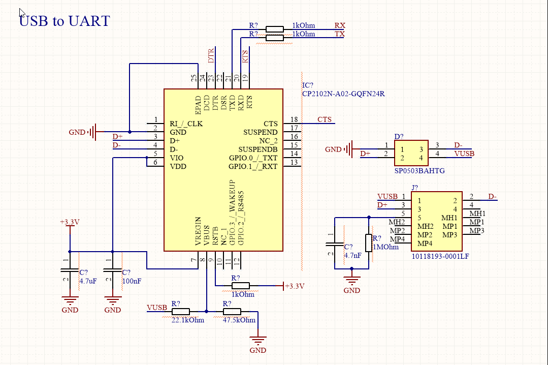
Hi, Ich möchte auf einem Board einen CP2102 USBtoUART Treiber verbauen und ich habe den 24 Pin IC hier gewählt: https://www.mouser.ch/datasheet/2/368/cp2102n-datasheet-1634912.pdf Nun verwirrt mich der VIO Pin, dieser ist nur auf den 24 Pin IC vorhanden uns was der genau macht, sehe ich nicht wirklich. Ich brauche den internen Spannungsregler nicht, da ich einen stärkeren 3.3V Regler extern habe. Im Anhang ist noch das Schema, dass ich verwenden möchte, jedoch kein VIO vorhanden. Weiter verstehe ich auch nicht, wie ich VBUS verbinden muss, wenn der IC über den externen Regler verbunden ist.
Bert S. schrieb: > Nun verwirrt mich der VIO Pin, dieser ist nur auf den 24 Pin IC > vorhanden uns was der genau macht, sehe ich nicht wirklich. Datenblatt aufmerksam lesen - mit dem VIO Pin kann man die UART Seite bis runter auf 1,8V Pegel bringen. Bert S. schrieb: > Im Anhang ist noch das Schema, dass ich verwenden möchte, jedoch kein > VIO vorhanden. VIO ist auch davon unabhängig (darf aber nicht oberhalb VDD liegen). USB VBUS muss nur an den eingezeichneten Spannungsteiler, da die anderen Spannungen offenbar extern gespeist werden. Im Schematic erscheinen mir 1k Angstwiderstände relativ groß - es sei den man fähr Baudraten <= 9600 Baud.
Jim M. schrieb: > Im Schematic erscheinen mir 1k Angstwiderstände relativ groß - es sei > den man fähr Baudraten <= 9600 Baud. Ich kopple zwei UART in einen UART ein, ein Pfad mit 100Ohm und der andere mit 1kOhm, damit wenn beide aktiv sind, der stärkere gewinnt. Jim M. schrieb: > VIO ist auch davon unabhängig (darf aber nicht oberhalb VDD liegen). Ok, dann verbinde ich den einfach so mit VDD, danke.
Bitte melde dich an um einen Beitrag zu schreiben. Anmeldung ist kostenlos und dauert nur eine Minute.
Bestehender Account
Schon ein Account bei Google/GoogleMail? Keine Anmeldung erforderlich!
Mit Google-Account einloggen
Mit Google-Account einloggen
Noch kein Account? Hier anmelden.

