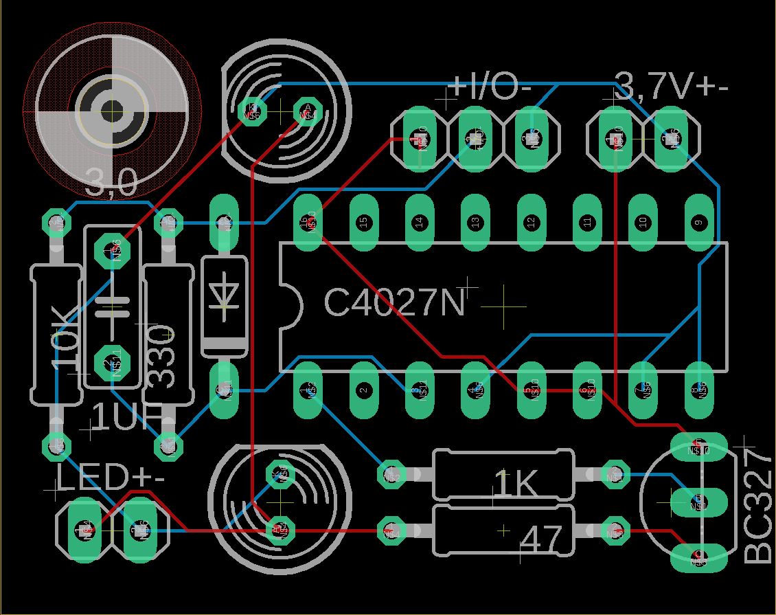
Hallo zusammen, ich bräuchte mal eure Hilfe. Ich möchte mit einem TTP223 Touch Sensor LED's ein und ausschalten. Dis ging bisher damit auch immer ganz gut, nun hab ich die Platine etwas umgebaut und es geht nicht mehr. Wenn ich den Kondensator raus lasse Funktioniert es komischer weise. Die Lösung wär jetzt den Kondensator einfach draußen zu lassen, aber ist das auch richtig? Vielen Dank Gruß Christian
Glaub ich hab den Fehler erkannt. Mit dem Transistor C32740 geht es nicht mit dem BC327 -25 geht es Ist die letzte zahl des Transistors nicht die Reaktionszeit?
Dann lass den Kondensator halt weg und lege die Eingänge vom unbenutzten Flipflops auf Potential.
Christian W. schrieb: > Ist die letzte zahl des Transistors nicht die Reaktionszeit? Nein, das sagt was über die Stromverstärkung. Näheres siehe im Datenblatt.
Bitte melde dich an um einen Beitrag zu schreiben. Anmeldung ist kostenlos und dauert nur eine Minute.
Bestehender Account
Schon ein Account bei Google/GoogleMail? Keine Anmeldung erforderlich!
Mit Google-Account einloggen
Mit Google-Account einloggen
Noch kein Account? Hier anmelden.

