Hallo, ich habe da ein Problem. Ich muss eine Schaltung für meine FIP beschreiben weiß aber überhaupt nicht wie sie funktioniert. Es wäre sehr nett wenn mir jemand die Schaltung technisch erklären könnte, also der schrittweise Ablauf. Ich danke schon mal im vorraus!
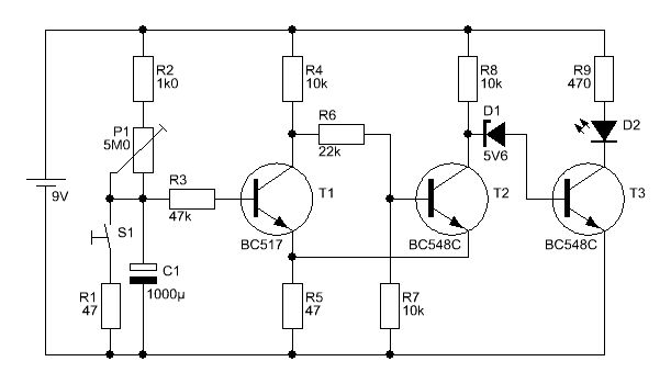
Ibrahim S. schrieb: > Hallo, > ich habe da ein Problem. Ich muss eine Schaltung für meine FIP > beschreiben weiß aber überhaupt nicht wie sie funktioniert. Es wäre sehr > nett wenn mir jemand die Schaltung technisch erklären könnte, also der > schrittweise Ablauf. > Ich danke schon mal im vorraus! Weiß zwar nicht was ein FIP ist... Die Schaltung setzt für die definierte Erkennung der Schaltpunktspannung am Ladekondensator C1 eine sogenannte Schmitt-Triggerschaltung ein. Ein Schmitt-Trigger(ST) zeichnet sich durch Hysteres der Schaltschwellenspannung ein. Je nach Bemessung der Komponenten kann man den Spannungs Unterschied zwischen Ein- und Ausschalten gezielt beeinflussen. Diese Hysterese wird hauptsächlich durch den gemeinsamen Emmiterwiderstand der beiden ersten Transistoren und das Werteverhältnis R6/R7 bewirkt. Das Verhältnis von R6/7 beeinflusst die Hysteresespannung maßgeblich. Der Emitterwiderstand ist für die Größe der Hysteresis verantwortlich. Bei langsamen Spannungsänderungen wie sie an C1 beim Laden auftreten, ist ein ST zur Vermeidung von unkontrollierbaren schnellen Ein und Ausschalten notwendig. Der Ausgangstransitor wird über die Zenerdiode angesteuert um die LED zu betreiben. Die Hysterese bedeutet, daß der ST bei einer höheren Spannung einschaltet und einer etwas niedrigeren Schaltung ausschaltet und verhindert in diesen Fall ein zeitweise unregelmäßiges Flackern der LED. Schnitt-Trigger kann man auch mit Operationsverstärker und durch gewöhnliche integrierte Komperatoren wie LM393 durch positive Rückkopplung realisieren. Die FIP wird durch den Kurzschlußschalter an C1 initialsiert, d.h. Die C1 Spannung wird durch totale Entladung an Null V gebracht. Beim Öffnen des Schalters wird C1 über das 5MOhm Poti exponenzial geladen. Beim Erreichen der Schmitt-Trigger Schwellenspannung reagiert der ST und schaltet die LED ein. Ganz moderne Leute verwenden für solche Anwendungen manchmal uC;-) Google Suche: RC Kondensator Auf- und Entladung Schmitt-Trigger mit Transistoren Schmitt-Trigger mit Operationsverstärker und Komparatoren https://de.m.wikipedia.org/wiki/Schmitt-Trigger https://elektroniktutor.de/analogverstaerker/schmitt.html http://www.controllersandpcs.de/lehrarchiv/pdfs/elektronik/einfuehrung_09.pdf
Danke für die Beschreibung Eine FIP ist eine Fächerantenne Überprüfung, und die schaltung ist eine Eieruhr. Das problem ist nur nun das die Funktionsbeschreibung zu Ausführlich geraten ist XD. d.h mein Lehrer wird mir nie glauben dass ich das geschrieben habe. Es wäre wirklich sehr nett wenn du sie so erklären könntest das normal sterbliche sie auch verstehen. Ich entschuldige mich für die ungenaue anfrage zu anfang Mit freundlichen Grüßen vielen Dank
Ibrahim S. schrieb: > Das problem ist nur nun das die Funktionsbeschreibung > zu Ausführlich geraten ist XD. d.h mein Lehrer wird > mir nie glauben dass ich das geschrieben habe. > Es wäre wirklich sehr nett wenn du sie so erklären > könntest das normal sterbliche sie auch verstehen. Möchtest Du uns vielleicht auch noch die Adresse Deines Lehrers zuschicken, damit wir ihm alle seine Rückfragen beantworten können? Unglaublich, sowas...
Da hast Du Dir ja ein schönes Baselisken Ei ins Nest geholt. Ibrahim S. schrieb: > Danke für die Beschreibung > > Eine FIP ist eine Fächerantenne Überprüfung, und die schaltung ist eine > Eieruhr. Erstmal. Ich sehe überhaupt keinen Zusammenhang zwischen FIP und einer Eieruhr. > Das problem ist nur nun das die Funktionsbeschreibung zu Ausführlich > geraten ist XD. d.h mein Lehrer wird mir nie glauben dass ich das > geschrieben habe. Das würde ich Dir auch nicht geraten haben;-) Etwas selber mußt Du da schon was beitragen. Von jemand abschreiben wäre ja ein Betrug und jenseits aller Schulregeln und ethischen Verhaltens. > Es wäre wirklich sehr nett wenn du sie so erklären könntest das normal > sterbliche sie auch verstehen. Naja. Zuerst lese mal den Originalartikel von wo Du die Schaltung her hast durch. Da wird es schon Näheres geben. Wenn da nichts ist und Du wirklich keine Ahnung hast, frage den Lehrer ob er Dir einen strukturiellen Anhaltspunkt zur Schaltung geben kann. Er muß Euch doch gewisse Anhaltspunkte oder Merkblätter gegeben haben. Einfach von Euch zu fordern, darüber zu schreiben, ohne die geringste Einführung zur Schaltung, erhalten zu haben, ergibt wenig Sinn. An sich ist die Funktion der Schaltung recht einfach gehalten. Du mußt die kritischen Teile der Schaltung trennen. Ein erst kurzgeschlossener Kondensator lädt sich nach Freigabe durch den Schalter sehr langsam über das Poti auf. (Jetzt such mal im Netz nach Kondensatoraufladung. Dann wirst Du diesen Teil verstehen können und wie man die Zeitdauer einstellen kann.) Probleme geht man oft durch "Divide and Conquer" an. Schon die alten Römer unter Cesar wußten das schon. Die separate Transistorschaltung reagiert bei ein paar Volt Spannung von C1 und schaltet dann die Leuchtdiode ein. Dazu mußt Du eben alles über Schmitt-Trigger Schaltungen recherchieren. ( Warum wird hier ein Schmitt-Trigger genommen?) Wenn Du einen Schulkameraden hast, bespreche es mit ihm. Durch gemeinsames Diskutieren und Rätseln komen neue Erkenntnisse. Wenn Du einen Internetartikel nicht gleich verstehst, dann lese ihn nach einem Tag wieder oder sehe Dir andere zum Thema an. Also versuche mal die Fragen der Reihe nach zu veantworten: Warum R2, P1, C1? Warum der Schalter S1 über R1 Widerstand um C1 kurzzuschliessen? Wie funktioniert Q1, Q2? Warum der 47 Ohm am Emitter von Q1und Q2? Warum Q3 und die Zener Diode? Warum R9 in Serie mit der LED? Was ist der Zweck von R6 und R7? Und wenn es wirklich nicht hilft, sprich mit Deinem Lehrer und bitte ihn Dir eine verständliche Einführung zum Warum und Wieso der Schaltung zu geben. Solche Sachen nicht gleich zu verstehen ist wirklich keine Schande. Ich weiß zwar nicht wie alt Du bist, aber ich vermute, sogar viele Elektroniklehrlinge im 1-3. Lehrjahr dürften mit der Thematik möglicherweise überfordert sein. Und den Teil mit der Fächerantenne - Vergiß es total ! Es hat mit Deiner Schaltungsthematik überhaupt nichts zu tun und verstehe überhaupt nicht warum Du das eigentlich erwähnst. Also - Viel Erfolg wünsche ich Dir! Aber Du mußt auch Deinen Teil dazu beitragen. Es ist besser eine 5 zu bekommen als zu plagiarisieren. > Ich entschuldige mich für die ungenaue anfrage zu anfang > > Mit freundlichen Grüßen > vielen Dank
Fuer die Schaltung haette ich einen NE555 genommen. Das waere eine Idee falls die Frage kaeme, wie das alternativ geloest werden koennte. Fange an das so aufzubauen. Die Schaltung wird unter Strom gesetzt. Der C laedt sich, S1 offen, auf. Zeichne die Aufladekurve. Q1 ist zu beginn zu, Q2 leitend, Q3 gesperrt. Nimm einfach die Mitte der Aufladekurve, ab da wird Q1 leitend, alle anderen nichtleitend. Und dann erst nimm die Hysterese des Schmitttriggers dazu. Den Rest musst Du selber erarbeiten.
Es ist übrigens ziemlich dämlich, eine Prüfungsaufgabe oder Ähnliches direkt so in Foren anzufragen und dort lösen zu lassen. Auch Lehrer und Dozenten kennen die Foren und lesen darin herum. Wenn sie dann ihre Aufgabenstellung dort wiederfinden und später die Antworten als eigene geliefert bekommen, ist der Betrug nachgewiesen. Im Studium wird man übrigens exmatrikuliert, wenn man 3-mal bei einem Täuschungsversuch erwischt und dieser an das Prüfungsamt gemeldet wurde. Dann ist es aus mit dem Studium. Das sollte man sich ersparen.
Bitte melde dich an um einen Beitrag zu schreiben. Anmeldung ist kostenlos und dauert nur eine Minute.
Bestehender Account
Schon ein Account bei Google/GoogleMail? Keine Anmeldung erforderlich!
Mit Google-Account einloggen
Mit Google-Account einloggen
Noch kein Account? Hier anmelden.
