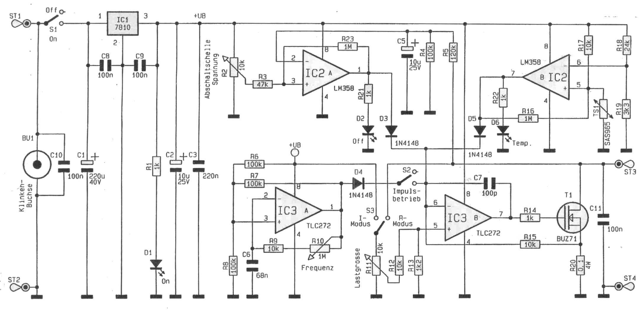
Servus, möchte mir die ELV-Last von ELV 1993, März (19) nachbauen. Welchen Ersatz könnte man für den BUZ71 TLC272 nehmen? Drain-Source-Widerstand: Sind da gravierende Unterschiede zu verzeichnen, wenn z. Bspl. 70mOhm zu 85mOhm bei verschiedenen Ersatztypen vorliegen? MfG Eppelein
Das ist aber kein Problem, letztlich wird über dem RdsOn nur Leistung verheizt. Kannst einen beliebigen nehmen, Kalibrieren musst Du ja eh. Für den OPV schätz ich das Gleiche. Ein Schaltplan wäre hilfreich gewesen.
Eppelein V. schrieb: > Welchen Ersatz könnte man für den BUZ71 > TLC272 > nehmen? Muss man Ersatz nehmen ? Wenn du eh kaufen musst, kannst du gleich die originalen nehmen. Der MOSFET müsste zumindest denselben SOA Bereich wie der BUZ71 aufweisen, der OpAmp bei der Last dieselbe Phasenreserve wie der TLC272. Wenn du nicht kaufst sondern in dsr Wühlkuste hast, sag welche(n) du als Ersatz nehmen willst.
Servus Manfred, bis auf den BUZ71 habe ich alles da. Könnte ich dafür den IRF Z24N nehmen, sowie für den TLC 272 gegebenfalls den MCP6002? MfG Eppelein
Eppelein V. schrieb: > den MCP6002 Aber Schaltplan und Datenblatt lesen kannst du? Der MCP6002 verträgt max. 6V Vcc, die Versorgungsspannung in der Schaltung ist aber 10V.
Servus Arno, das Datenblatt noch gar nicht angesehen. Nur schnell mal überflogen bzgl. 2-fach OP. Danke für den Hinweis! MfG Eppelein
Eppelein V. schrieb: > bis auf den BUZ71 habe ich alles da. Auch einen SAS965, erstaunlich. Eppelein V. schrieb: > IRFZ24N Also die 10ms Kurve liegt oberhalb derer vom BUZ71, aber er hat keine DC Kurve im SOA Diagramm, ist also für lineare Lasten nicht geeignet.
Michael B. schrieb: . > > Auch einen SAS965, erstaunlich. KTY81-121 > > Eppelein V. schrieb: >> IRFZ24N > > Also die 10ms Kurve liegt oberhalb derer vom BUZ71, aber er hat keine DC > Kurve im SOA Diagramm, ist also für lineare Lasten nicht geeignet. Merci - also besorge ich mir den BUZ71 MfG Eppelein
Der TO koennte zehn selektierte davon parallelschalten mit jeweils eigenem 1Ohm Sourcewiderstand plus 100k zur Rueckkopplung auf den OP Eingang. ;o)
Bitte melde dich an um einen Beitrag zu schreiben. Anmeldung ist kostenlos und dauert nur eine Minute.
Bestehender Account
Schon ein Account bei Google/GoogleMail? Keine Anmeldung erforderlich!
Mit Google-Account einloggen
Mit Google-Account einloggen
Noch kein Account? Hier anmelden.
