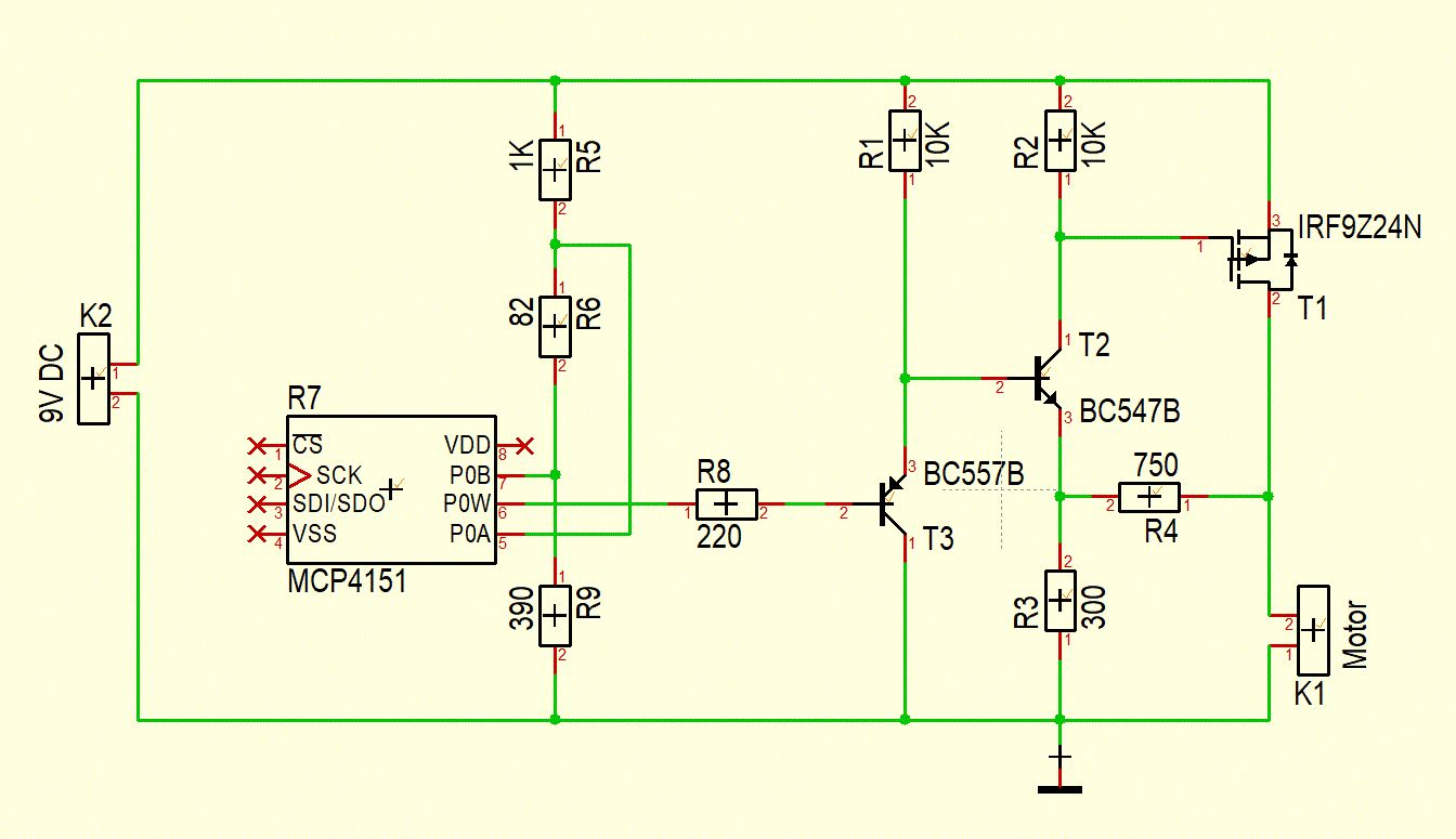
Hallo, ich habe folgendes Problem: Die angehängte Schaltung soll einen Gleichstrommotor regeln. Die Schaltung funktioniert soweit im Bereich 0-9V in den 256 Schritten am Motorausgang bei 0-ca.3,3V am T3. Ich habe die Schaltung grundsätzlich hier aus dem Forum, finde leider den Beitrag nicht mehr. Controller ist ein ATmega328, Die 9V kommen von einem geregelten Analog-Netzteil. Nun möchte ich die Motorspannung nicht von 0-9V regeln sondern feiner von ca. 8-9V in 256 Schritten, d.h. am T3 nicht 0-3, eher 2,5 - 3V oder sowas. Leider bin ich nun schon überfordert wie man das macht, dass dort am Ausgang vom 4151 eine Mindestspannung anliegt. Das Konzept sollte grundsätzlich so erhalten bleiben (kein PWM o.Ä.) Vielen Dank schonmal, Martin
Leider hast du den interessanten Pin des MCP freigelassen, so das man nicht weiss, wo Vdd nun angeschlossen wird. Es ist zumnidest klar, das T3 völlig uberfahren wird (viel zu viel Basisstrom), wenn der Ausgang des MCP auf Low geht. Da muss zumindest ein Vorwiderstand rein. Welche Logik ist denn gewünscht? Wenn der Motor loslaufen soll, wenn P0W high wird, kannst du T3 ganz weglassen und die T2 Basis über einen Vorwiderstand direkt an P0W anschliessen. Allerdings wird die Nummer nie linear, schon weil der MOSFet sowas nicht kann. Du kommst vermutlich nicht drumherum, den MCP zum Teil eines Regelkreises zu machen, indem du den Strom durch den Motor misst und auf den MCP zurückkoppelst.
Hallo, VDD ist an den 5V für den Atmega. Jetzt verstehe ich das "High"/ "Low" nicht ganz. Das ist doch ein Spannungsteiler mit 256 Schritten? Wenn ich nun T3 weglasse hilft mir das ja immer noch nicht mit dem Regelbereich? Wie groß müsste der Vorwiderstand denn sein? Grüße, Martin
Martin K. schrieb: > Die Schaltung funktioniert soweit Eher nicht. Die Schaltung versucht die Spannung des Motors von ( 9V/(470+1000)*1000 = 2.87V ) * (300+750)/300 = 0..10V zu regeln, verhungert aber ab 5V am Motor weil dann nicht mehr genug Spannung für den MOSFET zur Verfügung steht, der kann unter 4V schon sperren. Mit der Schaltung ist es nicht möglich, die Motorspannung von 8-9V einzustellen.
Matthias S. schrieb: > Es ist zumnidest klar, das > T3 völlig uberfahren wird (viel zu viel Basisstrom), wenn der Ausgang > des MCP auf Low geht. Normalerweise sind µC-Ausgänge strombegrenzt. Überlastet wird da wohl eher der µC und nicht der Transistor. Aber trotzdem gilt natürlich: > Da muss zumindest ein Vorwiderstand rein. Zum Thema: Eine derart feinfühlige Drehzahlsteuerung wird m.E. nur mit einer echten Drehzahlregelung, also Erfassung und Rückführung der Motordrehzahl funktionieren. (An den TE: Drehzahlregelung und Drehzahlsteuerung sind zwei verschiedene Paar Schuhe.)
Vielen Dank für die Antworten. MaWin schrieb: > Martin K. schrieb: >> Die Schaltung funktioniert soweit > > Eher nicht. > > Die Schaltung versucht die Spannung des Motors von > ( 9V/(470+1000)*1000 = 2.87V ) * (300+750)/300 = 0..10V > zu regeln, verhungert aber ab 5V am Motor weil dann nicht mehr genug > Spannung für den MOSFET zur Verfügung steht, der kann unter 4V schon > sperren. > > Mit der Schaltung ist es nicht möglich, die Motorspannung von 8-9V > einzustellen. hmm... ich kann tatsächlich die Spannung am Motor von 0-9v regeln. Der Motor dreht auch entsprechend. Was wäre denn eine Alternative? >Zum Thema: Eine derart feinfühlige Drehzahlsteuerung wird m.E. nur >mit einer echten Drehzahlregelung, also Erfassung und Rückführung >der Motordrehzahl funktionieren. (An den TE: Drehzahlregelung und >Drehzahlsteuerung sind zwei verschiedene Paar Schuhe.) Das ganze soll einen Plattenspieler antreiben. Ich messe über den Atmega die Drehzahl des Tellers und möchte dann eben nachregeln. ...und das kann ich im Moment so wie es ist auch tun. Das Problem ist einfach, dass meine Schritte etwas zu groß sind. Grüße, Martin
Und warum benutzt du dann ein digital Poti, statt einfach einen DAC mit ausreichender Auflösung? Warum PWM keine Option ist erschließt sich mir nicht, aber gut, deine Entscheidung.
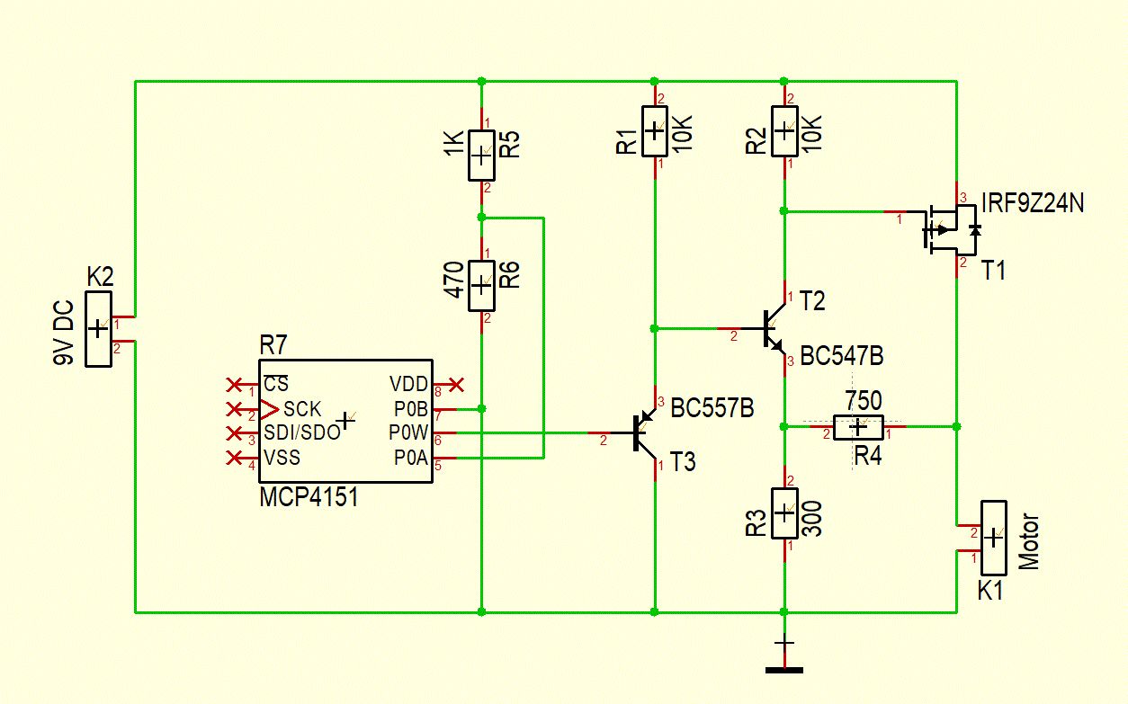
Martin K. schrieb: > Nun möchte ich die Motorspannung nicht von 0-9V regeln sondern feiner > von ca. 8-9V in 256 Schritten, d.h. am T3 nicht 0-3, eher 2,5 - 3V oder > sowas. > > Leider bin ich nun schon überfordert wie man das macht, dass dort am > Ausgang vom 4151 eine Mindestspannung anliegt. Aktuell hängt P0A des 4151 Digitalpoti am Spannungsteiler 470+1000 Ohm, und P0B direkt an GND. Das ergibt dann für P0W einen Bereich von 0..2,9 Volt. Wenn du nun an P0W einen Bereich von 2,5..2,9 Volt haben möchtest, dann musst du das Potential an P0B auf 2,5 Volt anheben, und das kannst du mit einem weiteren Spannungsteiler erreichen. Am einfachsten ist es, du teilst die schon vorhandenen 470 Ohm in 2 Widerstände von 390 und 82 Ohm auf. Die 390 Ohm kommen an GND, und P0B kommt an den Knoten zwischen den 390 und 82 Ohm. Das ergibt dann an P0W einen Bereich von 2,4..2,9 Volt.
Colder schrieb: > > Aktuell hängt P0A des 4151 Digitalpoti am Spannungsteiler 470+1000 Ohm, > und P0B direkt an GND. Das ergibt dann für P0W einen Bereich von 0..2,9 > Volt. > > Wenn du nun an P0W einen Bereich von 2,5..2,9 Volt haben möchtest, dann > musst du das Potential an P0B auf 2,5 Volt anheben, und das kannst du > mit einem weiteren Spannungsteiler erreichen. Am einfachsten ist es, du > teilst die schon vorhandenen 470 Ohm in 2 Widerstände von 390 und 82 Ohm > auf. Die 390 Ohm kommen an GND, und P0B kommt an den Knoten zwischen den > 390 und 82 Ohm. Das ergibt dann an P0W einen Bereich von 2,4..2,9 Volt. Vielen Dank, das geht schon genau in die Richtung die ich suche! Passt das dann so im Schaltbild? @Wer: ... wil ich von DACs keine Ahnung habe.
Da T3 ein PNP Transistor in Kollektorschaltung ist und von Hause aus einen hohen Eingangswiderstand hat, kann R8 auch entfallen.
Ach du grüne Neune schrieb: > Da T3 ein PNP Transistor in Kollektorschaltung ist und von Hause aus > einen hohen Eingangswiderstand hat, kann R8 auch entfallen. Danke. Hatte oben jemand empfohlen, ich hab ihn aktuell nicht drin und es gibt diesbezüglich keine Probleme.
Die Hälfte meines Beitrags kann man locker abkippen, weil ich das mit dem digitalen Poti nicht richtig kapiert habe. Sorry... Allerdings bleibe ich dabei, das ein MOSFet als lineare Endstufe keine gute Idee ist.
Martin K. schrieb: > Ach du grüne Neune schrieb: >> Da T3 ein PNP Transistor in Kollektorschaltung ist und von Hause aus >> einen hohen Eingangswiderstand hat, kann R8 auch entfallen. > > Danke. > Hatte oben jemand empfohlen, ich hab ihn aktuell nicht drin und es gibt > diesbezüglich keine Probleme. Der neue Schaltplan sollte so passen, und R8 kann weggelassen werden.
Martin K. schrieb: > Ich habe die Schaltung > grundsätzlich hier aus dem Forum, finde leider den Beitrag nicht mehr. Bitte sehr: Beitrag "Re: Lineare Motorsteuerung mit MOSFET und Opamp" MaWin schrieb: >> Die Schaltung funktioniert soweit > > Eher nicht. Doch MaWin, die funktioniert. MaWin schrieb: > Die Schaltung versucht die Spannung des Motors von > ( 9V/(470+1000)*1000 = 2.87V ) * (300+750)/300 = 0..10V > zu regeln, verhungert aber ab 5V am Motor weil dann nicht mehr genug > Spannung für den MOSFET zur Verfügung steht, der kann unter 4V schon > sperren. > > Mit der Schaltung ist es nicht möglich, die Motorspannung von 8-9V > einzustellen. Die Spannung an R3 kann nicht über (300/1050)*9V=2,6V plus noch ein bisschen vom Strom durch R1, also meinetwegen 2,8V ansteigen. Die Ugs des Mosfet T1 kann daher bis zu 6,2V betragen, das reicht.
Martin K. schrieb: > Ich habe die Schaltung grundsätzlich hier aus dem Forum, finde leider > den Beitrag nicht mehr. Das kommt davon, wenn die Namen der wesentlichen Komponenten (z.B. hier der MCP4151) nicht im Text genannt werden, sondern im Pixelbrei eines Schaltplanes stecken. Dann sind solche Aufhänger für die Suchfunktion unsichtbar.
Ja, Melinda, das ist der Thread. Ich habe das jetzt so aufgebaut und es funktioniert wie gewünscht :) Vielen Dank an Colder, der mich mit dem Beitrag wirklich glücklich gemacht hat. ... und natürlich auch dem Rest: Danke für die Hilfe.
Melinda schrieb: > Die Spannung an R3 kann nicht über (300/1050)*9V=2,6V plus noch ein > bisschen vom Strom durch R1, also meinetwegen 2,8V ansteigen Stimmt, die Wirkung dieses Spannungsteilers habe ich übersehen.
Bitte melde dich an um einen Beitrag zu schreiben. Anmeldung ist kostenlos und dauert nur eine Minute.
Bestehender Account
Schon ein Account bei Google/GoogleMail? Keine Anmeldung erforderlich!
Mit Google-Account einloggen
Mit Google-Account einloggen
Noch kein Account? Hier anmelden.

