Vor einiger Zeit ist mir eine Schaltung für ein lineares Labornetzteil untergekommen, der Ausgang bestand aus einem Bipolar Komplementärpaar und hatte nur eine relativ geringe Ausgangskapazität (wenn ich mich richtig erinnere waren es 1μF). Die beiden Leistungs-Transistoren waren in Reihe geschalten (Emitter des NPN an Kollekter von PNP) und die Basen wurden jeweils von einem eigenen Operationsverstärker angesteuert. Leider finde ich die Schaltung nicht mehr, kennt jemand zufällig die Schaltung oder Bezeichnung?
Sekretärin: Hallo Chef. Da hat irgendwann Irgendjemand angerufen und der wollte Irgendwas von Ihnen! (Das ist wirklich passiert - ich kenne die Namen aller Beteiligten!)
Tja, wenn ich den Schaltplan vor mir hätte, könnte ich die Schaltung wohl auch besser beschreiben und würde hier nicht danach fragen...
René F. schrieb: > Emitter des > NPN an Kollekter von PNP Das heisst, einer der Transistoren wird im Sperrbetrieb verwendet? Klingt nach einem ulkigen Design. Oder war das evtl. ein Netzteil mit +/- Regelbereich?
Matthias S. schrieb: > René F. schrieb: >> Emitter des >> NPN an Kollekter von PNP > > Das heisst, einer der Transistoren wird im Sperrbetrieb verwendet? > Klingt nach einem ulkigen Design. Oder war das evtl. ein Netzteil mit > +/- Regelbereich? Das Netzteil konnte nur positive Spannungen, wenn ich mich richtig entsinne wurde ein Transistor für die Strombegrenzung und einer für die Spannungsbegrenzung verwendet.
Nichtverzweifelter schrieb: > Es kann "source and sink". Das wäre eine Erklärung - ein Netzteil, was auch als elektronische Last verwendbar ist. Habe ich persönlich aber noch nie gebraucht oder vermisst.
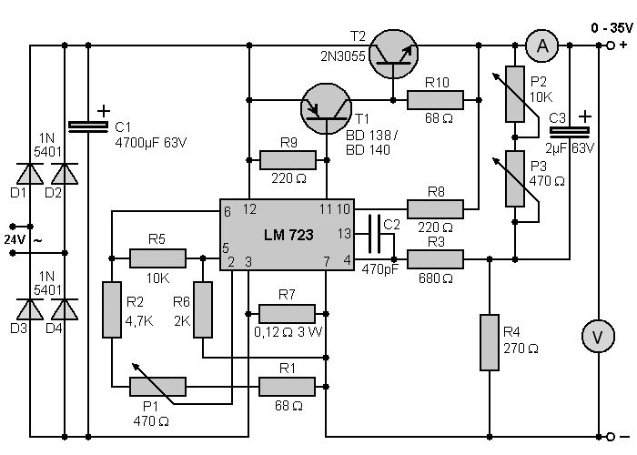
Ich bin nun in meinen Dokumenten fündig geworden, ist zwar nicht der Schaltplan welchen ich Suche, dem gesuchten aber ziemlich ähnlich.
René F. schrieb: > Vor einiger Zeit ist mir eine Schaltung für ein lineares Labornetzteil > untergekommen, "Untergekommen" bedeutet du hast die Schaltung hier im Forum gesehen? In deinem Schreibtisch können wir ja schlecht suchen helfen und das ganze www zu durchsuchen dürfte die verfügbare Zeit der meisten übersteigen. :-)
René F. schrieb: > Ich bin nun in meinen Dokumenten fündig geworden, ist zwar nicht > der > Schaltplan welchen ich Suche, dem gesuchten aber ziemlich ähnlich. Zu deiner Beschreibung gibts aber keine Ähnlichkeit.
René F. schrieb: > wenn ich mich richtig entsinne Könnte praktisch beliebig weit zutreffen - oder eben auch nicht. (Die v.D.o.g. Leistungs-T-Verschaltung ist unwahrscheinlich, und Labornetzteile haben ja mindestens eine Spannungsregelung, nicht nur -begrenzung - manche/viele nennen LNGs sogar nur dann LNGs, wenn sie Spannung und Strom als Konstantwert ausgeben können. In diesem konkreten Fall ("Spannungsbegrenzung") ist es zwar klar, daß es schlicht falsch bezeichnet wurde - aber das ist ja eine Ausnahme. Das schreibe ich also absolut_nicht wegen der allgemeinen Wichtigkeit ("ach schrecklich - der hat das falsch gemacht") - sondern technisch zutreffende Ausdrücke/Bezeichnungen dürften zwecks Auffinden Deines Wunsch- oder halt eines gleichwertigen Schaltplanes mehr als nur hilfreich sein...) Da Du keine ganz_bestimmten Unterlagen zu benötigen scheinst (Pure Annahme. Da eine exakte Begründung (oder eine bestimmte Bezeichnung ...) aber fehlt, eine nicht völlig aus der Luft gegriffene solche.), mache ich einfach mal nen Vorschlag: Beschreib doch, wonach Du auf der Suche bist, mal noch ein wenig genauer/ausführlicher. Möglicherweise kann jemand, wenn auch nicht "den", wenigstens einen gleichwertigen, oder gar nur anders gezeichneten, oder aber mit Glück sogar doch_noch denselbigen liefern. ("Anders gezeichnet" mag funktionell identisch sein, allerdings würdest Du halt "denselbigen" vermutlich schneller bzw. sofort erkennen können - nur deshalb nannte ich dies "Glück"...) Vermutlich wird es - ohne besagtes Glück / günstigen Zufall - einige Zeit, und Aufwand (vor allem/auch Deinerseits) kosten, und vor allem, wenn Du darauf beharren solltest, einen ganz bestimmten Plan zu "brauchen". Schlimmstenfalls ohne die zur Findung irgendeiner Alternative nötige Begründung liefern zu wollen. Einige (zum Glck nicht viele) "Sucher" hatten sich so verhalten, und verhinderten selbst einen Teil der Chancen. Summa Summarum: Auch zum Auffinden genau des Planes, den Du möchtest, wird es nützlich bis erforderlich sein, so viel an (auch scheinbar unwichtigen) Details aus der Erinnerung zu nennen, wie irgend möglich - und auch, wieso Du den suchst.
Bitte melde dich an um einen Beitrag zu schreiben. Anmeldung ist kostenlos und dauert nur eine Minute.
Bestehender Account
Schon ein Account bei Google/GoogleMail? Keine Anmeldung erforderlich!
Mit Google-Account einloggen
Mit Google-Account einloggen
Noch kein Account? Hier anmelden.

