Hallo, ich habe jetzt das siebte oder achte mal einen PCM5100A an einem Raspberry zu betreiben.... Alles was ich höre ist ein "brrr sttzzzsssbbbrrrzzzttttsssss".... Egal welchen Treiber ich auch nutze, immer das selbe Problem.... Ich kann auch mittels aplay test.wav eine testfile abspielen. In LXDE steht jedoch "no soundcards found"... und unter alsamixer kommt "keine regler für dieses gerät" Weiss jemand weiter?
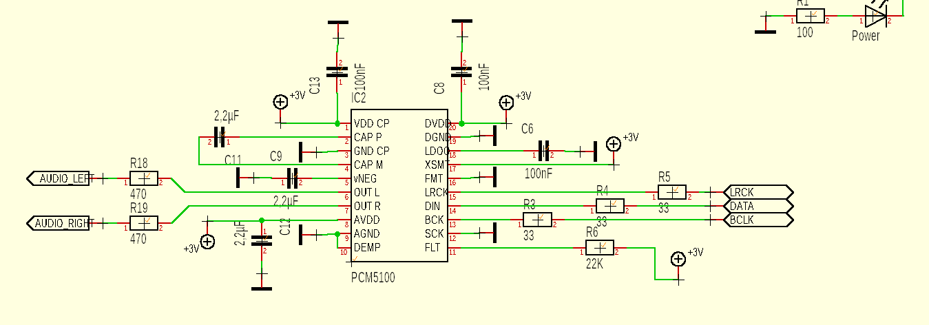
Hier mal der Schaltplan... Also mittlerweile bekomme ich einen Ton... jedoch immernoch mit "Störungen" solange keine Audioausgabe erfolgt... Und die Lautstärke ist grundsätzlich 100% Diese lässt sich nicht ändern.
Bitte melde dich an um einen Beitrag zu schreiben. Anmeldung ist kostenlos und dauert nur eine Minute.
Bestehender Account
Schon ein Account bei Google/GoogleMail? Keine Anmeldung erforderlich!
Mit Google-Account einloggen
Mit Google-Account einloggen
Noch kein Account? Hier anmelden.
