Hi, ich hab da mal zwei Fragen an die ARM-Spezialisten, da ich grad mein erstes ARM-Board designen will (mit nem LPC2013). 1. Wie genau muss die RS232 Schnittstelle mit dem ARM beschaltet werden, damit man auch per Bootloader etwas aufspielen kann? Ich weiss dass die RX und TX Leitungen per MAX-IC verbunden werden müssen und der P0.14 gejumpert wird wegen dem Bootloader. Aber gibt es sonst noch was zu beachten in der Beziehung? 2. Müssen zwei Quarze an dem Prozessor dran oder kann man den Quarz für die RTC wegelassen? Schonmal Danke fürs lesen :)
Ein gar nicht so schlechter Ausgangspunkt sind die Evaluationboards von Olimex, von denen man sich die Schaltpläne herunterladen kann. Der 2103 (ich nehme mal an, daß Du den meinst) ist beispielsweise hier http://olimex.com/dev/images/lpc-p2103-sch.gif verschaltet. Den Quarz für die RTC wird man dann weglassen können, wenn man auf die Funktion der RTC verzichten will.
Olimex ist ein schlechtes Beispiel, weil die mit konstanter Boshaftigkeit vergessen, die BSL Leitung vergleichbar der Reset-Leitung durch RS232 steuern zu lassen. www.embeddedartists.com macht es besser.
Ja das olimex board hab ich auch als vorlage genommen, aber ich wollt halt wissen ob ich jetzt an alles gedacht hab bei der RS232 beschaltung. Den letzten Beitrag hab ich jetzt ned ganz verstanden :)
BSL ist wichtig, bei den olimex boards ist da immer ein jumper den du zum flashen setzen musst, umständlich... das kann man wenn man eh schon über rs232 flasht auch über einen IO pin des RS232 lösen.
Die offizielle Bootloader-Steuerung für LPCs benutzt RTS und DTR für Reset und BSL (weiss grad nicht wie herum). Olimex schaltet nur Reset durch, nicht aber BSL. Musst du immer Jumper ziehen/stecken, das nervt. Also das gleiche wie für Reset (Widerstand, Transistor) nochmal für BSL implementieren.
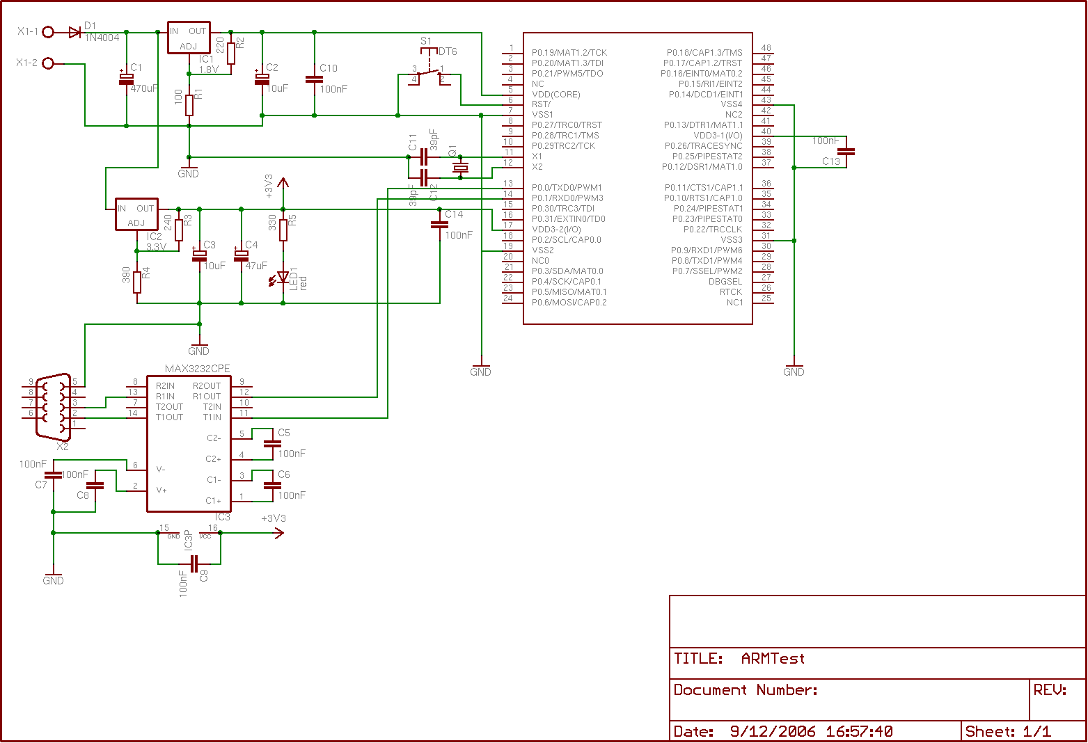
also ich hab jetzt erstmal was in eagle zusammengebastelt vielleicht kann mir jemand ja bisserl feedback dazu geben ob das in ordnung is. die reset und bsl sachen fehlen allerdings noch.
Einfachster Ansatz ist RST und BSL mittels Jumper (RST kann man sogar per Versorgung an/Versorgung "simulieren"). Das funktioniert schon. Ich verbinde bei meinen Prototypen dann einfach die Pin-Header der Jumper mit Taster und Schalter. Ist aber etwas unpraktisch, wie bereit erwaehnt. (Programmiere selbst meist ueber JTAG-Interface, dann braucht man den Bootloader nur sehr selten.) Die Schaltplaene der Evaluation-Boards von Keil sind frei zugaenglich. Schaltplan fuer deren LPC2103-Board: http://www.keil.com/arm/mcb2103/mcb2103-schematics.pdf Dort kann man sich den "Levelshifter" fuer BSL/RST abschauen. Habe selbst nur deren LPC2138- und LPC2129-Board und hatte damit keine Probleme mit lpc21isp und dem Philips-Flash-Utility. Wenn moeglichst hoehe Geschwindigkeit fuer "Bootloader-Programmierung" gewuenscht wird (115200), sollte ein "Baudratenquarz" eingesetzt werden. Bei "graden" Frequenzen (z.B. 12 oder 16MHz) war zumindest "hier" nur mit 38400 eine zuverlaessige Verbindung moeglich. Haengt wohl am "Autobauding" im Bootloader. Steht wenn recht erinnert auch im Wiki etwas zu. Dennoch ist ein Jumper an BSL (evtl. zusaetzlich) eine gute Idee (auch wenn man nur ueber JTAG-Interface programmieren will), denn damit hat man auch bei "provisiorischer" Verkabelung (nur RX/TX) noch die Moeglichkeit den Chip zu loeschen, falls mit den Leseschutz aktiviert hat. Betr. der zweiten Frage: den 32kHz-Quarz kann man auch weglassen. Die LPC RTC kann auch vom "Haupttackt" getrieben werden (zumindest bei LPC2106, LPC2138 und LPC2129). Bin aber grade nicht wirklich sicher, ob ohne 32kHz-XTAL die RTC auch im "Tiefschlaf" weiterlaeuft (analog async timer bei AVR). Ich wuerde den 32kHz-XTAL im Layout vorsehen - kann man spaeter immer noch weglassen. Hoffe, es hilft - viel Spass beim Einstieg in die "ARM-Welt" Martin Thomas
eine frage hätt ich noch: in dem keil board werden dafür PML4448 Dioden benutzt. Kann ich da auch diese 1N4001 dioden aus dem avr tutorial nehmen ?
Die 32KHz benötigst du nur, wenn im Stromspar-Modus die RTC noch funktionieren soll, denn der Haupttakt und damit die alternative RTC Taktversorgung läuft dann nicht mehr.
Jetzt hab ich schon wieder ein Problem: Wie muss ich den MAX3232 beschalten? 100nF Kondensatoren sollen da ran, sind das Elkos oder Keramikkondensatoren?
Egal. Nur nimmt man in dieser Grössenordnung meist Kerkos. Übrigens gibt es von ICs Datasheets.
ja das hab ich ja gelesen aber da waren glaub ich elkos drin und andere schaltungen haben keine benutzt. war deswegen bisschen verwirrt :)
Da sind vor allem deshalb Elkos drin eingezeichnet, damit Leute, die partout welche verwenden wollen, auch wissen, wie herum sie eingebaut werden müssen.
Bitte melde dich an um einen Beitrag zu schreiben. Anmeldung ist kostenlos und dauert nur eine Minute.
Bestehender Account
Schon ein Account bei Google/GoogleMail? Keine Anmeldung erforderlich!
Mit Google-Account einloggen
Mit Google-Account einloggen
Noch kein Account? Hier anmelden.
