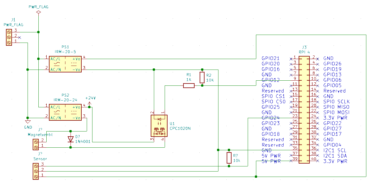
Hallo zusammen, ich will ein Magnetventil(24 V, 10 W) mit einem RPi 4 ansteuern. Zusätzlich habe ich einen Sensor(siehe Bild) den ich mittels RPi auslesen will. Ich habe wenig Erfahrung mit der Konstruktion von Schaltkreisen und will wissen, ob das überhaupt so funktioniert. Ein paar Fragen, die mir gekommen sind: Auf dem Datenblatt des Sensor steht ein maximaler Ausgangsstrom von 20mA. Ist das zuviel für den GPIO? Sollte ich den Gesamtwiderstand des Spannungsteilers erhöhen bzw. ist der Spannungsteiler überhaupt eine gute Idee um die Spannung vom Sensor unter die 3,3 V zu drücken? Wie im Bild zu sehen ist, ist der RPi direkt über den 5 V Pin versorgt; das hat seine Gründe. Ich weiß, dass ich damit die internen Sicherheitsmechanismen umgehe. Da der IRM-20-5 aber auch entsprechende Sicherungen hat dachte ich, die werden schon ausreichen. Was ist eure Meinung dazu?
Simon E. schrieb: > Auf dem Datenblatt des Sensor steht ein maximaler Ausgangsstrom von > 20mA. Ist das zuviel für den GPIO? Sollte ich den Gesamtwiderstand des > Spannungsteilers erhöhen bzw. ist der Spannungsteiler überhaupt eine > gute Idee um die Spannung vom Sensor unter die 3,3 V zu drücken? Warum hast du das Datenblatt des Sensors nicht angehängt? Bist du sicher, daß der Sensor mit 5 Volt funktioniert? Wenn ich sehe, daß die LED1 über 18 kOhm an Vcc hängt, deutet das auf eine höhere Versorgungsspannung hin. Beim Spannungsteiler musst du aufpassen, daß du nicht zu weit unter die 3,3 V kommst. Du hast ja hier (5V - Vf LED1) * 10/28, das wird je nach LED schon knapp. Alternativen: - GPIO Pull-up aktivieren, Schottky Diode zwischen GPIO (Anode) und Ausgang. - GPIO Pull-up aktivieren, R1 oder LED1 entfernen, Ausgang direkt an GPIO. Jeweils ohne den externen 10 kOhm Pull-down Widerstand.
Hier noch die weiteren Daten. R1 und LED1 kann ich leider nicht entfernen die sind intern im Sensor verbaut. Nur nochmal zu meinem Verständnis. R1 und LED1 bilden ein Pull-up. Heißt ich brauch den GPIO Pull-up nicht zu aktivieren?
Simon E. schrieb: > und will wissen, ob das überhaupt so funktioniert Auch wenn die Gesamtkonstruktion sicherlich auch (etwas) günstiger hinzubekommen ist: Nicht schlecht gelöst, das sollte so funktionieren.
Simon E. schrieb: > schaltkreis.png Wozu soll R2 gut sein? Hast du Angst, dass die LED ohne Strom anfängt zu leuchten?
Simon E. schrieb: > Nur nochmal zu meinem Verständnis. R1 und LED1 bilden ein Pull-up. Heißt > ich brauch den GPIO Pull-up nicht zu aktivieren? LED1, R1 und dein 10 kOhm nach GND bilden einen Spannungsteiler, deshalb brauchst du den GPIO Pull-up nicht. Du solltest beim gewählten GPIO sowohl Pull-up als auch Pull-down deaktivieren. Wenn du den Sensor vorliegen hast, dann vergrößere mal den 10 kOhm Widerstand vom Ausgang nach GND bis die Spannung über dem Widerstand etwa 3 Volt erreicht (RPI nicht angeschlossen). Und den Widerstandswert übernimmst du dann anstelle der 10 kOhm in deine Schaltung. Bei den 10 kOhm liegt die Spannung ja nur so um die 1 Volt herum, und das ist zuwenig.
Übrigens, deine Pinnummerierung des J3 widerspricht der offiziellen Raspberry Dokumentation. Mit solchen Kleinigkeiten kann man ganz schön auf die Schnauze fallen.
Bitte melde dich an um einen Beitrag zu schreiben. Anmeldung ist kostenlos und dauert nur eine Minute.
Bestehender Account
Schon ein Account bei Google/GoogleMail? Keine Anmeldung erforderlich!
Mit Google-Account einloggen
Mit Google-Account einloggen
Noch kein Account? Hier anmelden.


