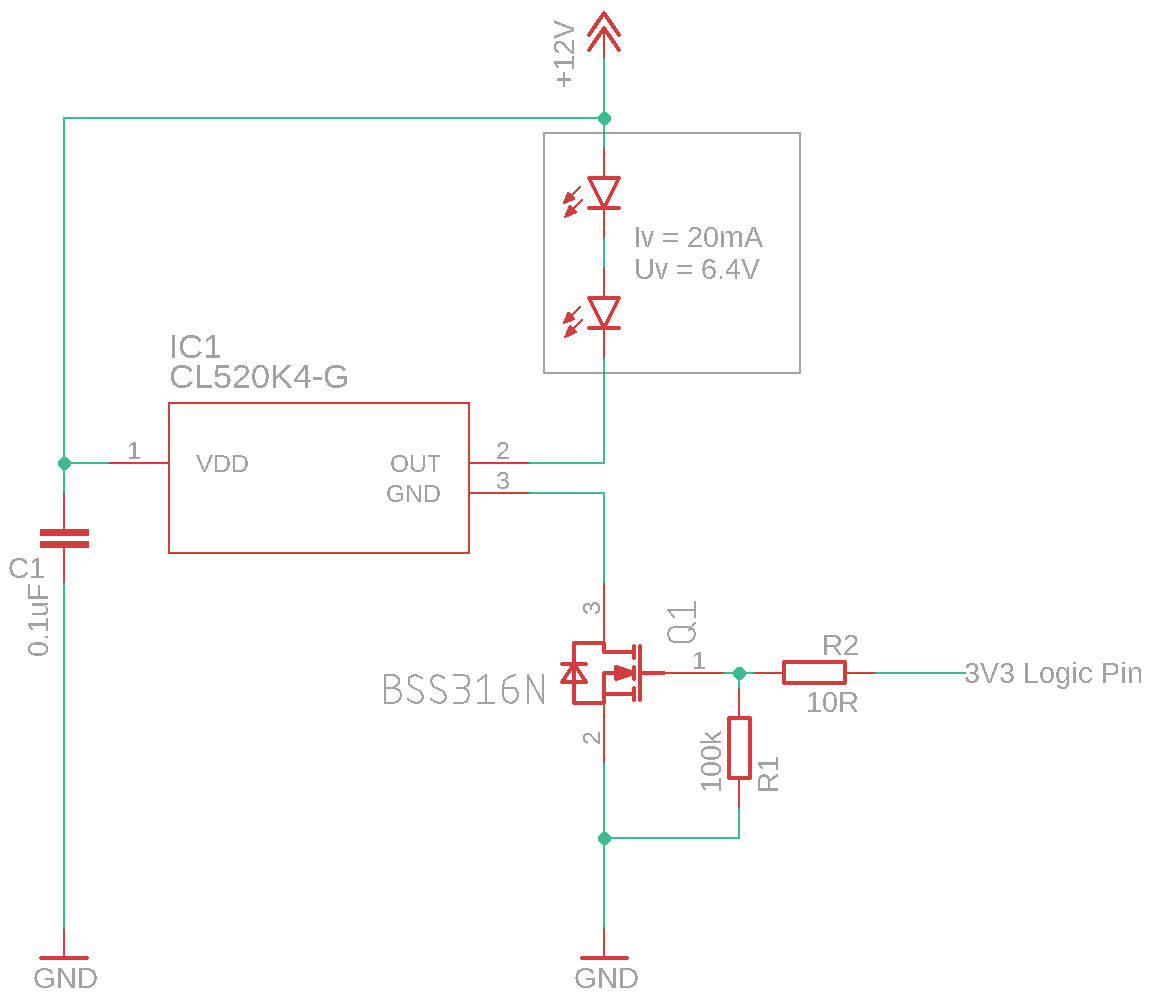
Hallo, ich habe eine (wahrscheinlich relativ dumme) Frage. Ich möchte die Hintergrundbeleuchtung an einem Display mit meinem Controller an und aus schalten. Die Beleuchtung wird mit einem LED-Treiber CL520K4-G betrieben. Ich finde in den Datenblättern für solche LED Treiber immer nur die Beispiele mit einem High-Side Switch. Spricht etwas dagegen einen solchen Treiber mit einem Low-Side Switch zu schalten? Es geht mir nicht darum das ganze mit PWM zu regeln, sondern wirklich nur ein und auszuschalten. Habe ich was nicht verstanden oder übersehen oder sollte das mit der angehängten Schaltung eigentlich kein Problem sein? Vielen Dank und viele Grüße
Daniel S. schrieb: > Habe ich was nicht verstanden oder übersehen oder sollte das mit der > angehängten Schaltung eigentlich kein Problem sein? Das hängt davon ab, ob bei dem Display der GND auch oder eben nicht vom Display selber benötigt wird. Solange die Anschlüsse VCC und GND alleine zu dem LED Treiber gehen (so wie gezeichnet), ist das kein Problem. Ist jedoch der GND des Treibers auch der von der Displayansteuerung, dann schon.
Daniel S. schrieb: > Habe ich was nicht verstanden oder übersehen Ja. Man kann einem IC nicht einfach GND wegschalten, das geht schief. Denn dann fließen dessen Masseströme über Schutzdioden von Eingänge oder sonstwo lang. > oder sollte das mit der > angehängten Schaltung eigentlich kein Problem sein? Ok, Korrektur. Mit DEM einfachen IC geht es. R2 ist überflüssig.
Normalerweise ist Gnd wegschalten selten eine gute Idee, hier aber sollte es gehen. Allerdings frage ich mich: wozu überhaupt den CL benutzen? 270R tun es in dieser Anwendung auch.
H.Joachim S. schrieb: > Normalerweise ist Gnd wegschalten selten eine gute Idee, hier aber > sollte es gehen. > Allerdings frage ich mich: wozu überhaupt den CL benutzen? 270R tun es > in dieser Anwendung auch. Weil die Versorgungsspannung schwanken kann ;) HildeK schrieb: > Solange die Anschlüsse VCC und GND alleine zu dem LED Treiber gehen (so > wie gezeichnet), ist das kein Problem. Ist jedoch der GND des Treibers > auch der von der Displayansteuerung, dann schon. In dieser Anwendung gibt es nur einen GND. Also wird das wohl (eventuell) ein Problem werden Falk B. schrieb: > Ja. Man kann einem IC nicht einfach GND wegschalten, das geht schief. > Denn dann fließen dessen Masseströme über Schutzdioden von Eingänge oder > sonstwo lang. Okay, soweit habe ich nicht gedacht. Ich dachte Ehrlicherweise, wo kein GND, da auch wahrscheinlich kein Strom :) Es ist kein Problem das ganze High-Side zu schalten, sind halt nur mehr Komponenten. Anbei so wie ich es dann machen würde, ist denke ich eine praktikable Lösung, oder?
> 270R tun es in dieser Anwendung auch.
Oder, falls die 12V doch nicht so konstant sind (z.B. Auto) und man
etwas Regelung haben möchte, statt des MOSFETs einen NPN mit 135R am
Emitter.
Daniel S. schrieb: > Spricht etwas dagegen einen solchen Treiber mit einem Low-Side Switch zu > schalten Nein. Hättest du 5V statt 3.3V, könntest du auf den BSS316N verzichten und direkt VCC als Schalteingang nutzen. Apropos 3.3V und BSS316N: dem reichen 3.3V auch nicht, der ist erst ab 4.5V spezifiziert und hat satte 2V UGSth (garantiert aus) du brauchst einen anderen MOSFET (oder bipolaren).
Falk B. schrieb: > Ja. Man kann einem IC nicht einfach GND wegschalten, das geht schief. > Denn dann fließen dessen Masseströme über Schutzdioden von Eingänge oder > sonstwo lang. Mann Falk, immer dieser Unsinn den du verbreitest. Dieser IC hat nur 1 Anschluss der nicht an 12V geht. Schaltet man dem GND weg, glaubt er einfach, die Versorgung wäre aus.
MaWin schrieb: > Apropos 3.3V und BSS316N: dem reichen 3.3V auch nicht, der ist erst ab > 4.5V spezifiziert und hat satte 2V UGSth (garantiert aus) du brauchst > einen anderen MOSFET (oder bipolaren). Ich benutze den ziemlich erfolgreich schon an 3V3 und er hat im Datenblatt ja auch Transfer- und Rds-on Kurven für 3V3. Ugs,th is max 2V, typ sind 1.6V. Als Pin-Kompatible Alternative für 3V3, damit es nicht nur funktioniert, sondern nach DB auch gut aussieht vielleicht den NXV55UNR? MaWin schrieb: > Schaltet man dem GND weg, glaubt er > einfach, die Versorgung wäre aus. Davon war ich eigentlich auch ausgegangen, bin aber jetzt etwas verunsichert -.-
Daniel S. schrieb: > In dieser Anwendung gibt es nur einen GND. Also wird das wohl > (eventuell) ein Problem werden Ja, denn wenn du ausschaltest, dann zieht es dir das gesamte Display auf die 12V, die Ansteuerungsleitungen werden dann auch hochgezogen über die internen Schutzdioden des Display-ICs. Gibt Rauch. Daniel S. schrieb: > Anbei so wie ich es dann machen würde, ist denke ich eine praktikable > Lösung, oder? Ja, wie du schon sagtest eben mit einem gewissen Aufwand. Viel einfacher ist es doch mit foobar schrieb: > Oder, falls die 12V doch nicht so konstant sind (z.B. Auto) und man > etwas Regelung haben möchte, statt des MOSFETs einen NPN mit 135R am > Emitter. also so:
1 | 12V |
2 | o |
3 | | |
4 | V -> |
5 | - 3.6V/20mA |
6 | | |
7 | V -> |
8 | - 3.6V/20mA |
9 | | |
10 | |/ |
11 | U_Ctrl -------| NPN |
12 | |> |
13 | | |
14 | .-. |
15 | | | |
16 | | | R = (U_Ctrl-0.7V) / I_LED |
17 | '-' z.B. 130R für 20mA bei 3.3V Ansteuerung |
18 | | |
19 | === |
20 | GND |
21 | (created by AACircuit v1.28.6 beta 04/19/05 www.tech-chat.de) |
Falls die +12V auch unter 10V fallen könnten und die U_Ctrl trotzdem da ist: mach noch 1k in die Basisleitung.
MaWin schrieb: > Dieser IC hat nur 1 > Anschluss der nicht an 12V geht. Schaltet man dem GND weg, glaubt er > einfach, die Versorgung wäre aus. Ja, aber nur dann, wenn nur dieser IC geschaltet wird. Die Vermutung bei einem Display liegt jedoch nahe, dass der GND auch für die Anzeige selbst verwendet wird. Das konnte der TO nicht ausschließen.
Daniel S. schrieb: > vielleicht den NXV55UNR In Zeiten der Chipknappheit alles was man auftreiben kann. Daniel S. schrieb: > er hat im Datenblatt ja auch Transfer- und Rds-on Kurven für 3V3 Warum stolpern Leute immer wieder in diesen Fehler ? Diese Kurve ist für ein Exemplar, welches die typische UGSth von 1.6V hat. Wenn dein Exemplar aber die erlauben 2V benötigt, verschiebt sich die Kurve. Garantiert wird bei dem Modell nur ein Durchschalten ab 4.5V, alles andere wird nicht geprüft bei der Herstellung.
In diesem Falle (also mit Lowside Switch), würde ich allerdings den Kondensator C1 mit an den geschalteten GND legen. Damit bliebe er da, wo er hingehört: Auf kürzestem Weg zwischen Pin 1 und Pin 3 von IC1. Und daß der BSS316 für 3,3 V Ansteuerung nicht paßt, wurde ja schon erwähnt! Nimm da besser z.B. einen Si2302 oder TSM2302, den letzteren gibts bei Reichelt für -,17€. Die haben ein Rdson von 95mΩ für 2,5V Ugs spezifiziert.
Daniel S. schrieb: > sollte das mit der > angehängten Schaltung eigentlich kein Problem sein? Auch wenn es im Einzelfall funktionieren könnte, eine gute Idee ist das nicht: alle Angaben im Datenblatt, z.B. maximale Eingangsspannung usw., beziehen sich auf GND. Wenn man GND entfernt sind die Datenblattangaben zu nichts mehr zu gebrauchen. Wenn nur HiSide empfohlen wird kann man, besonders als Anfänger, davon ausgehen dass die nicht alle blöd sind. Georg
MaWin schrieb: > Mann Falk, immer dieser Unsinn den du verbreitest. Dieser IC hat nur 1 > Anschluss der nicht an 12V geht. Schaltet man dem GND weg, glaubt er > einfach, die Versorgung wäre aus. Das mit dem sinnerfassenden, VOLLSTÄNDIGEN Lesen musst du noch üben.
Bitte melde dich an um einen Beitrag zu schreiben. Anmeldung ist kostenlos und dauert nur eine Minute.
Bestehender Account
Schon ein Account bei Google/GoogleMail? Keine Anmeldung erforderlich!
Mit Google-Account einloggen
Mit Google-Account einloggen
Noch kein Account? Hier anmelden.

