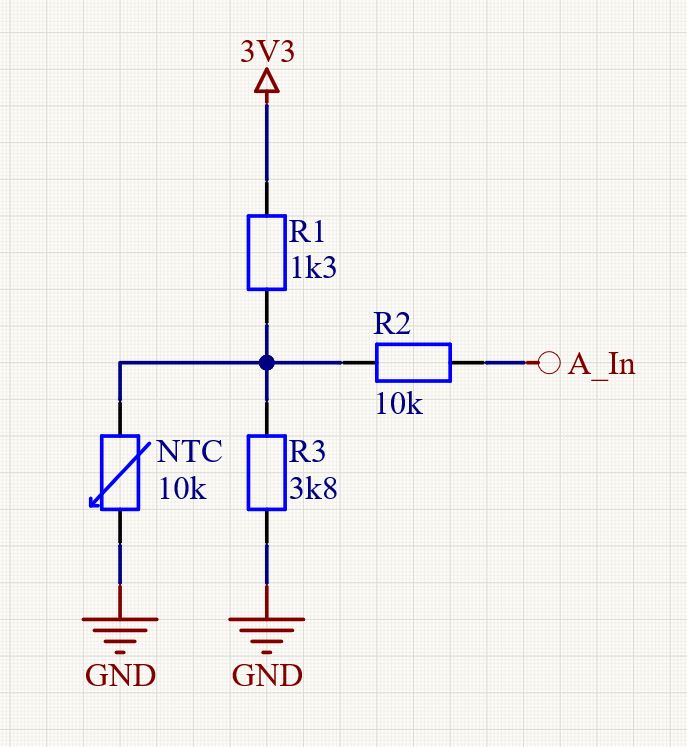
Hallo Zusammen, Ich bin neu und konnte nach Google und mikrocontroller.net interner Suche nichts zu dem Thema finden und hoffe, dass jemand eine Erklärung hat. Ich möchte die Temperatur von Wasser mit einem NTC und einem kleinen Netzwerk messen. Im Anhang ist die Schaltung zu sehen. Der NTC hat bei 25°C 10kOhm und geht bei 100°C auf 0.68kOhm zurück. Das hat zu Beginn auch funktioniert bis mir irgendwann aufgefallen ist, dass der Messwert nicht mehr mit dem echten Wert übereinstimmt. nach einiger Zeit hat mir die Messung einen berechneten Wert von 35°C statt 25°C ausgegeben. Die Werte vom NTC stimmen weiterhin überein, aber die anderen drei R sind degeneriert (falls man das so sagen kann). Nach dem ausbauen haben sich die Werte wie folgt geändert: R1: 1k3 -> 2k3 R2: 10k -> 7k44 R3: 3k8 -> 5k Nachdem ich die Widerstände gewechselt habe waren die Messwert erst in Ordnung und irgendwann waren die Werte wieder mit einem Delta von ca. 10°C Die Widerstände haben sich auf 2k3, 8k und 4k1 geändert. Auf der Platine ist die gleiche Schaltung statt mit einem NTC noch mit anderen Anschlüssen, bei denen das Phänomen nicht passiert. Ein Problem mit dem NTC kann ich ausschliessen, da es ja zu Beginnn korrekt ist und auch mit neuen Widerständen wieder korrekt ist. Im Worst-Case, mit einem Kurzschluss auf dem NTC sollte es auch keine Probleme geben. Ich habe noch nie gesehen, dass Chipwiderstände in dem Ausmass ihre Werte ändern. Ich habe auch schon Freunde gefragt und wir sind alle Ratlos. Hat von euch jemand so ein Phänomen schon ein mal erlebt?
Und die Schaltung ist so unvergossen in nicht destilliertem Wasser ?
Das ist unmöglich. Warum sollten sie sich einmal in positiver und ein andermal in negativer Richtung ändern? Ich glaube eher, das Problem sitzt vor dem Meßgerät. Oder hast du an den Widerständen herumgefeilt?
Jan L. schrieb: > Hat von euch jemand so ein Phänomen schon ein mal erlebt? Nein. Jan L. schrieb: > Nach dem ausbauen haben sich die Werte wie folgt geändert: Hast du die Widerstände vor dem Einbauen auch gemessen? > R1: 1k3 -> 2k3 > R2: 10k -> 7k44 > R3: 3k8 -> 5k Beliebig rauf und runter... > Nachdem ich die Widerstände gewechselt habe waren die Messwert erst in > Ordnung und irgendwann waren die Werte wieder mit einem Delta von ca. 10°C Und wie lang hat das gedauert? Was ist währenddessen passiert? > Die Widerstände haben sich auf 2k3, 8k und 4k1 geändert. Ist ja schön, dass sich das so leicht reproduzieren lässt. Solche Fehler lassen sich am einfachsten finden. Suche eine Systematik.
Jan L. schrieb: > Ich habe noch nie gesehen, dass Chipwiderstände in dem Ausmass ihre > Werte ändern. Ich habe auch schon Freunde gefragt und wir sind alle > Ratlos. Hat von euch jemand so ein Phänomen schon ein mal erlebt? Das kann passieren, wenn diese kurzen, aber starken Spannungsspitzen ausgesetzt werden, dann brutzeln die langsam weg. Das kann auch durch ESD passieren. Wo ist denn der NTC angeschlossen? Ist er gegen deinen Wasserkessel isoliert? Kann es sein, daß sein Wasserkessel schlecht geerdet ist und sich elektrostatisch auflädt?
Ach, die Widerstände waren ungeschützt im Wasser? Dann sitzt das Problem wirklich vor dem Meßgerät!!! Schon mal was von Elektrolyse und Korrossion gehört?
Helmut -. schrieb: > Ach, die Widerstände waren ungeschützt im Wasser? Das wissen wir nicht! Das hat ein "Experte" spekuliert!
Jan L. schrieb: > Ich habe noch nie gesehen, dass Chipwiderstände in dem Ausmass ihre > Werte ändern. Passiert auch nicht. Die ändern zwar ihren Wert beim Einlöten, aber nicht in Betrieb weit unterhalb der Nennleistung/spannung und nicht einige nach oben und andere nach unten, und schon gar nicht der 10k zum A/D-Wandlereingang der gar keine Leistung zu ertragen hat und dessen Widerstandswert keinen Einfluss auf das Messergebnis hat. Batterie von deinem Multimeter alle ?
So etwas hatte ich auch schon, eine Woche spaeter waren die Leiterbahnen von der agressiven Atmosphäre des Kuhstalles weg korrodiert. Im Labor geschieht das natuerlich nie.
Jan L. schrieb: > Ich habe noch nie gesehen, dass Chipwiderstände in dem Ausmass ihre > Werte ändern. Ich habe auch schon Freunde gefragt und wir sind alle > Ratlos. Hat von euch jemand so ein Phänomen schon ein mal erlebt? Ist bekannt. Wenn's drauf ankommt, ham'mer Beyschlag Ultra Precision MELF Resistors / Size: 0204 oder 0207 eingesetzt. (-> https://www.vishay.com/docs/49252/_sg2189-2102-smd_resistors-draloric_beyschlag.pdf) Vielleicht hilft auch schon conformal coating (-> https://en.wikipedia.org/wiki/Conformal_coating) ...
Hallo Zusammen, Danke für die schnellen Antworten. Ich muss dann etwas detaillierter werden. Thomas W. schrieb: Und die Schaltung ist so unvergossen in nicht destilliertem Wasser ? Der NTC ist über ein Kabel mit der Schaltung verbunden. Die Sonde ist nicht im Kontakt mit dem Gefäss, welches aus Glas ist. Die andern drei Widerstände sind auf einer Platine. Die Anschlüsse vom NTC haben natürlich keinen elektrischen Kontakt mit dem Medium. Lothar M. schrieb: Jan L. schrieb: > Nach dem ausbauen haben sich die Werte wie folgt geändert: Hast du die Widerstände vor dem Einbauen auch gemessen? Ja vor dem Einbauen waren die Widerstände korrekt. Falk B. schrieb: Jan L. schrieb: > Ich habe noch nie gesehen, dass Chipwiderstände in dem Ausmass ihre > Werte ändern. Ich habe auch schon Freunde gefragt und wir sind alle > Ratlos. Hat von euch jemand so ein Phänomen schon ein mal erlebt? Das kann passieren, wenn diese kurzen, aber starken Spannungsspitzen ausgesetzt werden, dann brutzeln die langsam weg. Das kann auch durch ESD passieren. Wo ist denn der NTC angeschlossen? Ist er gegen deinen Wasserkessel isoliert? Kann es sein, daß sein Wasserkessel schlecht geerdet ist und sich elektrostatisch auflädt? Wie gesagt, der der NTC ist nicht im Kontakt mit dem Gefäss und nicht im elektrischen Kontakt mit dem Medium. Ich wusste bisher aber auch noch nicht, dass SMD Widerstände langsam "wegbrutzeln" können. Ist dir das bereits selber in der Praxis passiert? Ich kannte bisher nur "in Ordnung" und "Defekt". Wir vermuten aktuell eher ein EMV Problem, dass über das Kabel einkoppelt.
Von diesem Phänomen habe ich in 40 Jahren noch nichts gelesen, das ist hier die Premiere.
Jan L. schrieb: > Hallo Zusammen, > > Danke für die schnellen Antworten. > > Ich muss dann etwas detaillierter werden. Und richtig zitieren. Text zum zitieren mit Maus markieren, dann unten rechte "Markierten Text Zitieren". Dann kommen am Zeilenanfang die > Zeichen, welche die Forensoftware zur farblichen Markierung der Zitatebenen nutzt. > Wie gesagt, der der NTC ist nicht im Kontakt mit dem Gefäss Wie mißt er dann die Temperatur vom Gefäß? > und nicht im > elektrischen Kontakt mit dem Medium. Ich wusste bisher aber auch noch > nicht, dass SMD Widerstände langsam "wegbrutzeln" können. Ist dir das > bereits selber in der Praxis passiert? Ja. Selbst mit niederohmigen Teile mit 47Ohm. Dort gab es kapazitive Einkopplung von Hochspannungspulsen, die haben den Widerstand relativ schnell hochohmig gemacht, innerhalb von wenigen Stunden. Die Anzahl der Pulse ist unbekannt, geschätzt 10-100. Ein Kollege hatte das gleiche in einer andern Schaltung in einer anderen Firma bei der Steuerung einer Zündspule. Welche Firma könnte DAS wohl gewesen sein? ;-) Normale SMD-Widerstände sind nicht pulsfest und auch gegenüber ESD eher empfindlich. Wenn man das braucht, muss man explizit pulsfeste kaufen. Je kleiner, umso schlimmer. > Wir vermuten aktuell eher ein EMV Problem, dass über das Kabel > einkoppelt. So in der Richtung.
Hatte schon manchmal, daß Widerstände sich verändern. Hauptsächlich bei feuchter oder aggressiver Luft, und wenn der "Schutzanstrich" porös ausschaut.
Falk B. schrieb: > Das kann auch durch > ESD passieren. Chip-Widerstände. Darf ich lachen ?! - Durch ESD . Ach so, ... Heute ist Troll-Tag
PC-Freak schrieb: > Chip-Widerstände. Darf ich lachen ?! - Durch ESD . Ach so, ... Heute ist > Troll-Tag Tja; wie sagt man so schön: Wissen ist Macht, aber nichts zu wissen macht auch nichts. Sollte man dann nur vielleicht nicht direkt im Forum breittreten, um sich nicht zu sehr zu blamieren.
Horst G. schrieb: > PC-Freak schrieb: >> Chip-Widerstände. Darf ich lachen ?! - Durch ESD . Ach so, ... Heute ist >> Troll-Tag > > Tja; wie sagt man so schön: Wissen ist Macht, aber nichts zu wissen > macht auch nichts. > > Sollte man dann nur vielleicht nicht direkt im Forum breittreten, um > sich nicht zu sehr zu blamieren. Bei ihm gilt doch eh schon: Ist der Ruf erst ruiniert, dann lebt sich gänzlich ungeniert.
Wenn da wirklich ESD oder statische Ladung reinhaut, dann würde ich dass aber auch an den Messwerten sehen wollen. Wenn der Controller es überhaupt überlebt! Untersucht werden muß es natürlich...also schon mal nach üblichen Eingansschutzbeschaltungen Googeln und dann schaun mer mal. Gruß Rainer
Ich würde mal bewährte bedrahtete 1%-Widerstände einsetzen und das Verhalten beobachten. Und einen Kondensator über die 3 V. Vielleicht ist die SMD-Charge schlecht?
@ hinz Ach so, wenn andere schreiben, dass nix passiert, dann ist das richtig. Wenn ich es tue, dann ist das falsch. Wass soll einem 10 K Widerstand passieren? - nix Gehts noch. @ hinz Lass Deine Beleidigungen (die mich eh nicht berühren) sein.
@ hinz Mach nen Versuchsaufbau, wo Du Widerstände durch ESD zerstörst, und poste diesen hier. Hochohmige, da fließt kein Strom. Und Niederohmige, ... wird mal schnell entladen. Und ... Das möchte ich sehen. Ich habe noch nicht einen Widerstand gesehen, der durch ESD, oder statische Spannung seinen Wert verändert. Totalschaden, ... vieleicht? Weil Widerstandswert = z.B 56 R, und die anliegende Spannung ist z.B. 28KV aus TV. Dann zerreist es diesen. Aber dann ist der im 'Jordan', und hat nicht seinen Wert verändert. okay.. ja.. von 56R auf unendlicht.
PC-Freak schrieb: > @ hinz > Ach so, wenn andere schreiben, dass nix passiert, dann ist das richtig. > Wenn ich es tue, dann ist das falsch. > > Wass soll einem 10 K Widerstand passieren? - nix "In resistors, ESD sensitivity is a function of their size. The smaller the resistor, the less space there is to spread the energy pulsed through it from the ESD. This energy concentration in a small area of a resistor's active element causes it to heat up, which could lead to irreversible damage." Entnommen aus dem Vishay-Paper, s.u. Thomas W. schrieb: > Was es nicht alles gibt: > http://www.vishaypg.com/docs/63129/esd_tn.pdf Bei Wandel & Goltermann war das schon vor Jahrzehnten ein ernstgenommenes Thema. Hast Du anders lautende Veröffentlichungen? Dann bitte her damit...
PC-Freak schrieb: > @ hinz > Ach so, wenn andere schreiben, dass nix passiert, dann ist das richtig. > Wenn ich es tue, dann ist das falsch. Du bist zu dusselig, Text korrekt als Zitat zu markieren. H. H. schrieb: > Bei ihm gilt doch eh schon: Ist der Ruf erst ruiniert, dann lebt sich > gänzlich ungeniert. Ärgerlich, dass hhinz mal wieder den Nagel auf den Kopf getroffen hat. PC-Freak schrieb: > Chip-Widerstände. Darf ich lachen ?! - Durch ESD . Ach so, ... Heute ist > Troll-Tag Die Meinung durftest Du vertreten, weil Du es nicht besser wusstest. Eine halbe Stunde nach Dir wurde ein Link gepostet: Thomas W. schrieb: > Was es nicht alles gibt: > http://www.vishaypg.com/docs/63129/esd_tn.pdf Wenn Du Dir den Text vorlesen lässt, wird Dir klar, dass es doch ESD-Efekte gibt, also halte den Ball flach!
Macht halt keinen Unfug, dann spielt ESD auch keine Rolle mehr. Interessantes Paper. Hat bestimmt fast keiner hier gelesen. Spielt in der Realität aber keine Rolle, denn die Folenwiderstände kosten mehrere Euro pro Stück. Völlig albern. Da nimmt man einfach ordentlich überdimensionierte Dickfilmer.
Bitte melde dich an um einen Beitrag zu schreiben. Anmeldung ist kostenlos und dauert nur eine Minute.
Bestehender Account
Schon ein Account bei Google/GoogleMail? Keine Anmeldung erforderlich!
Mit Google-Account einloggen
Mit Google-Account einloggen
Noch kein Account? Hier anmelden.
